执行“报告”/“Bill of Materials”命令,打开元器件清单报表对话框。如图1.2.111。
图1.2.111
对话框的右边列出了要产生的元件的列表信息。
单击“报告”按钮,将弹出元器件清单报表的预览图。如图1.2.112。

73
图1.2.112 报告预览
图1.2.113 输出对话框
单击“输出”按钮,将弹出如图1.2.113所示的输出对话框。
在该对话框中设置保存的名字,选择保存的类型和位置,即可将元件清单输出到指定的文件中了。


74
步骤7:生成工程
执行菜单“报告”/“Report Project Hierarchy”,即可生成该项目结构的工程。
◆ 小结
电气规则检查并不能检查出原理图功能结构方面的错误,也就是说,假如你设计的电路图原理方面实现不了,ERC是无法检查出来的。ERC能够检查出一些人为的疏或,比如元件引脚忘记连接了,或是网络标号重复了等。当然,用户在设计时,假如某个元件确实不需要连接,则可以忽略该检查。可以在忽略检查的地方放置一个“忽略ERC”检查点。该工具在“配线”工具栏上。如图1.2.114所示。
图1.2.114 配线工具栏
忽略ERC检查点
75
◆ 实训
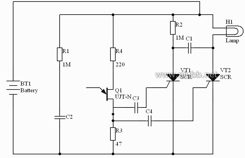
绘制出如图1.2.115所示的晶闸管控制闪光灯电路,检查ERC错误,并根据提示修改错误,按照Across then up方式自动编号,生成网络表、元件清单表、组织。
图1.2.115 晶闸管控制闪光灯电路

76
单项训练7 74LS系列元件的设计
Protel DXP 2004为用户提供了非常丰富的元器件库,其中包含了世界著名的大公司生产的各种常用的元器件六万多种。
但是在电子技术日新月异的今天,每天都会诞生新的元器件,所以用户在绘制原理图的过程中,会经常遇到器件查找不到的情况或是库中的器件和需要的元件外观不一样。那该怎么办呢?
下面通过实例介绍如何创建元件库,以及如何在库中创建元件。 ◆ 训练任务
要求创建一个元件库文件“74XX.schlib”,按照如下要求在其中创建元件:
创建一个3-8译码器元件
74LS138,该元件共包含16个引脚,
各引脚I/O属性如下:
1 、2 、3 、4、5 、6引脚是input
引脚。
7 、9 、10、11 、12 、13 、14 、
15是output引脚。
8和16是power引脚,属性为隐
藏。
如图1.2.116。图1.2.116 74LS138
◆ 学习目标
? 掌握创建库文件和元件的方法
? 掌握创建各种原理 图符号的方法

77
◆ 执行步骤
步骤1:新建库文件
执行“文件”/“创建”/“库”/“原理
图库”,创建了一个原理图库文件。保存为
“74XX.schlib”。
如图1.2.117所示。
图1.2.117 新建库文件 双击库文件名“74XX.SCHLIB”,打开库文件。此时窗口的右边就是库
工作窗口上浮动着一个名为“SCH
Library”的工作面板,该面板的主要是对
原理图元件库中的元件进行管理。
如图1.2.118所示。
步骤2:创建元件
执行“工具”/“新元件”,将弹出一
个“New Component Name对话框”,在其
中输入要创建的元件名字“74LS138”。如
图1.2.119所示。
该命令的执行也可以通过单击“SCH
Library”工作面板上的“追加”按钮执行。
如图1.2.118所示。



图1.2.118 SCH Library
图1.2.119 New Component Name对话框
78
左上角
右下角
本文来自电脑杂谈,转载请注明本文网址:
http://www.pc-fly.com/a/shumachanpin/article-33295-21.html
中国人民爱好和平
就是嘛
很好听为了你自己的梦想还有为了喜欢你的人继续努力吧加油