? 掌握端口、图形端口、方块图在层次原理图中的使用
◆ 执行步骤

54
步骤1:新建项目文件
新建一个设计项 目和两个原理图文
件。分别保存为“红外遥控信号转发
器.PrjPcb”和“电路图1.SchDoc”、“电
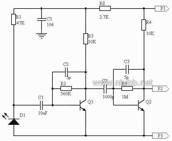
路图2.SchDoc”。如图1.2.80所示。
图1.2.80 项目和文件
步骤2:绘制“电路图1”
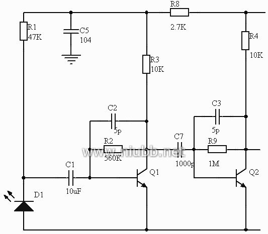
在文件面板中,双击“电路图1.SchDoc”,打开其所对应的图纸,在其中绘制如1.2.81所示的电路图,也就是“红外遥控信号转发器”电路图中虚线的左侧部分。
图1.2.81 电路图1
步骤3:绘制“电路图2”
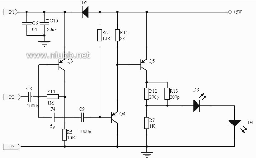
在文件面板中,双击“电路图2.SchDoc”,打开其所对应的图纸,在其中绘制如1.2.82所示的电路图,也就是“红外遥控信号转发器”电路图中虚线的右侧部分。


55
图1.2.82 电路图2
文字颜色 端口名称
图1.2.83 端口属性对话框
长度 填充色 边框色
端口风格 端口位置
端口的I/O属性
步骤4:添加端口
“电路图1.SchDoc”和“电路图2.SchDoc”是由一张完整的电路图分成两块的。那么这两张图纸之间有什么联系呢?通过比较图1.2.79、1.2.81、1.2.82,可以得知,“电路图1.SchDoc”和“电路图2.SchDoc”之间是通过三根导线相连接的。在层次电路图中,子电路图之间的联系可以通过端口来表示。

56
端口的使用方法:单击“配线”工具栏上的端口按钮 ,然后将鼠标移动到图纸上的合适位置,单击确定端口的左起始位置,移动鼠标到右端点处,单击确定端口的右 侧位置。如果需要修改端口的属性,可以双击放置好的端口,在打开的属性对话框中设置端口的对齐方式、文字颜色、端口的长度、端口的填充色、端口的边缘色、端口的名称、以及端口的I/O属性、端口的风格和位置。端口属性对话框各项的含义如图1.2.83所示。
图1.2.84 电路图2
图1.2.85 电路图


1
57
参照如上使用方法,在“电路图1.SchDoc”和“电路图2.SchDoc”中分别添加端口,如图1.2.84和1.2.85。
电路图1中的三个端口P1、P2、P3的I/O属性都是输出(input),长度为30;电路图2中的三个端口P1、P2、P3的I/O属性都是输入(input),长度都为3 0。
步骤5:生成顶层电路图虽然电路图1和电路图2中具有相同的端口,但是两张图之间还没有建立联系。所以需要新建一张顶层电路图,在顶层电路图中体现电路图1和电路图2之间的关系。
执行“文件”/“创建”/“原理图”,在“红外遥控信号转发器.PrjPcb”项目中添加了一个空白的原理图文件,然后将其保存为“顶层电路图.SchDoc”。
双击打开“顶层电路图.SchDoc”,执行菜单“设计”/“根据图纸建立图纸符号”,在弹出的对话框中选择“电路图1.SCHDOC”,单击“确定”后,将弹出一个如图1.2.86所示的对话框,提示用户是否需要将输入/输出口反向,单击“No”,表示不需要。将生成如图1.2.87所示的方块图。
图1.2.86 确认对话框图1.2.87 方块图1
按照上述方法生成“电路图2.SchDoc”的方块图,如图1.2.88所示。
图1.2.88 方块图1和方块图2
此时代表“电路图1.SchDoc”和“电路图2.SchDoc”的两个方块之间还没有连接关系,而实际上,两个电路图之间是通过端口P1、P2、P3对应相连接的。所以使用导线将这三个端口对应连接起来。连接后的效果如图
1.2.89所示。



58
图1.2.89 连接后的方块图
本文来自电脑杂谈,转载请注明本文网址:
http://www.pc-fly.com/a/shumachanpin/article-33295-16.html
RIO本人购买价格12元