

作者简介
Yang Zhen在2013年5月加入了Qunar呼叫中心团队. 目前,他主要负责目的地部门的呼叫中心相关系统的构建和维护.
前言
自1960年代初创建第一个呼叫中心以来,呼叫中心经历了四代发展. 各种新技术的出现对促进呼叫中心的发展起到了非常重要的作用. 本文基于呼叫中心的发展历史,简要介绍了IVR,CTI等技术在呼叫中心系统中的应用.
第一代呼叫中心关键字: 电话,PBX术语说明:
PSTN: 公共交换电话网的缩写. 公共交换电话网络,这是我们日常生活中常用的电话网络.
PBX: 专用小交换机的缩写. 用户交换机,也称为程控交换机,可以完成企业之间以及与公共电信网络之间的电话交换.
功能:
第一代呼叫中心不只是电话,而只是通过PBX访问,排队和分配呼叫. 代理无法通过系统获得呼叫用户的任何信息,只能通过命令逐步确认效率低下.

代理商甚至没有可用的业务系统,只能依靠手写笔记和固定语音来处理用户问题.

第二代呼叫中心关键字: IVR词汇表:
IVR: Interactive Voice Response的缩写. 交互式语音响应. 您可以使用预录或TTS文本语音转换技术来合成语音以进行自动响应.
E1: 电信标准,使用同步时分复用技术在2.048Mbit / s高速信道上组合30个语音信道和2个控制信道.
功能:
1970年代出现的IVR大大提高了座席的服务效率. IVR可以全天24小时提供自助服务. 它可以通过自助服务消化相当一部分咨询电话和标准操作电话. 给代理商更多的精力来应对有特殊要求的用户. 与手动呼叫相比,IVR支持大量并发呼叫. E1支持30个同时进行的手动呼叫,而IVR服务器可以支持多达400条并发呼叫.

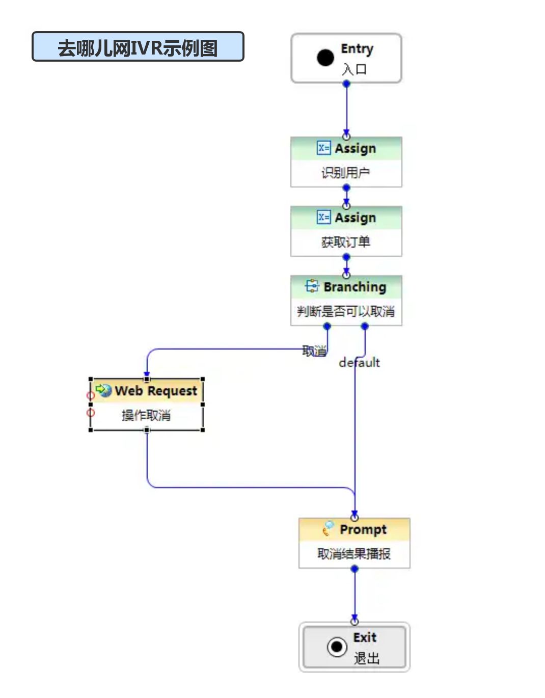
在去哪儿计算机电话系统:cti与呼叫中心,IVR在电话方面也是一种非常重要的自助方法. 通过良好的流程设计,我们解决了很多标准化的操作,例如订单查询,订单取消和自助服务确认,从而节省了人力. ,大大提高了解决问题的效率.


第三代呼叫中心关键字: CTI词汇表:
CTI: 计算机电信集成的缩写计算机电话系统:cti与呼叫中心,是指计算机和电信技术的集成. CTI系统跨越计算机技术和电信技术的两个主要领域. CTI不是计算机技术和电信技术的两种集合的积累,而是跨越所有领域的两座桥梁.
功能:
在硬件方面,CTI服务器提供了交换机与计算机之间的接口,将电话的语音通信与计算机网络的数据通信集成在一起,完成了计算机平台与通信平台之间的信息交换.
在软件方面,CTI服务器支持电话和计算机系统之间的信息共享,并使呼叫中心的大多数功能自动化. 业务系统可以通过标准接口,IVR中的操作路径等在电话附带数据中获取用户的各种信息,并结合弹出功能,座席可以快速接听用户的电话.
CTI技术的发展:
第一阶段: 定制系统的阶段. 电话系统制造商制定接口的实现细节. 不同制造商的接口规格是不同的和非标准的.

第二阶段: 针对不同用户的API,每个开发的平台都将为应用软件开发人员和电话系统制造商提供API接口.


第三阶段: CTI协议标准化,电话系统制造商只需要将这些软件应用于自己的产品即可. 只要通过标准CTI协议,就可以与应用程序软件进行唯一的交互.

CTI技术的典型应用:
屏幕弹出功能
在分配呼叫后,可以及时在相应座席的PC屏幕上显示传入和客户信息. 这也是将CTI与业务系统结合的非常重要的功能之一.
软件电话功能
支持基本的软件电话功能,包括签入,签出,就绪,忙碌,呼叫应答,呼出电话,保持呼叫,三方咨询等. 软件电话栏是电话代理的必要操作工具.
通常,软电话栏页面是由业务系统根据使用情况自定义开发的. 电话系统提供了用于实现功能支持的通用API.
语音和数据传输功能
允许语音呼叫和相关数据在座席代表之间传递. 沿途数据不仅限于从交通系统传输到代理,还可以在代理和代理之间直接传输.

通常的应用场景是当需要进行呼叫转移时,转移方会通过数据以及信道将一些业务参数传递给接收方,以进行下一个业务处理.
个性化呼叫路由功能
1. 基本路由分配: 支持基本业务代表的第一个空闲/最少占用的业务代表路由算法,并支持流量平均分配算法.
2. 数据驱动的路由分配: 它可以基于业务数据信息(例如产品信息和客户历史记录信息)提供智能的路由分配策略.
3. 基于最终座席和关系的路由分配: 如果呼叫者连接到上次为其服务的座席代表,则可以改善用户体验,并提高座席效率.
4. 业务优先级路由: 非常紧急的事情,高价值的用户可以适当地获得优先级支持.
预拨号功能
计算机将自动完成被叫方的选择,拨号和无效呼叫的处理. 仅当呼叫被接听时,计算机才会将呼叫转移到座席代表.
CTI在呼叫中心的位置:

第四代呼叫中心关键字: 多媒体
前三代呼叫中心主要使用电话作为主要服务渠道. 由于因特网的迅速发展,多媒体已逐渐成为一种新的重要服务渠道. 包括电子邮件,互联网,IM等.
特别是随着即时消息的发展和用户手机的使用习惯,人工聊天已成为与电话同等规模的服务渠道. 人工聊天的优点是并发量. 熟练的座席可以同时与多个用户通话,大大提高了服务效率.
[END]返回搜狐,查看更多
本文来自电脑杂谈,转载请注明本文网址:
http://www.pc-fly.com/a/tongxinshuyu/article-160879-1.html
饮料不饮料酒不像酒的玩意
美国人说
小王子加油