
主板诊断卡被许多计算机爱好者所熟悉。它是主板维护必不可少的工具。有很多朋友刚刚开始学习计算机维护,但是对诊断卡的了解并不多。
以下编辑器将讨论如何使用主板诊断卡。这里的困难实际上是主板诊断卡代码的理解和处理方法。这对计算机维护的朋友非常有帮助。让我们一起学习吧!
主板诊断卡也称为明信片,这是主板维护必不可少的工具。每次启动时,主板BIOS都会对电路,内存,键盘,视频部件,硬盘,软盘驱动器和其他组件进行严格的测试。 ,然后分析硬盘系统的配置,初始化配置的基本I / O设置,然后在一切正常之后指导操作系统。
主板诊断卡的工作原理是使用主板BIOS内部自检程序的测试结果,并通过代码逐一显示,以发现计算机主板故障。
当前,市场上的主板诊断卡都是相同的,有些只有个别的功能差异。对于某些新手,建议使用高级主板诊断卡。该诊断卡支持直接中文故障显示,小白也可以轻松定位计算机故障。
当前,市场上一些高级主板诊断卡支持单卡诊断代码,并带有中文提示,可以让新手朋友告别难以理解和定位故障的问题。让您告别英语代码,轻松找到计算机故障的原因,针对小问题自己动手,并且不担心会因大型维修而愚蠢。
除了中文显示的主板诊断卡外,我们看到的最多的是传统的四位数代码显示主板诊断卡。这种类型的诊断卡要求维护人员对诊断代码有更好的了解。新手朋友也可以使用本文中的代码。就是找到相应的计算机故障问题。
4位代码显示主板诊断卡,并通过该代码判断计算机是否出现故障。
通常来说,主板诊断卡可以将主板启动时BIOS内部自检程序的检测过程转换为代码,读取卡上的显示代码,并比较故障代码表以快速诊断或定位。主板,内存,CPU,电源等相关组件。让我们详细了解一下主板诊断卡的使用。

一、如何使用主板诊断卡:
①关闭计算机(台式计算机);
②将主板诊断卡插入主板的PCI插槽;
③打开电源,然后检查主板诊断卡上显示的代码,通过该代码可以找到计算机故障。
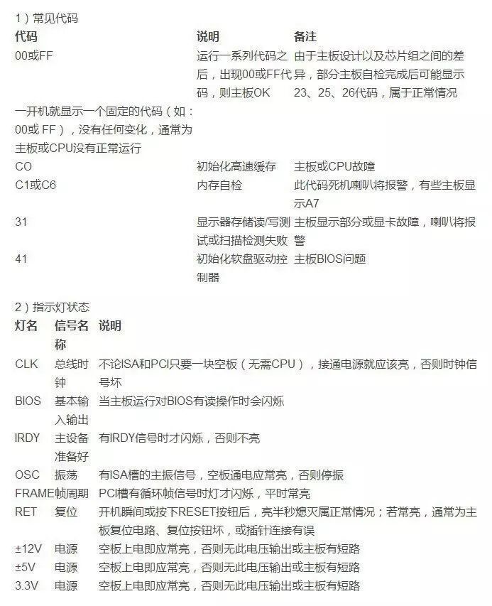
通常,主板诊断卡的使用非常简单,而复杂的是对代码含义的理解。以下是主板诊断卡的代码和指示灯状态,请参阅诊断卡手册。
二、操作步骤
在开机启动的自检过程中机器没有显示故障时(例如:自检硬件故障,扬声器警报,显示器无法正常显示等)
1)首先,断开电源,并使用观察方法检查整机零件的外观,是否有明显的外观不良和烧毁的迹象;
2)如果未发现异常,请使用最小硬件系统方法将主板诊断卡插入ISA或PCI插槽(如果主板具有ISA插槽,建议首先选择ISA插槽;如果没有ISA插槽,请选择PCI插槽。选择PCI插槽时,最好靠近中间插槽,因为该卡与少量主板存在兼容性问题。使用第一个或最后一个PCI插槽时,可能不会显示“ 00”),将扬声器连接到主板的SPEAKER Socket连接;
3)打开电源并启动最小系统。观察主板诊断卡左上角的两个发光管显示的代码,并检查故障代码表以确认故障。此时,还可以通过指示灯的状态和扬声器的声音来判断故障。
4)如果在最低系统中没有发现问题,请使用逐步方法逐个添加其他设备,观察诊断卡上显示的代码,并找出有故障的部件。 p15
三、注释
1)在最小的系统中,某些故障具有重复的代码(例如:“ OO”,“ C0”,“ C1”代码),这使得无法定位组件。遇到这种情况时,建议使用更换方法进行进一步确认,以分离出故障零件;
2)由于兼容性问题,在使用第一个或最后一个PCI插槽(少量QDI 81 0、 694X芯片组主板)时,系统可能无法显示,并且代码为“ OO”。 ,所以在使用诊断卡时,最好在中间使用PCI插槽;
3)由于每个主板和BIOS制造商的设计不同,因此显示的代码略有不同。此外,手册中还有个别代码(例如:“ A7”,通常是主板内存插槽或内存模块故障),可能没有解释,请注意特殊情况的总结;

4)如果在正常显示后出现故障,则诊断卡基本上不再起作用。请根据显示屏显示的情况处理故障。目前,诊断卡的代码仅供参考;
5)将诊断卡插入ISA插槽后,请将诊断卡的组件侧朝主板电源连接器放置。如果向后插入,则系统将无法运行,并且组件可能会损坏。
最后,我将附上主板诊断卡的含义以及相关的计算机故障维护示例。
1、主板诊断卡代码的详细说明(对比表),对于特殊代码“ 00”和“ ff”以及其他起始代码,有三种情况:
①出现在一系列其他代码“ 00”或“ ff”之后,主板正常。
②如果cmos中没有错误,那么非严重的故障将不会影响bios自检的继续,最终会出现“ 00”或“ ff”。
③如果系统打开后立即显示“ 00”或“ ff”或其他开始代码,则表示主板未运行。
2、该表基于从小到大的代码值顺序,并且卡中的代码顺序不是固定的。
3、未在未定义代码表中列出。
4、不同的BIOS(常用的AMI,Award,Phoenix)具有相同的含义,并且具有相同的代码,因此您应该找出要测试的计算机属于哪种BIOS类型,可以查看计算机的使用手册,或直接从主板上的BIOS芯片查看,或直接在启动屏幕上查看。
5、在pci插槽中有一些主板仅包含部分代码,但是isa插槽具有完整的自检代码输出,并且发现很少有原始主板没有代码。在isa插槽中输出,并且pci插槽具有完整的代码,因此,建议您在代码不成功的情况下将双插槽卡更改为另一个插槽。
此外,在同一主板的不同PCI插槽中,某些插槽发送了完整的代码,例如dell810主板,只要靠近cpu的PCI插槽显示完整的代码,它就会变为“ 00”或“ ff” “,而其他PCI在插槽达到” 38“之后,它将不会继续更改。
6、重置信号isa和pci所需的时间未必同步,因此isa可能开始输出代码,但是pci的重置灯没有熄灭,因此pci代码在起始代码。
主板诊断代码比较表:
00已显示系统配置;即将控制INI19引导加载。
01处理器测试1,处理器状态验证,如果测试失败,则循环为无限。处理器寄存器的测试即将开始,并且不可屏蔽中断将被禁用。 CPU寄存器测试正在进行或失败。

02确定诊断类型(正常或人造)。如果键盘缓冲区包含数据,它将无效。禁用不可屏蔽的中断;从延迟开始。 CMOS写/读正在进行或失败。
03清除8042键盘控制器,发出TESTKBRD命令(AAH),通电延迟已完成。 ROM BIOS检查组件正在进行或出现故障。
04重置8042键盘控制器并验证TESTKBRD。键盘控制器软复位/开机测试。可编程间隔计时器的测试正在进行或失败。
05如果连续重复进行制造测试1至5,则可以获得8042控制状态。确认软复位/上电;即将启动ROM。 DMA的初步准备工作正在进行或失败。
06进行电路芯片的初步准备,禁用视频,奇偶校验,DMA电路芯片,并清除DMA电路芯片,所有页寄存器和CMOS停止字节。 ROM已启动,以计算ROM BIOS检查和,并检查是否清除了键盘缓冲区。 DMA初始页寄存器读/写测试正在进行或失败。
07处理器测试2,验证CPU寄存器的操作。 ROM BIOS校验和正常,清除了键盘缓冲区,并向键盘发出了BAT(基本保证测试)命令。
08初步准备CMOS计时器,然后正常更新计时器。 BAT命令已发送到键盘,并且BAT命令即将被写入。 RAM更新验证正在进行中或正在等待。
09 EPROM校验和,并且必须等于零才能通过。验证键盘的基本保证测试,然后验证键盘命令字节。第一个64K RAM测试正在进行中。
0A为视频接口进行了初步准备。发出了键盘命令字节代码,并且即将写入命令字节数据。第一个64K RAM芯片或数据线发生故障并转移了。
0B测试8254通道0。写入键盘控制器命令字节,然后将发出引脚23和24的锁定/解锁命令。第一个64K RAM奇/偶逻辑失败。
0C测试8254通道1。键盘控制器引脚2 3、 24已被锁定/解锁;已发出NOP命令。第一个64K RAN的地址线有故障。
0D 1、检查CPU速度是否与系统时钟匹配。 2、检查控制芯片的编程值是否满足初始设置。 3、视频通道测试,如果失败,请按喇叭。 NOP命令已处理;然后测试CMOS停止寄存器。前64K RAM的奇偶校验失败。
0E测试CMOS停止字节。 CMOS停止寄存器读/写测试;将计算CMOS校验和。初始化输入/输出端口地址。
0F测试扩展的CMOS。已计算出CMOS校验和并将其写入诊断字节。 CMOS开始初步准备。
10测试DMA通道0。CMOS已进行了初步准备,而CMOS状态寄存器将为日期和时间进行初步准备。第一个64K RAM的位0有故障。
11测试DMA通道1.已准备好CMOS状态寄存器,并且DMA和中断控制器将被禁用。第一个64DK RAM有故障。

12测试DMA页面寄存器。禁用DMA控制器1和中断控制器1和2;视频显示,并准备端口B进行初始准备。第一个64DK RAM的第二位有故障。
13测试8741键盘控制器接口。视频显示已禁用,并且端口B已做好初步准备;电路芯片初始化/内存自动检测即将开始。第一个64DK RAM的第三位有故障。
14测试内存更新触发电路。电路芯片初始化/内存自动检测结束; 8254计时器测试即将开始。第一个64DK RAM的第4位失败。
15测试初始64K系统内存。第二个通道计时器经过一半测试; 8254秒通道计时器即将完成测试。第一个64DK RAM的第五位失败。
16建立8259使用的中断向量表。 8254第一通道计时器即将完成测试。第一个64DK RAM的第6位失败。
17调整视频输入/输出工作,如果已安装视频BIOS,则将其启用。第一个通道计时器测试结束; 8254通道0计时器即将完成测试。第一个64DK RAM的第7位失败。
18测试视频内存,如果通过了已安装的视频BIOS,则可以绕过它。第0通道定时器测试结束;内存更新即将开始。第一个64DK RAM的第8位失败。
19测试第一个通道的中断控制器(825 9)屏蔽位。存储器更新已开始,然后存储器更新将完成。第一个64DK RAM位9有故障。
1A测试第二个通道的中断控制器(825 9)屏蔽位。正在触发存储器更新电路,并且将检查15微秒的开/关时间。第一个64DK RAM位10有故障
1B测试CMOS电池电量。完成30微秒的内存更新时间测试;基本的64K内存测试即将开始。第一个64DK RAM的第11位故障。
1C测试CMOS校验和。第一个64DK RAM的第12位故障。
1D调整CMOS配置。第一个64DK RAM的第13位故障。
1E确定系统内存的大小,并将其与CMOS值进行比较。第一个64DK RAM的第14位故障。
1F可测试64K内存,最高可达640K。第一个64DK RAM的第15位失败。
20测量固定的8259中断位。开始基本的64K内存测试;即将测试地址线。从DMA寄存器测试正在进行或失败。
如果您觉得这篇文章有用,请立即分享,以帮助更!
实用计算机技术
本文来自电脑杂谈,转载请注明本文网址:
http://www.pc-fly.com/a/shoujiruanjian/article-316282-1.html
伊拉克是挺可怜的
可以射击并击沉