130)this.width=130;"> 常见冷热饮水机电路.pdf (114.61 KB) 130)this.width=130;"> 130)this.width=130;"> 水仙XQB30-11洗衣机电路图.pdf (111.95 KB) 小天鹅松下爱妻" />
b2科目四模拟试题多少题驾考考爆了怎么补救
b2科目四模拟试题多少题 驾考考爆了怎么补救

下载半球电磁炉电路图_半球电磁炉xr 20电路图_半球电磁炉电路图zc 20(40)

电脑杂谈  发布时间:2016-12-14 01:05:28  来源:网络整理

3842充电器2.jpg130)this.width=130;">

电动车充电器.jpg130)this.width=130;">

常见冷热饮水机电路.pdf (114.61 KB)

图1.bmp130)this.width=130;">

爱德XQB45-4DA洗衣机程序控制器电原理图.jpg130)this.width=130;">

水仙XQB30-11洗衣机电路图.pdf (111.95 KB)

小天鹅松下爱妻型洗衣机电路.rar (330.9 KB)

三乐XQB30-19洗衣机电路.pdf (186.22 KB)

三洋XQB50-68型全自动洗衣机.pdf (461.15 KB)

海尔XQB45-A全自动洗衣机.pdf (120.03 KB)

夏普ES-M338A.rar (302.86 KB)

LG WF系列洗衣机.rar (278.72 KB)

LG WT-R80、R85系列洗衣机.rar (307.89 KB)

格力QG15A干衣暖气机.bmp130)this.width=130;">

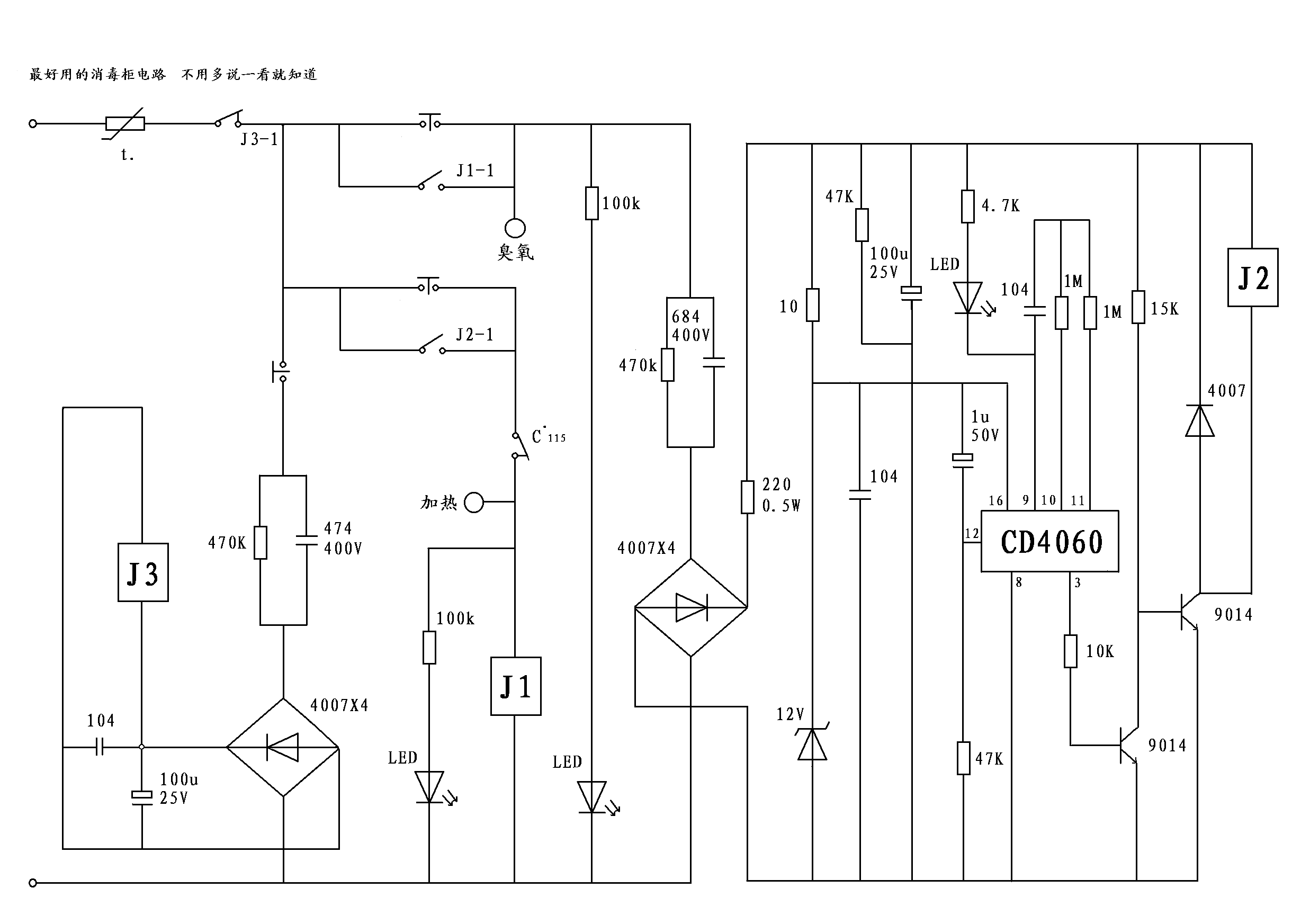
电子消毒柜.jpg130)this.width=130;">

半球HD-72消毒柜.jpg130)this.width=130;">

消毒柜电路图.png130)this.width=130;">

台灯触摸开关.gif130)this.width=130;">

触摸式开关台灯电路.jpg130)this.width=130;">

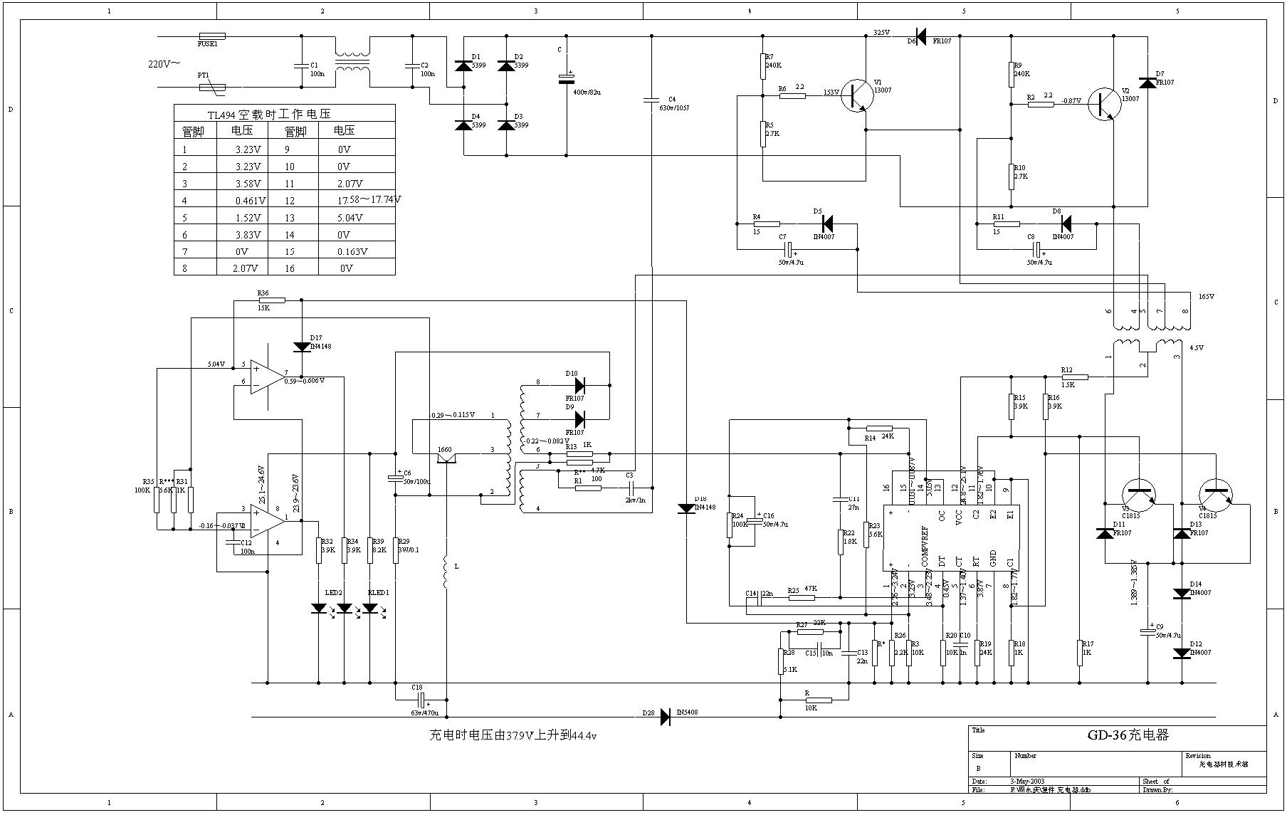
天能TN-1型电动车充电器原理与检修.jpg130)this.width=130;">

喊话器电路1.bmp130)this.width=130;">

喊话器电路..jpg130)this.width=130;">

喊话器a.jpg130)this.width=130;">

喊话器b.jpg130)this.width=130;">

ISD1820P.gif130)this.width=130;">

超声波加湿器电路.jpg130)this.width=130;">

加湿器电路4.gif130)this.width=130;">

电吹风.jpg130)this.width=130;">

吸尘器.jpg130)this.width=130;">

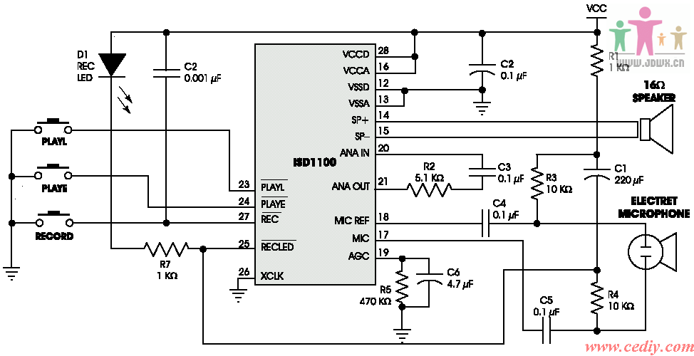
ISD1110.gif130)this.width=130;">

ISD1110封装引脚步图.jpg130)this.width=130;">

电路1.gif130)this.width=130;">

电路2.gif130)this.width=130;">

美的FB10-31 FB15-31 FB18-31电脑式电饭煲.jpg130)this.width=130;">

美的FB系列电饭煲模糊逻辑控制电路.jpg130)this.width=130;">


本文来自电脑杂谈,转载请注明本文网址:
http://www.pc-fly.com/a/dianqi/article-22828-40.html

相关阅读
    发表评论  请自觉遵守互联网相关的政策法规,严禁发布、暴力、反动的言论

    热点图片
    拼命载入中...