
《综合小家电技术资料》专区:
燃气热水器的控制电路
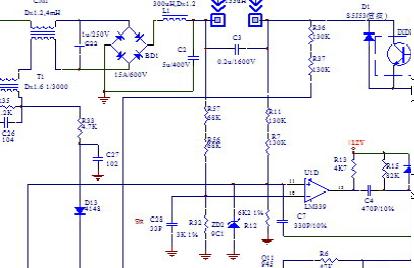
燃气热水器是常用的小家电。各种品牌的控制电路大同小异,现以附图的“光辉牌”燃气热水器电路进行剖析,以供读者参考。LM339是一种电源电压适应范围宽的四电压比较器。优点是两个输入端电压差大于10mv,就能使输出端电压翻转,因此该IC大量使用在燃气热水器控制电路中。电路中的比较器A1为控制产生高压点火用;A2、A3为启动电磁阀用。图中的电磁阀线圈L由两线圈串接组成。A、B之间用中0.1mm漆包线绕约4000~6000匝,B、C之间用中0.23mm漆包线绕约150-200匝。要让电磁阀开启,两部分线圈中必须同时都有电流通过;一旦启动后,其维持电流很小。当开启热水器出水阀门后,足够的水压就可使图中水压联动开关K接通,此时A1的同相输入端(11脚)因C3初始充电,其电压低于⑩脚。此时输出端(13)脚处于低电位,振荡管Q1振荡,产生高压打火。由于D3的钳位作用,A3的正相输入端⑤脚为低电位,输出端②脚也为低电位,Q3正偏导通,电磁阀线圈L中有电流通过产生吸力,但不能开启电磁阀;同时A2的同相输入端⑦脚因C2充电初始时处于低电位,因此输出端①脚为低电位,为Q2提供正偏,使Q2导通。电磁阀B、C线圈中有较大的电流.这两部分线圈产生的吸力叠加,电磁阀才能开启。一旦点火成功后,熄火保护探针因高温产生离子电流(此时打火已停止.A1输出端已为高电位,D3无钳位),因此A3的同相输入端⑤脚仍为低电位,为Q3继续导通提供保证。经过约5-6秒的高压打火时间后,c3已充足电,A1的输出端(13)脚转变为高电位,振荡打火停止,启动指示LED也熄灭。当C2充足电,A2正相输入端(7)脚为高电位时,输出端(1)脚转变为高电位,Q2截止,电磁阀线圈中只有Q3提供的;小电流来维持开启。使用过程中,若出现熄火,离子电流消失,A3的正相输入端⑤脚转变为高电位,输出端②脚为高电位,Q3截止,将电磁阀关闭,燃烧室中不会充满燃气。
[modreply=版主,王明枝,时间:2005-5-3 19:52]谢谢你 大猫哥:有你的帮忙,让我轻松多了![/modreply]
全自动抽油烟机控制电路
对电子鼻的使用情况进行了分析,发现其探测的气体可分为两类:一是烧菜做饭过程中产生的烟气,特点是温度高,对电子鼻的污染严重。二是泄漏的燃气,燃气温度低,对电子鼻污染小,但危险性极大。根据烟气和燃气的特点,可采取相应的措施来改善电子鼻的工作状况,使其寿命延长。即对温度高、污染大的烟气改用热敏电阻检测,而温度低但危险大的燃气仍用电子鼻检测。这样,电子鼻所受的污染大大减小。
工作原理 图中气敏传感器和W1组成燃气检测电路,电源变压器输出的交流5V电压给气敏传感器加热丝加热。反相器F1、W2、热敏电阻Rt组成温度检测电路。两路检测电路输出的高电位信号分别经隔离二极管D8、D9控制由F2、F3、R2、T2、J1组成的电机控制电路。光敏电阻、W3、F4、R3、T3、J2等组成照明控制电路;IC1为音乐报警电路,由燃气检测电路控制。
功能开关K1置于“自动”位置,刚接通电源时,气敏传感器呈现的阻值较低,约数百欧姆,F2输入端呈高电平,输出低电平,F3输出高电平,T2导通,继电器J1吸合;电机运转。同时音乐报警电路IC1被触发报警,这些情况是本装置加电时的不稳定过程引起的。几十秒钟后,气敏传感器阻值上升到数十千欧,F2输入端呈低电位,电机停转,报警停止,抽油烟机进入检测状态。
当空气中泄漏的可燃气体浓度超过检测电路的设定值时,气敏传感器阻值下降,W1上电压使F2输入为高电平,电机控制电路、报警电路工作,抽油烟机排气并报警。
本文来自电脑杂谈,转载请注明本文网址:
http://www.pc-fly.com/a/dianqi/article-22828-1.html
好多评论明显一看就是水军
其实日本海军还是挺厉害的