LM2596有两种封装形式,5脚TO-220(T);TO-263(S)。一般情况下,TO-220(T)封装需要加装散热片。散热片的尺寸由输入电压、输出电压、负载电流和环境温度决定。环境温度越高,对散热的需求也越高。

图2 LM2596电源模块电路原理
4 电力线接口电路设计
电力线electric force,line of 曲线上每一点的切线方向与该点电场方向一致。电力线形象直观,不仅可以图示静电场,也可图示非稳恒时的电场以及辐射场,在物理教学和工程中广泛采用。
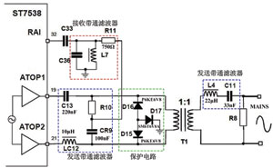
实现优质高效的电力线载波通信的关键在于所选用的载波调制解调模块和相应的接口电路。电力线接口电路将调制解调部分和电力线耦合,实现信号在电力线上的传输。电力线载波通信模块通信过程要求这个接口电路在发送信号时,对信号进行滤波处理,滤除一定的噪声如二次谐波,并通过功率放大器使信号有足够的功率耦合到电力线上;在接收时,对混杂在信号中的噪声进行滤除,并放大信号,然后将信号传送到调制解调模块中进行解调。因此接口电路的性能决定了通信效果的好坏。因为ST7538内部带有功率放大电路,所以只需设计接收、发送和保护三个部分。电力线接口电路如图3所示。

图3 电力线接口电路
发送电路部分,电容C11、电感LC12、电感L4和等效感性阻抗LC的值一般是事先给定的,需要通过计算确定的是电容C13和CR9的值。在选定C11、LC12、L4和LC的值时要注意变压器的漏电感、晶体二极管的电容和串联器件(C13、LC12、T1、L4、C11)的等效串联电阻ESR(100mΩ~1Ω) ,所以尽可能地选用电阻性器件。变压器选用1:1的隔离变压器。电感选用LBC,电感值尽可能小,所以LC12的值选为10μH,L4的值选为22μH.C11的作用是将变压器与电力线隔离,过滤电力线上的50/60Hz的信号,阻止低频信号进入电路而使某些高频信号通过,选取X2型电容,这种电容具有短路保护功能,所以C11的值一般选为33nF/400V.根据极点频率公式,计算得出C13的值为220nF,CR9的值为100nF.
接收电路部分选用无源滤波器要优于有源滤波器,这是因为有源滤波器会产生一个与接收信号相当的白噪声。采用并联谐振电路, 选用二阶无源带通滤波器。接收滤波器的频率主要由电容C36,电感L7和电阻R11的值决定。中心频率可设置为132.5kHz.滤波器性能好坏的一个重要因素是品质因数Q,Q值选为2~3.选用允许误差为5%的聚丙烯电容和允许误差为10%的BC电感。 R11的值要尽可能得大, 但R11值若过大,会产生一个较高的白噪声,所以R11的值取为750Ω。令R11的值不变,根据中心频率和品质因数的选取不同可以得出不同的C36和L7的值。
在保护电路部分中,一般采用一个双向稳压管,当电压值不小于稳压管电压时,稳压管就会短接到地,从而保护接口电路的器件不会被烧坏。火线与零线间的干扰为差模干扰,火线与地线,所以这里采用三个二极管,将它们连成星状结构。对于差模尖峰信号,D16和D15构成一个双向稳压管,对于共模尖峰信号,这种星状结构就相当于两个双向稳压管。
软件设计
当系统启动时,程序完成初始化后便自动进入从电力线接收数据的状态,开始检测载波信号的有无及正确与否。如果检测到载波信号且正确,则系统进入载波接收中断程序,开始接收从电力线上传来的数据;如果一开始没有载波信号,则系统开始检测串口,判断串口是否有数据传送过来,则系统重新进入检测状态,重新开始检测电力线,进入新一轮循环。流程图如图4所示。为了避免串口同时处于接收与发送状态,造成数据冲突,程序中是以状态字的查询以及中断的设置来完成。

图4 电力载波通信系统程序流程
结束语
本文介绍的基于ATmega88V与 ST7538低压电力线载波通信模块的电路设计方案具有结构简单、成本低、工作方式灵活可靠、抗干扰能力强等特点。经过实验观察,设备运行良好,数据传输稳定可靠,遇故障可自动重启,可以实现无人守候,为复杂的工业环境下的工业控制和数据传输提供了一套参考方案。
本文来自电脑杂谈,转载请注明本文网址:
http://www.pc-fly.com/a/tongxinshuyu/article-49853-2.html
没真正打过不知道自己有多少毛病
豈不皆大歡喜