
Real-time Transport Protocol)是用于Internet上针对多媒体数据流的一种传输层协议。RTP协议详细说明了在互联网上传递音频和视频的标准数据包格式。RTP协议常用于流媒体系统(配合RTCP协议),视频会议和一键通(Push to Talk)系统(配合H.323或SIP),使它成为IP电话产业的技术基础。RTP协议和RTP控制协议RTCP一起使用,而且它是建立在UDP协议上的。
RTP 本身并没有提供按时发送机制或其它服务质量(QoS)保证,它依赖于低层服务去实现这一过程。 RTP 并不保证传送或防止无序传送,也不确定底层网络的可靠性。 RTP 实行有序传送, RTP 中的序列号允许接收方重组发送方的包序列,同时序列号也能用于决定适当的包位置,例如:在视频解码中,就不需要顺序解码。
实时传输控制协议(Real-time Transport Control Protocol或RTP Control Protocol或简写RTCP)是实时传输协议(RTP)的一个姐妹协议。RTCP为RTP媒体流提供信道外(out-of-band)控制。RTCP本身并不传输数据,但和RTP一起协作将多媒体数据打包和发送。rtsp流媒体协议RTCP定期在流多媒体会话参加者之间传输控制数据。RTCP的主要功能是为RTP所提供的服务质量(Quality of Service)提供反馈。
RTCP收集相关媒体连接的统计信息,例如:传输字节数,传输分组数,丢失分组数,jitter,单向和双向网络延迟等等。网络应用程序可以利用RTCP所提供的信息试图提高服务质量,比如限制信息流量或改用压缩比较小的编。RTCP本身不提供数据加密或身份认证。SRTCP可以用于此类用途。
安全实时传输协议(Secure Real-time Transport Protocol或SRTP)是在实时传输协议(Real-time Transport Protocol或RTP)基础上所定义的一个协议,旨在为单播和多播应用程序中的实时传输协议的数据提供加密、消息认证、完整性保证和重放保护。它是由David Oran(思科)和Rolf Blom(爱立信)开发的,并最早由IETF于2004年3月作为RFC3711发布。
由于实时传输协议和可以被用来控制实时传输协议的会话的实时传输控制协议(RTP Control Protocol或RTCP)有着紧密的联系,安全实时传输协议同样也有一个伴生协议,它被称为安全实时传输控制协议(Secure RTCP或SRTCP);安全实时传输控制协议为实时传输控制协议提供类似的与安全有关的特性,就像安全实时传输协议为实时传输协议提供的那些一样。
在使用实时传输协议或实时传输控制协议时,使不使用安全实时传输协议或安全实时传输控制协议是可选的;但即使使用了安全实时传输协议或安全实时传输控制协议,所有它们提供的特性(如加密和认证)也都是可选的,这些特性可以被独立地使用或禁用。唯一的例外是在使用安全实时传输控制协议时,必须要用到其消息认证特性。
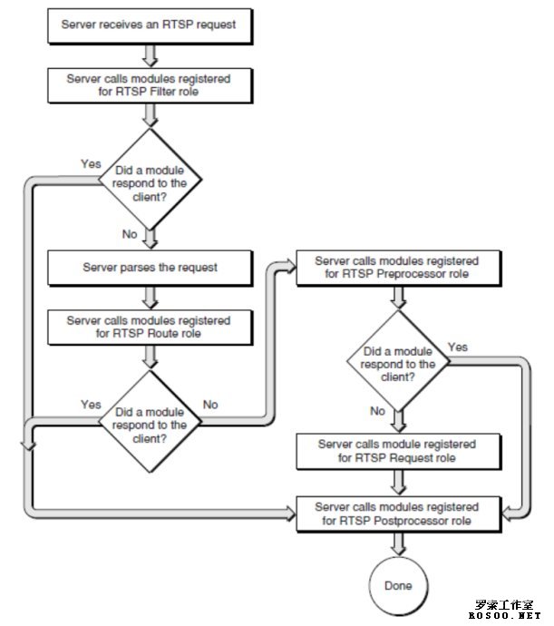
是由Real Networks和Netscape共同提出的。该协议定义了一对多应用程序如何有效地通过IP网络传送多媒体数据。RTSP提供了一个可扩展框架,使实时数据,如音频与视频的受控、点播成为可能。数据源包括现场数据与存储在剪辑中的数据。该协议目的在于控制多个数据发送连接,为选择发送通道,如UDP、多播UDP与TCP提供途径,并为选择基于RTP上发送机制提供方法。
RTSP(Real Time Streaming Protocol)是用来控制声音或影像的多媒体串流协议,并允许同时多个串流需求控制,传输时所用的网络通讯协定并不在其定义的范围内,服务器端可以自行选择使用TCP或UDP来传送串流内容,它的语法和运作跟HTTP 1.1类似,但并不特别强调时间同步,所以比较能容忍网络延迟。而前面提到的允许同时多个串流需求控制(Multicast),除了可以降低服务器端的网络用量,更进而支持多方视讯会议(Video Conference)。 因为与HTTP1.1的运作方式相似,所以代理服务器《Proxy》的快取功能《Cache》也同样适用于RTSP,并因RTSP具有重新导向功能,可视实际负载情况来转换提供服务的服务器,以避免过大的负载集中于同一服务器而造成延迟。
本文来自电脑杂谈,转载请注明本文网址:
http://www.pc-fly.com/a/tongxinshuyu/article-47554-1.html
知耻而后勇
为何不说现在人多
我更新后下载App无法下载