
[简介]本设计使用基于以太网的无源光网络来构建家庭光纤. 用户光网络单元连接到家庭无线控制网络,并使用数字家庭智能网关作为主控制器.

简介
电信网,广播电视网和网通互联网三网融合[1],多网融合关键技术在智能社区中的应用[2],使得光纤替代昂贵而复杂的铜缆传输趋势和技术,经济优势逐渐显现. 经过各种协商和调查,一个高端花园区决定使用基于以太网的无源光网络EPON [3]来构建FTTH设计. 重点是房屋内部的智能系统:
家庭信息通信系统,家庭安全保护系统,家庭机电设备自动控制系统和仪器仪表集中式收费管理系统的方案设计.
1个中区机房设备配置
中央计算机室的设备配置如图1所示:

1.1光线路终端设备(OLT)
由于以光线路终端设备(OLT)作为信息源的三个中心局和三个网络的集成仍然需要相当长的时间才能实现,因此支持三个网络的集成和集成的中心局设备OLT光纤到户的服务链路移入该中心的机房,用作外部网络光纤线路接入的终端设备,并用光纤连接机房中央交换机的SFP光纤端口. 同时,它也被用作FTTH集成业务信号传输的起点. OLT设备使用的是武汉Fiber火通信技术的AN5116-02型,它由多模块插槽板组成. 这也是EPON网络的普遍做法[3].
1.2中央交易所
选择了来自华为3COM的QuidwayS3952P-E1智能灵活以太网交换机[4]. 它具有4个千兆SFP端口用于连接到OLT. 它的用户端口可以是48个E / 100Mbps E端口,也可以定制为24个电端口或24个光纤端口,以满足各种形式的联网要求. 它非常适合作为办公网络,商业网络和住宅区网络的汇聚层和接入层交换机,在这些网络中,灵活的网络侧重于可伸缩性,可靠性,安全性和可管理性. 该交换机具有32Gbps背板交换能力,并支持所有端口的线速转发. 该系统可以提供4个GE端口,有效地解决了在单个交换机上连接多个千兆链路并同时访问千兆服务器的需求. 大大节省了用户的设备投资.

S3952P-E1交换机具有PoE(以太网供电)远程电源功能. 可以通过双绞线挂起的PD设备: IP电话,WiFi WLAN AP(无线局域网访问点),Secuity-WiFiAP(安全身份验证控制WiFi热点访问)等,可为D8V DC提供远程电源电源,提供完善的数据和语音融合解决方案;并且具有丰富的QoS功能,支持WRED拥塞避免算法.
1.3服务器配置
如上所述,S3952P-E1交换机具有多个千兆链路,可以同时访问多个千兆服务器. 机房配备: WEB服务器,E-MAIL服务器,阵列备份热交换机DATA服务器,S-MANAGER网络管理服务器;如果可能的话,还可以为DHCP屏幕和PC信息发布选择DHCPAAA动态IP地址分配服务器和SCTP流媒体传输服务器.
1.4各种收费管理终端注册olt成功,办公设备配置
在中央交换机下,有: 四米计费PC,物业管理收费PC,多台办公PC,可视对讲中心管理机,安全交换矩阵,DLP大屏幕和其他设备. 参考文献[2]的这一部分不再重复.
1.5光学组合器单元OMU
选择烟台广信网络电子的GX-PON-1310 / 1490 / 1550nm三波长WDM(波分复用)型. 它是一种三端口无源光网络单元,可以组合多种不同的光信号. 来自OLT的波长一起在单根光纤中进行双向传输. 一个端口连接到CATV信号源,第二个端口连接到OLT,第三个端口连接到光分配网络单元.
1.6光分配网络单元ODN(无源光分路器)
选择华为[5]配置的智能iODN系统. 它可以支持光纤连接关系信息的自动识别和数据收集,以确保连接关系定位和数据输入后台的绝对准确性. 您还可以在PDA上运行可视化软件,并在布线设备上运行智能端口指示,以实现光纤和端口的自动搜索和定位. iODN于2010年8月被BT,阿联酋电信,新加坡电信,卡塔尔电信和其他运营商采用.
2个城市Extranet光纤访问
从图1可以看出,使用了三根6芯单模光纤. 中央机房的OLT光线路终端设备是由电信局,网通局和本地电视台的CATV引入的,在此不再赘述.
园区内的3 FTTH(EPON临时名称)光纤网络

如图2和图3所示. 连接到各个别墅和团体的高层(多层)住宅的光纤由主干光纤穿过主干管沟槽铺设,并且光纤的弯曲半径光纤R> 38mm,其他弱电流线也铺设在同一沟槽和不同的管道中. 参考文献[2].


3.1FTTH的实现
使用无源光网络EPON,点对多点光分布网络ODN及其最大光分光比为1: 32的用户端光纤接入技术. 它不易被雷击和电磁辐射干扰损坏. 该系统具有动态带宽分配模式: 网络管理系统可以连续监视所有家用光网络终端ONU的状态. 当缓冲区/队列开始填充时,将实时分配宽带,因此用户理论上可以获得高达1Gbps的比特率. EPON具有业务透明性和对多种业务应用程序的支持能力,目前被公认为业内最佳和最经济的解决方案.
3.2FTTH传输方式和拓扑结构
EPON具有同时传输TDM,IP数据和视频广播的能力,其中IP数据采用IEEE802.3以太网格式. 下行链路使用复用的TDM广播方法,上行链路使用时分多址TDMA [6]方法. 网络管理系统可动态解决冲突和队列缓冲,足以保证传输质量(QoS). 从理论上讲,上游和下游均可获得Gbps比特率;并且可以灵活地形成树形,星形和总线拓扑.
可实现3.3FTTH的业务
从理论上讲,用户可以享受1000Mbps 3合1互联网访问,高质量的CATV传输,IP电话,IPTV和其他TDM专用线路服务: 音频和视频会议终端[6]. 即,可以在同一根光纤上实现语音(TP),数据(TD),视频图像(TV)终端注册olt成功,A / V终端以及远程培训和远程医疗服务. 这些服务最终由下面描述的用户终端实现.
3.4FTTH用户终端光网络单元ONU
如图4和图5所示.



设备选择为AN5006-05 II型远程计算机[3],它用于链接用户,处理用户的各种业务数据并控制通信传输模式.
1)AN5006-05 II型用户光网络单元ONU的各种接口
用户光网络单元ONU的各种接口在图4和5中标记. 它具有明显的扩展可扩展性: PC端口可以连接到多端口HUB扩展,电视端口可以连接到多端分配器扩展. 具有可靠性高,服务质量保证,易于管理,扩展网络灵活的特点. 它的工作模式可以是全双工或半双工. 每个性能指标都可以满足ITU-T和IEEE的相关国际标准和技术规范.
2)AN5006-05Ⅱ设备的配置
以PC为服务器,通过串口连接ONU的CONSOLE(RJ45)端口,进入超级终端软件配置串口,配置语音的软开关和V5接口的语音配置语音处理成为IP数据包,以便在FTTH光网络中传输,本地IP配置,MGC(媒体网关控制器服务器IP配置)等. 应由制造商的技术工程师进行配置,调整和调试.
3)有关与家庭信息系统,家庭娱乐视听系统,家庭无线控制网络和家庭安全系统的连接,请参见下一部分.
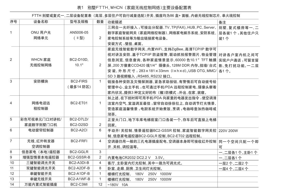
WHCN FTTH,4别墅家庭无线控制网络设计方案
别墅FTTH,WHCN家庭无线控制网络设计方案如图6所示.


为了节省空间,采用主设备配置表来列出系统选择的主设备的设备名称,型号规格,数量,功能说明,备注等栏目,更接近设计文件. 格式. 其中不包括用户拥有的设备.

各种无线控制开关,插座和控制器均使用86个盒和面板,内置WiFi无线遥控芯片,具有很强的穿透能力和远距离,并可以连接到花园区域的无线WiFi LAN. ,因此不使用ZigBee. 芯片. 它们的外部形式仍然具有钥匙开关,插孔等. 电源连接是单个火线控制插座. 该空调使用WiFi / IR(红外)应答器,与一般的红外控制相同.
上述所有开关,插座和控制器都需要分配一个控制地址号,并且制造商配有特殊的标记模块;此配置和调试由产品制造商的人员进行设置.
参照已完成的项目,WHCN系统的价格约为每平方米100元.
作者: 王现凡/刘悦/李铁根/王辉
参考
[1]三重播放[DB / OL]. http: //www.org.cn.
[2]王金凡等. 多网络集成关键技术在智能社区中的应用[J],智能建筑电气技术,2010.4(3)-4(6).
[3]武汉Fiber火通信技术. AN5116-02用户手册[Z].
[4]华为3Com. 以太网交换机产品快速检查手册[Z].
[5]华为发布了世界上第一个智能ODN系统[J],军民两用技术和产品,2010.11: 18.
[6]中国电信. EPON设备技术要求V2.1(与TDM相关)讨论草案[Z] .2010-3-16.
[7]深圳博创科技发展. 2009-2010年数字智能家居产品样本[Z].

->
本文来自电脑杂谈,转载请注明本文网址:
http://www.pc-fly.com/a/tongxinshuyu/article-280402-1.html
别人也认为是放屁
虽然美国一开始扶持了傀儡政权
千玺加油
这是在中国不是在美国