
根据美国总统相关备忘录2015年3月的要求,美国国家电信和信息管理局(NTIA)和美国国家科学基金会(NSF)于2017年1月联合发布了“国家宽带研究议程”报告. 该报告重点关注宽带技术,宽带部署,宽带使用以及宽带经济和社会影响的四个关键领域,为将来的宽带技术研发和数据收集提供了一个顶级框架. 此外,为了有效地实施宽带议程,该报告提出了系统的建议,以协调联邦政府各部门的行动. 赛迪顾问研究所装备工业研究院编写了本报告,以期为国内有关机构提供参考.
[关键词]美国宽带研究议程
美国国家宽带研究议程的背景
1建立宽带机会理事会
2015年3月,总统备忘录“通过消除监管障碍并鼓励投资和培训来扩大宽带部署和采用”,指出“高速宽带不是奢侈品,而是美国家庭,企业和消费者的必需品. ,安全的高速宽带对美国的经济增长和竞争力的提高至关重要. ”
美国根据该备忘录成立了宽带机会委员会. 理事会向总统提出建议,以通过行政措施促进宽带的部署,竞争和采用. 2015年8月,理事会发布了宽带机会理事会的报告和建议. 理事会在报告中建议国家电信和信息管理局(NTIA)和国家科学基金会(NSF)共同启动《美国国家宽带研究议程》.
2拟议的“国家宽带研究议程”
“国家宽带研究议程”描述了美国联邦宽带网络的有前途的研究领域,技术使用中数据收集和共享的要求,美国境内外利益相关者的合作机会以及美国联邦政府关于以下方面的建议: 改善数据收集和研究措施.
该议程还列出了国家宽带基础研究问题和数据要求,有助于解决美国宽带接入中的系统不一致问题,并提出了应对宽带接入过程中使用障碍的措施.
国会发布宽带研究议程后,美国国家科学基金会邀请信息政策研究所(IIP),宾夕法尼亚州立大学的学术领袖和其他专家参加了有关制定国家宽带研究议程的研讨会. 研讨会讨论了先进宽带技术的使用以及宽带网络建设对社会经济的影响.
美国国家宽带研究议程的框架
1宽带技术

宽带技术的发展反映了平台,网络,设备,服务和应用的快速创新和进步. 该议程中介绍的技术研发建议包括四个领域,新兴的宽带基础设施和系统,宽带基础设施的弹性和公共安全,下一代架构以及安全性和隐私性.
1. 新兴的宽带基础设施和系统
宽带技术研究通常解决技术设计问题以及设计对支持高数据速度,超级用户体验,快速移动性或安全性的功能的影响. 当前需要开发的宽带项目包括重要的无线研究和跨学科实验.
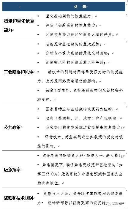
2. 宽带基础设施的弹性和公共安全
宽带恢复能力是指宽带服务在自然灾害,拥塞事件和恶意攻击等灾难中生存,响应和恢复的能力.
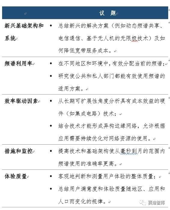
3. 新一代宽带架构
下一代体系结构是在端到端宽带服务和应用中需要经历的功能和组织方法的完整集合. 新一代体系结构不仅包括硬件,软件和协议标准的设计,还包括支持应用程序开发,业务模型(例如统一税收/无限制访问,使用上限以及基于支付的完整解决方案)的工具包和库. (供使用)以及诸如软件定义网络之类的实施技术. 在访问通道中,系统的当前状态是同类的,因此基本上所有网络都将使用相同的协议集: IP,TCP,UDP和HTTP. 移动电话的迅速普及以及物联网的数量和种类的增加带来了新的可扩展性挑战,管理挑战和经济挑战.
4. 宽带安全与隐私
过去建立的Internet协议没有完全考虑安全性和隐私问题,因此很难更改这些问题.

2宽带部署和基础架构
在过去十年中,美国宽带基础设施的规模取得了长足进步. 但是,约有10%的美国人仍然无法使用固定服务,只有不到40%的美国人可以使用不止一个宽带服务提供商.
1. 宽带可用性数据
2. 宽带低成本解决方案
为解决低成本技术问题,有必要考虑哪些因素将继续影响技术设计,支持重要指标和运营成本收益. 第一个解决方案是升级到现有基础设施,提高传统铜缆设施的速度,以及平衡和升级农村网络以满足最低宽带速度阈值. 其次,政府增加了对低成本解决方案的赞助和支持. 第三是减少运营成本的机会,例如将太阳能技术集成到宽带技术网络中,从而在改善环境保护的同时降低能源成本.
3. 宽带挑战性融资方法
投资来源和相关条件将对宽带部署产生重大影响.
4. 宽带公私合作
公私伙伴关系(PPP)模式旨在减少各种融资和运营风险,以吸引私人伙伴.
5. 宽带扩展的障碍

宽带部署中存在各种市场进入和扩展障碍,这阻碍了新宽带提供商的发展.
3宽带数字的采用
宽带研究的范围和所需的数据集非常广泛. 宽带使用的重要数据集包括: 当前人口调查(CPS),数据中心网站()和潜在的人口普查项目.
计算机和Internet使用数据需要考虑在现有基础上构建采用和使用数据集,以确定家庭在该地区以外承担互联网服务成本的程度. 这一需求应该对个人用户对宽带技术的采用和使用进行纵向研究,并确定推动采用和使用的因素.
此外,我们需要注意如何确保数据安全. 数据泄露事件继续发生,并且隐私和安全引起了人们的注意. 首先,我们需要确定阻碍宽带使用的因素,包括分析隐私和网络安全威胁,以及衡量和量化这些风险对宽带采用的影响. 其次,增强教育和意识,以帮助不同人群理解风险并总结最佳实践.
第三是关键数据的价格影响. 数据采用者的价格具有弹性,这受互联网速度变化的影响. 关键数据对市场的重要影响包括: 数据宽带服务需求的价格弹性;中间定价对最终的影响;营销策略及其对宽带采用的影响.
第四是企业的社会经济影响. 高速Internet服务和应用程序可以在业务运营,竞争和盈利能力中发挥关键作用. 宽带的可用性体现在其快速收集商业用户关键指标的能力上. 它将企业行为和数据与数字融合测量相集成.
第五点是保护弱势群体的利益. 弱势群体的主要利益相关者是残疾人和. 其他弱势群体包括低收入群体,农村人口和不讲英语的人. 随着婴儿潮一代的增长,残疾人的数量可能会迅速增加. 在宽带的采用和使用方面,残疾人落后于一般人群. 是美国人口中增长最快的部分,这一群体的宽带采用率最低. 2015年,只有53%的65岁以上的老人使用互联网.
4宽带的社会经济影响
1. 宽带与经济
信息通信技术对国家和地方经济的影响一直是研究人员的长期重点. 研究人员评估了宽带访问,采用以及设备和应用程序创新的许多领域,其中包括: 宽带对GDP增长,生产力,就业等的影响;对生产率,效率,竞争力,创新,增长等方面的影响. 对个人生产率,就业状况和消费者剩余的影响;资本投资对直接,间接和引诱工作的影响;外溢效应,包括失业等不利影响.
2. 宽带与教育进步

尽管在宽带连接方面,K-12教育机构在过去几年中取得了长足进步,并且教育机构在培养劳动力和大学所需的数字素养技能方面发挥了关键作用. 因此,对宽带的研究需要强调对贫困和传统上服务不足的社区的影响,并确定最佳实践以确保数字平等. 在此议程中提出建议:
3. 宽带和职业发展
美国的公共劳工培训系统高度分散,基础设施投资的决策主要取决于美国劳工部的劳工发展委员会和就业中心. 互联网的存在(和速度)是确保当地人口平等以及获得就业和教育服务的重要因素.
4. 宽带与身体健康
宽带极大地改变了患者消费和获取健康信息及服务的方式. 互联网可以提供前所未有的健康信息,远程医疗和电子健康记录的出现也扩大了医疗方法. 对于美国的各个人口统计领域,医疗和远程医疗正变得越来越重要,其中包括农村居民和退休的婴儿潮一代,他们的医疗需求仍未得到满足,需求也在不断增长.
5. 宽带对其他人的影响
为了使个人,社区和企业能够使用宽带并从中受益,必须同时促进宽带的部署和建设以及相关的知识教育. 围绕宽带接入和利用的能力建设不是任何一方的责任,而是一项工作,需要在社区的基础上共同组织和执行,并由政府领导. 此外,这项工作还需要跨学科研究,尤其是在教育,社会工作,社区卫生,劳动培训,地方政府,图书馆和信息科学领域,以解决宽带采用和使用的融资,社会和制度方面. 障碍.
美国国家宽带研究议程的机会和计划
1评估政策影响
美国联邦,州和地方政府正在积极制定政策和计划,以促进宽带接入,采用和竞争. 评估各种选择的有效性可以使所有利益相关者有效地利用资源.
2个标准术语标准
技术部门的迅速变化通常意味着随着时间的推移,“工作”或“正式”的定义可能不再适用.
3共享数据研究
参加议程的利益相关者讨论了有效访问联邦数据的挑战和机遇. 一个特殊的机会是建立集中式数据门户. 主要措施包括: 由联邦政府收集专有数据,建立集中可用的公共数据集,并通过分析最佳实践案例来不断调整和改进数据共享策略.
本文来自电脑杂谈,转载请注明本文网址:
http://www.pc-fly.com/a/tongxingongju/article-300753-1.html
楼主是张少将徒弟
海南岛边12海里