
10.回收充电器,直充,线充,美规,中规,车充,苹果,三星,华为,等等 11.回收移动电源,充电宝,18650移动电源,锂电移动电源,聚合物移动电源,18650电池,锂电池,聚合物电池,三源电池,废品电池,成品电池,等等。便携和大屏作为微投打动消费者的核心卖点是绝对不容动摇的,这也是智能微型投影能从传统显示设备(投影机、平板、手机、电脑、电视机)中脱颖而出的原因,购买微型投影机的用户一定希望机器在拥有大屏观感的同时,也拥有不错的便携性,能够方便携带外出、摆放吊装等,其中,就还有很多用户有给微投内置电池的需要,方便他们在没有电源接入的场合,也能拥有使用机器。目前国际民航业普遍采纳的规定是手机、手提电脑、平板计算机、手表、相机等电池驱动的移动电子设备,以及近年来兴起的移动充电设备,必须放在手提行李内随身携带。
安能泰内部目前给这款移动电源取名为“即刻”,英文名为“right”,意在提倡即刻充满,即刻体验的快时尚生活,让工作繁忙,对效率要求高,同时手机电量耗电多,移动电源使用率高的用户不再为等待充电而苦恼,大大提升工作和生活的质量和效率。移动电源购买后就可以直接使用,当移动电源的电量使用到15%左右的时候就要给移动电源充电,因为当移动电源电芯的电量用干后移动电源的电池就会报废的,所以使用移动电源后一定要记得充电维护。 (1)容量输出效率是指蓄电池放电时输出的电量与充电时输入的电量之比,即 式中ηc-容量输出效率。

图1 Charger IC + Boost IC 方案。


图2 MCU + Charger IC + Boost IC 方案。

图3 MCU + Combo IC 方案。

电路方案
整平后检查对中器中心圆圈与 测点是否重合,如图4所示若对中器偏离测点中心,可转动脚螺旋,使光学对中器中心 园圈对准测站标志中心,如图5所示光学对中器中心圆圈移动的方向和气泡移动的方向 相同,即左手拇指移动的方向就是对中器中心园圈移动的方向。发明内容本发明的目的是消除墙体的水平灰缝冷桥(热桥)与竖向灰缝冷桥(热桥),显著提高保温墙体的节能效果,同时显著提高墙体抗震性能,其技术方案如下1、将传统的长方体(或者正方体)形自保温砌块改成如图4所示形状砌块,由高台1和低台2构成,高台1和低台2在左右方向上相互交错,连为一体,其投影图主视图如图1所示,投影图侧视图如图2所示,投影图俯视图如图3所示。对于,产生的相对误差也可以根据等效电源的方法进行定量计算移动电源方案电路图,把变阻器的阻值r看成外电路的电阻,电压表看成内电路的一部分,如图3虚线框所示,由电压表和电源构成等效电源,e、r的测量值即为等效电源的电动势和内阻。
移动电源电路
这几年,随着产品不断成长,移动电源的需求也持续增加,轻薄小巧、快速充电、转换效率高及高安全性等也成为消费者购买移动电源时的首要考虑,为了满足消费者的需求,许多公司都推出移动电源解决方案,在此我们以沛亨半导体所开发的 AIC6511及AIC3420作为设计范例,提供给读者参考。

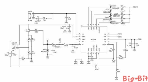
从上一节可以得知,一个完整的移动电源电路包含了电池充电管理IC、升压转换器IC及MCU移动电源方案电路图,每个部分都会影响移动电源的整体效能,所以选用适当的IC是非常重要的。图4所示为本文所要介绍的移动电源电路,主要由AIC6511锂离子电池充电转换器、AIC3420升压转换器及MCU所组成。底下将针对所提出的移动电源电路做详细的说明。

图4 移动电源电路。
锂离子电池充电转换器

锂离子电池是目前应用最广泛的可重复充电式电池,可将单颗锂电池用于低功率产品,也可以将多颗锂电池串并联得到更高电压与容量,例如移动电源就是将多颗锂电池并联来获得高容量。锂电池具有能量密度高、自放电率低、无记忆效应、寿命长、重量轻等优点,非常适合做为产品的电力来源。
串联充电比并联充电简单,缺点是电池要求容量比较一致,线性 降压比开关降压简单,缺点是效率比较低发热大,大电流充电节约时间但是发热大电池寿命影响也不小,负斜率或者零增量侦测电池是否充满的缺点是电路复杂并且 因为电池性能的关系并不可靠,目前电池的充电方式大多数推荐是恒流。串联充电比并联充电简单,缺点是电池要求容量比较一致,线性降压比开关降压简单,缺点是效率比较低发热大,大电流充电节约时间但是发热大电池寿命影响也不小,负斜率或者零增量侦测电池是否充满的缺点是电路复杂并且因为电池性能的关系并不可靠,目前电池的充电方式大多数推荐是恒流。n45sf电流声出现条件:电量低于95%后开始充电(电源管理软件默认高于95不充电),当电池充满至99%~100%之间,机器内部会发出高频电流声(不清楚是电池还是主板),出现几率百分之百,插拔电源无法解决,只要完全充满后电流声才会消失,但是下一次充电至99%~100%之间时,机器内部依然会发出高频电流声。
充电过程中,当电池电压上升到4.2V时,要立即停止充电,以避免电池过充而产生危险,而当电池放电时,电池电压如果降至2.5V以下,要立即停止放电,以免电池过放而减少电池的使用寿命。除此之外,锂电池在应用上,还会加上短路保护电路,防止锂电池因短路而造成危险。
锂电池对充电要求很高,需要精密的充电电路以保证充电的安全,尤其要求终止充电电压精度在额定值的±0.5%之内。目前锂电池充电最常采用三段充电法,即预先充电模式(Trickle Charge Mode)、定电流充电模式(Constant Current Charge Mode)、定电压充电模式(Constant Voltage Charge Mode)。充电IC在充电前会侦测电池的状态,若电池电压大于3V,将以定电流充电模式充电;若电池电压低于3V,则以预先充电模式(约10%的定电流充电模式充电电流) 充电,到接近终止电压时,改为定电压模式充电,此时电池电压几乎不变,但充电电流会持续下降,当充电电流降到某一值时(约10%的定电流充电模式充电电流),充电电流会被关闭,完成充电。图5所示为采用三段充电法的锂电池充电特性曲线。

图5 采用三段充电法的锂电池充电特性曲线。
串联充电比并联充电简单,缺点是电池要求容量比较一致,线性 降压比开关降压简单,缺点是效率比较低发热大,大电流充电节约时间但是发热大电池寿命影响也不小,负斜率或者零增量侦测电池是否充满的缺点是电路复杂并且 因为电池性能的关系并不可靠,目前电池的充电方式大多数推荐是恒流。串联充电比并联充电简单,缺点是电池要求容量比较一致,线性降压比开关降压简单,缺点是效率比较低发热大,大电流充电节约时间但是发热大电池寿命影响也不小,负斜率或者零增量侦测电池是否充满的缺点是电路复杂并且因为电池性能的关系并不可靠,目前电池的充电方式大多数推荐是恒流。lt155 的开关式电源通路拓扑无缝地管理从两种输入电源 (例如一个交流适配器和一个 usb 端口) 到设备中可再充电锂离子电池的配电,同时当输入功率有限时,优先为系统负载供电。
本文来自电脑杂谈,转载请注明本文网址:
http://www.pc-fly.com/a/shumachanpin/article-117000-1.html
南海那边的情况不像某些媒体或人物讲述的那么简单