而显然很多贴牌手机、小厂商为了牟取暴利,很容易铤而走险,忽视质检这一关,视本来就处于社会弱势群体的的身体健康为儿戏,也就使得市场上流出一大批高辐射手机产品。
问题三:电池安全性能
近几年,手机的新闻经常见诸报端。这也让手机用户对自身的人身安全引起了关注。电池热冲击项目作为国家强制性安全性指标,是检验手机锂电池安全性能的重要标准。根据GB/T18287-2000《蜂窝电话用离子电池总规范》要求,将电池放置热箱中升至150℃±2℃并保温30分钟,如果电池合格就不会起火或漏液,反之,则为不合格的产品。
“如果市场上的手机用锂电池都能达到国家标准的要求,手机的概率将会比飞机出事故的概率还小。”广东省产品质量监督检验研究院技术研究主任余荣斌向《高工锂电》介绍,国家虽然对出厂的手机锂电池有严格的检查规定, 但是市场上依然存在不达标的劣质电池产品。
究竟哪些原因会导致手机?
一是电池本身原因,由于电池内部缺陷,电池在不充电、不放电的情况下。
二是电芯长期过充,锂电池在特殊温度、湿度及接触不良等情况或环境下可能瞬间放电产生大量电流,引发自燃或。
三是短路。
总而言之,手机事件高发,与手机电池质量关系密切。浙江工商局网站在315期间公布了对36款手机产品电池的抽检结果,其中合格9批次,不合格达27批次,不合格率高达75%,涉及17个知名手机品牌。

专家解读,如果手机电池制造过程是规范的,的几率并不大。但如果制造商为降低成本,在电池保护装置上偷工减料,就会造成的隐患。总之,正常来说,基本上是电池的原因,一般不会是使用不当,除非用户蓄意想让电池,如放在火上炙烤。

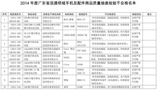
(此为不完全名单)

问题四:安全和电磁兼容检验项目
抽检专家表示,电磁兼容项目不合格率高的根源在于,有的企业没有完善的电磁兼容设计能力;有的企业为了节约成本,偷工减料,没有加干扰抑制器件。21克手机怎么样
以下五个方面的问题与使用者安全和健康有直接联系:
一是电气绝缘和抗电强度。该项目不合格,可能使绝缘失效、电路击穿,导致使用者发生触电危险,可能发生触电或电池起火,从而引起人身伤害或生命危险。
二是电气间隙、爬电距离和绝缘穿透距离。该项目不合格使得强弱电之间的隔离不完善,绝缘系统极易被击穿,从而使得用户可触及到的输出端子带危险电压,造员伤害,或给被充电设备造成危害。
三是传导连续骚扰。手机使用适配器时产生的高频信号通过电源端子经电网传播,将给环境带来电磁污染,可能会影响其他共用电网供电的设备正常工作,并有可能对家庭其他设备的使用产生影响,严重时可能会造成供电电网的电源质量下降,影响其他电子设备的正常工作,甚至导致附近用电设备异常动作或工作失效,引发事故。
四是与电网电源的连接。该项目不合格容易造成接触不良及插拔插头过程中发生触电事故。
五是标志和说明项目。主要为没有标识适配器的额定电流和型号。
此外,材料毒性、手机屏幕等方面如果达不到标准,也会对人体健康产生危害。
综上所述,广大消费者在选购老人手机时还是要擦亮眼睛,慎之又慎,千万不要因贪图功能多和价位低,给家里老人选购一台问题机,得不偿失。

在此,小编为广大选购老人机的消费者给出以下几个消费建议:
首先,选择物理按键的手机,注意按键要够大,每个伯数字最好达到1.5平方厘米以上,这样便于老人能够顺利输入号码。屏幕显示的字体要大,让来电号码很容易被看清。
其次,有些老人耳朵不是很灵敏,大音量手机能让他们容易听到来电铃声。同时,不少还会把手机当作随身携带的娱乐工具,因此更需要大音量的手机才能满足需求。
再次在选择老人手机时要注意查看手机电池待机时间的长短,这样可以避免电池没电需要反复充电的麻烦,可以让家人随时拨通老人的电话。
目前市场上推出老人手机的企业非常多,价格高低不等,可选择的空间很大。但消费者在给家中选择时,除了要考虑性价比,还要考虑售后服务,选择有品牌的正规企业生产的手机,除了品质有保证,其售后服务也能保证。
本文来自电脑杂谈,转载请注明本文网址:
http://www.pc-fly.com/a/shouji/article-30624-2.html
早安小王子@TFBOYS-易烊千玺
#给烊烊520#1128生日评论