
图形卡图像均正常,但风扇不转动。一开始,我直接更换了风扇,故障依旧。因此,我确保风扇正常。风扇电路一定有问题。通常,图形卡的风扇坏了。 ,还有电路问题,今天我将向您发送电路问题的示例:

让我们看一下图形卡风扇接口J5 P3-P4。两个引脚的电压非常低,仅为2.5V。在这里,显卡不使用4P图形风扇,因此我们使用2个端口,针脚3直接连接到风扇的正极,针脚4连接风扇的负极,这里P4也接地,所有测试3针电压仅2.5V应该低,此风扇通常以3-4V启动:

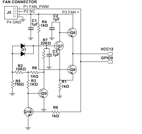
然后我认为这是每个人都可以为您的生产测试绘制电路图的教程:



根据电路图,我测试了Q6的B极具有11.5V:

E极已连接到PCI_VCC12V:


Q6是PNP管。如果您希望它正常工作,那么它必须处于低水平。现在,压力差仅为0.43V。所有Q6均未打开。 C极连接到风扇的正极。所有C极都没有单一电压。风扇肯定不会转动。
然后测试,Q7的B极电压为10V:

Q7 E极的电压为11.9V。为了使B极电压高于E极Q7正常工作,这一定是异常的,并且现在处于截止状态:

然后将Q7的E极连接到Q8的E极,然后Q8的B电压也约为11.5V,而C极则连接到12V,因为E极的电压Q7的电压为11.9V,B极电压低于E电压管将无法打开,现在的电压有多高,Q8泄漏是否存在问题,因此我移除了Q8并测试了B极管和C坏了,难怪B极的电压就和E极一样高,换Q8再测试:
正常的Q8电压不是很高,应该在10V左右,但是这个电压肯定会改变显卡的温度,并且电压也会改变:

实际上,在测试开始时E极的电压应为9.5V,因为显卡温度升高且电压也将升高,然后测试Q8的B极电压现在应为11V :


现在风扇正在运行,并且速度正常,然后在计算机上测试故障排除:

实际上,这个小问题通常可以在几分钟内解决。我花了一个小时来做本教程。我希望你能支持我!
本文来自电脑杂谈,转载请注明本文网址:
http://www.pc-fly.com/a/shenmilingyu/article-347545-1.html
你不接事他也下岗