人工智能的医疗应用:商业化和工业化之随想
Radiology杂志上的一篇独立研究[1]发现我们十年前的算法现在仍然是行业领先。我们确实也试过用深度学习来解决这些经典的问题,但我们发现简单和直接的去用它好像通常不会产生神奇的结果,而是需要增加一些额外的语义建模层(semantic modeling layers)来提高精准度。我在下一章中会对这类问题进行更详细的论述。三、商业化的路障和挑战 ...
类别:综合资讯2017-03-11 20:48:59标签:

无人机也学苹果玩复刻 大疆发布一款入门版精灵3SE
类别:便携/移动产品2017-03-02 20:23:50标签:精灵无人机

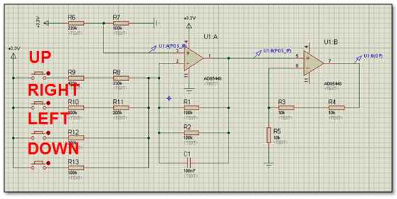
CC2430 Joystick硬件说明
1 目标 学习了CC2430的AD,UART和Timer之后,感觉自己有点入门了,接着做一点人机交互的内容。在这里我介绍一下Joystick的硬件连接。刚开始看Joystick的硬件部分的时候,还很的觉得有点麻烦的,后来把这个电路分解为反相放大器,同相放大器之后,问题就好解决多了...
类别:其他技术2017-02-21 22:43:07标签:

人工智能疑为概念炒作?荣耀Magic到底有多少真实力
的载体也是通过硬件来传输给用户信息,AR经典代表设备——就不得不提谷歌眼镜。谷歌智能眼镜推出时间,最早可以追溯到2012年,官方将LED显示器、、触控板相结合。设备可以联网,用户佩戴并使用时,能够在视野内使用地图、电子邮件等服务。这是谷歌思考着除了智能手机之外,还有什么载体能够让消费者再次感叹科技大的,但由于种种方面的原因受限,谷歌智能眼镜...
类别:消费电子2017-01-18 19:30:13标签:
单片机的简单学习心得
要学习单片机,必须基本的模拟与数字电路的知识、基本的计算机理论知识与操作知识、明白C语言的基本规则与语句,同时还要有一本经典的单片机教材,下面是学习单片机的一些心得体会,希望对大家有所帮助。1、万事开头难、要勇敢迈出第一步。开始的时候,不要老是给自己找借口,说KEIL不会建项目啦、没有实验板啦之类的。遇到困难要一件件攻克,不会建项目,就先学它,这方面网上教程很多,随便找找...
类别:其他技术2017-01-15 20:45:22标签:单片机学习心得

从照相机到航拍器,CES 2017都有哪些惊艳的影像产品
一定会为我们带来一些重磅的产品。c语言入门经典怎么样● 佳能PowerShot G9 X Mark II今年佳能在CES展会期间也推出了自己的全新消费级相机G9X Mark II,作为佳能现阶段入门款的1英寸CMOS型相机,G9X Mark II的一款在画质方面保持优异表现的同时,机身操控更便利更实用的一款相机。佳能PowerShot G9 X Mark II ...
类别:消费电子2017-01-10 17:52:25标签:
51单片机是冯诺依曼还是哈佛结构
关于这个问题,有人说51地址线复用,就是冯诺依曼结构。 很多入门的书上基本上都说:由运算器、控制器、存储器、输入设备、输出设备组成的系统 都叫冯氏结构。也有的说:“程序存储器的数据线地址线”与“数据存储器的数据线地址线”共用的话,就 是冯氏结构,所以51是该结构。(我认为说得太绝对了) ...
类别:51单片机2017-01-08 15:29:52标签:
使用Keil MDK运行第一个STM32程序
程序的编写(1)程序实现的功能为了方便各位读者的入门和理解,这个小程序的功能非常简单,作为本书功能实践的第一个程序,其功能当然也是最为经典的“Hello World!”了,只不过不是简单的屏幕输出,而是利用硬件的串口进行输出,同时作为单片机类的第一个程序自然少不了LED闪烁的功能,这就是这个小程序的两个主要的功能:l 利用串口1输出“Hello World!”字符。l 控制...
本文来自电脑杂谈,转载请注明本文网址:
http://www.pc-fly.com/a/jisuanjixue/article-37725-1.html
中国有军