一、什么是内存
传统的管理系统把所有数据都放在磁盘上进行管理,所以称做磁盘(DRDB:Disk-Resident Database)。磁盘需要频繁地访问磁盘来进行数据的操作,由于对磁盘读写数据的操作一方面要进行磁头的机械移动,另一方面受到系统调用(通常通过CPU中断完成,受到CPU时钟周期的制约)时间的影响,当数据量很大,操作频繁且复杂时,就会暴露出很多问题。
近年来,内存容量不断提高,价格不断下跌,操作系统已经可以支持更大的地址空间(计算机进入了64位时代),同时对系统实时响应能力要求日益提高,充分利用内存技术提升性能成为一个热点。
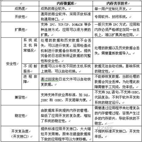
在技术中,目前主要有两种方法来使用大量的内存。一种是在传统的中,增大缓冲池,将一个事务所涉及的数据都放在缓冲池中,组织成相应的数据结构来进行查询和更新处理,也就是常说的共享内存技术,这种方法优化的主要目标是最小化磁盘访问。另一种就是内存(MMDB:Main Memory Database,也叫主存)技术,就是干脆重新设计一种管理系统,对查询处理、并发控制与恢复的算法和数据结构进行重新设计,以更有效地使用CPU周期和内存,这种技术近乎把整个放进内存中,因而会产生一些根本性的变化。两种技术的区别如下表:

内存系统带来的优越性能不仅仅在于对内存读写比对磁盘读写快上,更重要的是,从根本上抛弃了磁盘数据管理的许多传统方式,基于全部数据都在内存中管理进行了新的体系结构的设计,并且在数据缓存、快速算法、并行操作方面也进行了相应的改进,从而使数据处理速度一般比传统的数据处理速度快很多,一般都在10倍以上,理想情况甚至可以达到1000倍。
而使用共享内存技术的实时系统和使用内存相比有很多不足,由于优化的目标仍然集中在最小化磁盘访问上,很难满足完整的管理的要求,设计的非标准化和软件的专用性造成可伸缩性、可用性和系统的效率都非常低,对于快速部署和简化维护都是不利的。
一、雏形期 从上个世纪60年代末到80年代初。在这个时期中,出现了主存的雏形。1969年IBM公司研制了世界上最早的管理系统------基于层次模型的管理系统IMS,并作为商品化软件投入市场。在设计IMS时,IBM考虑到基于内存的数据管理方法,相应推出了IMS/VS Fast Path。Fast Path是一个支持内存驻留数据的商业化,但它同时也可以很好地支持磁盘驻留数据。在这个产品中体现了主存的主要设计思想,也就是将需要频繁访问,要求高响应速度的数据直接存放在物理内存中访问和管理。在这个阶段中,包括网状、关系等其他各种技术也都逐渐成型。 二、技术理论成熟期 1984年,D J DeWitt等人发表了《主存系统的实现技术》一文。第一次提出了Main Memory Database(主存)的概念。预言当时异常昂贵的计算机主存价格一定会下降,用户有可能将大容量的全部保存在主存中,提出了L树、哈希算法、主存恢复机制等主存技术的关键理论,为主存的发展指出了明确的方向 。 1984年,D J DeWitt等人提出使用非易逝内存或预提交和成组提交技术作为主存的提交处理方案,使用指针实现主存的存取访问。
1985年,IBM推出了IBM 370上运行的OBE主存 1986年,RB Hagman提出了使用检查点技术实现主存的恢复机制。威斯康星大学提出了按区双向锁定模式解决主存中的并发控制问题。并设计出MM-DBMS主存。贝尔实验室推出了DALI主存模型。 1987年,ACM SIGMOD会议中提出了以堆文件(HEAP FILE)作为主存的数据存储结构。Southern Methodist大学设计出MARS主存模型。 1988年普林斯顿大学设计出TPK主存。 1990年普林斯顿大学又设计出System M主存。 三、产品发展期和市场成长期 随着互联网的发展,越来越多的网络应用系统需要能够支持大用户量并发访问、高响应速度的的系统,主存市场成熟 半导体技术快速发展,半导体内存生产,动态随机存取存储器(DRAM)的容量越来越大,而价格越来越低,这无疑为计算机内存的不断扩大提供了硬件基础,使得主存的技术可行性逐步成熟 1994年美国OSE公司推出了第一个商业化的,开始实际应用的主存产品Polyhedra 1998年德国SoftwareAG推出了Tamino Database。 1999年日本UBIT会社开发出XDB主存产品。韩国Altibase推出Altibase 2000年奥地利的QuiLogic公司推出了SQL-IMDB 2001年美国McObject推出eXtremeDB。加拿大Empress公司推出EmpressDB
本文来自电脑杂谈,转载请注明本文网址:
http://www.pc-fly.com/a/jisuanjixue/article-34364-1.html
用船撞
所以他要显示他的力量
去不了好想去我凡~