
第一篇 多线程笔试面试题汇总
多线程在笔试面试中经常出现,下面列出一些公司的多线程笔试面试题。首先是一些概念性的问答题,这些是多
线程的基础知识,经常出现在面试中的第一轮面试(我参加2011年腾讯研究院实习生招聘时就被问到了几个概
念性题目)。然后是一些选择题,这些一般在笔试时出现,虽然不是太难,但如果在选择题上花费大多时间无疑
会对后面的编程题造成影响,因此必须迅速的解决掉。最后是综合题即难一些的问答题或是编程题。这种题目
当然是最难解决了,要么会引来面试官的追问,要么就很容易考虑不周全,因此解决这类题目时一定要考虑全面
和细致。
下面就来看看这三类题目吧。
一.概念性问答题
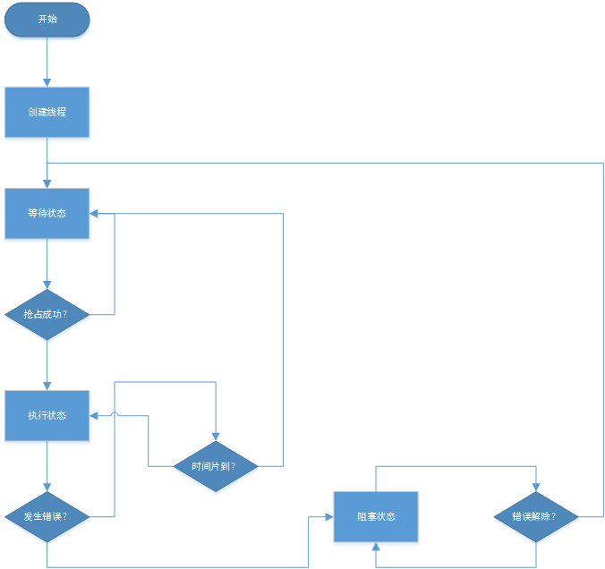
第一题:线程的基本概念、线程的基本状态及状态之间的关系?
第二题:线程与进程的区别?
这个题目问到的概率相当大,计算机考研中也常常考到。要想全部答出比较难。
第三题:多线程有几种实现方法,都是什么?
第四题:多线程同步和互斥有几种实现方法,都是什么?
我在参加2011年迅雷校园招聘时的一面和二面都被问到这个题目,回答的好将会给面试成绩加不少分。
第五题:多线程同步和互斥有何异同,在什么情况下分别使用他们?举例说明。
二.选择题
第一题(百度笔试题):
以下多线程对int型变量x的操作,哪几个需要进行同步:
A. x=y; B. x++; C. ++x; D. x=1;
第二题(阿里巴巴笔试题)

多线程中栈与堆是公有的还是私有的
A:栈公有, 堆私有
B:栈公有,堆公有
C:栈私有, 堆公有
D:栈私有,堆私有
三.综合题
第一题(某杀毒软件公司面试题):
在Windows编程中互斥量与临界区比较类似,请分析一下二者的主要区别。
第二题:
一个全局变量tally,两个线程并发执行(代码段都是ThreadProc),问两个线程都结束后,tally取值范围。
inttally = 0;//glable
voidThreadProc()
{
for(inti = 1; i <= 50; i++)
tally += 1;
}
第三题(某培训机构的练习题):
子线程循环 10 次,接着主线程循环 100 次,接着又回到子线程循环 10 次,接着再回到主线程又循环 100 次,
如此循环50次,试写出代码。
第四题(迅雷笔试题):
编写一个程序,开启3个线程,这3个线程的ID分别为A、B、C,每个线程将自己的ID在屏幕上打印10遍,要求输

出结果必须按ABC的顺序显示;如:ABCABC….依次递推。
第五题(Google面试题)
有四个线程1、2、3、4。线程1的功能就是输出1,线程2的功能就是输出2,以此类推.........现在有四个文件
ABCD。多线程常见面试题初始都为空。现要让四个文件呈如下格式:
A:1 2 3 4 1 2....
B:2 3 4 1 2 3....
C:3 4 1 2 3 4....
D:4 1 2 3 4 1....
请设计程序。
下面的第六题与第七题也是在考研中或是程序员和软件设计师认证考试中的热门试题。多线程常见面试题
第六题
生产者消费者问题
这是一个非常经典的多线程题目,题目大意如下:有一个生产者在生产产品,这些产品将提供给若干个消费者去
消费,为了使生产者和消费者能并发执行,在两者之间设置一个有多个缓冲区的缓冲池,生产者将它生产的产品
放入一个缓冲区中,消费者可以从缓冲区中取走产品进行消费,所有生产者和消费者都是异步方式运行的,但它
们必须保持同步,即不允许消费者到一个空的缓冲区中取产品,也不允许生产者向一个已经装满产品且尚未被取
走的缓冲区中投放产品。
第七题
读者写者问题
这也是一个非常经典的多线程题目,题目大意如下:有一个写者很多读者,多个读者可以同时读文件,但写者在写
文件时不允许有读者在读文件,同样有读者读时写者也不能写。
本文来自电脑杂谈,转载请注明本文网址:
http://www.pc-fly.com/a/jisuanjixue/article-32840-1.html
现在我是不赞成买外国先进装备的
一看里面都是
马云还没有死呀