
图4 D/A 转换器电路 该电路的输入信号接四位二进制计数器的输出 端,设计数器输出高... 数字控制电路要求5V电源,可选择CW7805集成三端稳压器实现。辅助电源原理图如图6...
《数字电子技术基础》课程标准能读懂并绘制数字电路原理图; (2)能用代数方法和卡诺图方法化简逻辑函数; (3)会设计简... 理解计数器的分类和计数规律。 掌握利用集成计数器构成 N 进制计数器的方法。 技能要... 知识要求: 了解与、或、非、与非、或非、与或非、同或和异或各种逻辑关系及实现的门...
第二部分 综合设计分——60进制BCD码计数; 时——24进制BCD码计数; 同时整个计数器有清零,调分,... 图39-1 4X8矩阵键盘电路原理图 扫描信号为BCOM[8..1],在BCOM[8..1]前已接有一个3-8... 为行驱动信号输出;SELOUT[3..0]为列选信号输出,为16-4编码信号。 当我们要实现16X...
Proteus教程——电子线路设计、制版与仿真第8和第9章讲述了ProteusISIS的层次原理图设计及ProteusARES的PCB印刷电路板... 8 1.2.2 一阶动态电路的设计与仿真 9 1.2.3 异步四位二进制计数器的设计及仿真 19 1.2.4 ... 263 7.3.1 设计任务及要求 263 7.3.2 设计背景 264 7.3.3 电路设计 264 7.3.4 系统硬件实现...
中国自考人()--700门自考课程 永久免费、...29、如题29图所示时序逻辑电路为同步_进制计数器。 30、在可编程逻辑器件中,FPGA... 40、题40图所示电路为用运算放大器组成的多量程电流表原理图,有5mA、0.5mA、0.... 如三台设备同时出现故障时,则红灯和黄灯都亮。试用与非门和异或门设计一个能实现此...
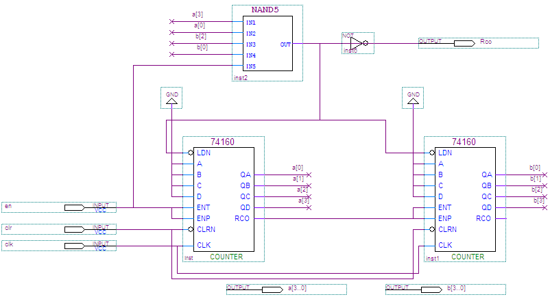
实验六 组合逻辑电路设计五、实验报告要求 1、60进制计数器的电路设计图、连线图和计数器的测试结果。 4、测... 图所示为同步连接反馈清零法(a)及反馈置数法(b)实现模长48计数电路原理图。 七...
硬件笔试题57、用D触发器做个4进制的计数。(华为) 58、实现N位Johnson Counter,N=5。设计60进制的计数器(南山... 60、数字电路设计当然必问Verilog/VHDL,如设计计数器。(未知) 61、BLOCKING ... *(~(C*D)))=AB+CD 37、给出一个简单的由多个NOT,NAND,NOR组成的原理图,根据输入...
相关阅读: 一摸2013年初三语文普陀区 农学院毕业实习内容简介范文 2013渔船燃油补贴 5.7英寸是多少厘米 平移和旋转练习题
读了《74161实现60进制计数器原理图》的人还读了:
1、win7字体安装在哪里
2、5278线上直播
3、dnf72级领?D...
4、0937嘉峪关
5、win764位旗舰版密钥
6、仁爱版七年级英语下册unit7 topic2教材讲解
7、有关6月1日7:05贵州五台放的中小学...
8、Eclipse3.6 tomcat7.0 JDK配置
9、FRU:71P8628 規格
10、
本文来自电脑杂谈,转载请注明本文网址:
http://www.pc-fly.com/a/jisuanjixue/article-31839-3.html
最后面的那个手势和表情
疯了吧
因为此举把困扰欧洲的令其焦头烂额的叙利亚难民的安置问题