《综合小家电技术资料》专区:
燃气热水器的控制电路
燃气热水器是常用的小家电。各种品牌的控制电路大同小异,现以附图的“光辉牌”燃气热水器电路进行剖析,以供读者参考。LM339是一种电源电压适应范围宽的四电压比较器。优点是两个输入端电压差大于10mv,就能使输出端电压翻转,因此该IC大量使用在燃气热水器控制电路中。电路中的比较器A1为控制产生高压点火用;A2、A3为启动电磁阀用。图中的电磁阀线圈L由两线圈串接组成。A、B之间用中0.1mm漆包线绕约4000~6000匝,B、C之间用中0.23mm漆包线绕约150-200匝。要让电磁阀开启,两部分线圈中必须同时都有电流通过;一旦启动后,其维持电流很小。当开启热水器出水阀门后,足够的水压就可使图中水压联动开关K接通,此时A1的同相输入端(11脚)因C3初始充电,其电压低于⑩脚。此时输出端(13)脚处于低电位,振荡管Q1振荡,产生高压打火。由于D3的钳位作用,A3的正相输入端⑤脚为低电位,输出端②脚也为低电位,Q3正偏导通,电磁阀线圈L中有电流通过产生吸力,但不能开启电磁阀;同时A2的同相输入端⑦脚因C2充电初始时处于低电位,因此输出端①脚为低电位,为Q2提供正偏,使Q2导通。电磁阀B、C线圈中有较大的电流.这两部分线圈产生的吸力叠加,电磁阀才能开启。一旦点火成功后,熄火保护探针因高温产生离子电流(此时打火已停止.A1输出端已为高电位,D3无钳位),因此A3的同相输入端⑤脚仍为低电位,为Q3继续导通提供保证。经过约5-6秒的高压打火时间后,c3已充足电,A1的输出端(13)脚转变为高电位,振荡打火停止,启动指示LED也熄灭。当C2充足电,A2正相输入端(7)脚为高电位时,输出端(1)脚转变为高电位,Q2截止,电磁阀线圈中只有Q3提供的;小电流来维持开启。使用过程中,若出现熄火,离子电流消失,A3的正相输入端⑤脚转变为高电位,输出端②脚为高电位,Q3截止,将电磁阀关闭,燃烧室中不会充满燃气。
[modreply=版主,王明枝,时间:2005-5-3 19:52]谢谢你 大猫哥:有你的帮忙,让我轻松多了![/modreply]
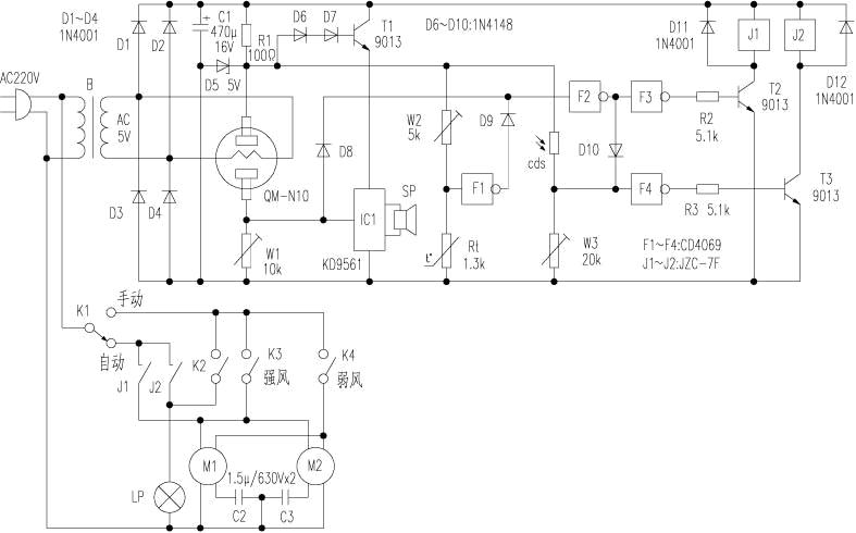
全自动抽油烟机控制电路
对电子鼻的使用情况进行了分析,发现其探测的气体可分为两类:一是烧菜做饭过程中产生的烟气,特点是温度高,对电子鼻的污染严重。二是泄漏的燃气,燃气温度低,对电子鼻污染小,但危险性极大。根据烟气和燃气的特点,可采取相应的措施来改善电子鼻的工作状况,使其寿命延长。即对温度高、污染大的烟气改用热敏电阻检测,而温度低但危险大的燃气仍用电子鼻检测。这样,电子鼻所受的污染大大减小。
工作原理 图中气敏传感器和W1组成燃气检测电路,电源变压器输出的交流5V电压给气敏传感器加热丝加热。反相器F1、W2、热敏电阻Rt组成温度检测电路。两路检测电路输出的高电位信号分别经隔离二极管D8、D9控制由F2、F3、R2、T2、J1组成的电机控制电路。光敏电阻、W3、F4、R3、T3、J2等组成照明控制电路;IC1为音乐报警电路,由燃气检测电路控制。
功能开关K1置于“自动”位置,刚接通电源时,气敏传感器呈现的阻值较低,约数百欧姆,F2输入端呈高电平,输出低电平,F3输出高电平,T2导通,继电器J1吸合;电机运转。同时音乐报警电路IC1被触发报警,这些情况是本装置加电时的不稳定过程引起的。几十秒钟后,气敏传感器阻值上升到数十千欧,F2输入端呈低电位,电机停转,报警停止,抽油烟机进入检测状态。
当空气中泄漏的可燃气体浓度超过检测电路的设定值时,气敏传感器阻值下降,W1上电压使F2输入为高电平,电机控制电路、报警电路工作,抽油烟机排气并报警。
在烧饭做菜时,蒸汽、油烟以及燃烧废气等烟气的温度使热敏电阻阻值下降,F1输入端为低电平,输出高电平,抽油烟机运转进行排烟。当室内烟气排净后,抽油烟机自动停止运转,重新进入检测状态。
平时如室内空气清新,抽油烟机不转,则F2输出高电平,F4输出低电平,照明灯不亮。当室内烟气或燃气超标使抽油烟机运转时,都将使F2输出低电平,这时,如果室内光线充足,照明灯仍不亮。只有夜晚室内光线足够暗时,照明灯才会亮。
气敏传感器选用QM-N10,热敏电阻可用4只330Ω热敏电阻串联,其他元件见图注。
调试与安装 电路装配完毕,经检查正常后即可进行调试:取一只600ml的空矿泉水瓶,拧紧瓶盖。用注射器抽取3ml液化气注入瓶中,摇晃几分钟,此时瓶中液化气浓度为0.5%。先将W1调至最小,并将气敏传感器放入瓶中,然后慢慢调大W1至J1刚好吸合且喇叭发出报警声,将W1用油漆封固。再倒一大杯温水,水温稍高于当地最高气温,把热敏电阻放入水中,调整W2使J1刚好吸合,将W2封固。W3的调整应在光敏电阻CdS遮光时进行。
调试完毕,打开抽油烟机机外壳,将控制电路装进一塑料盒固定在机内适当位置。气敏传感器和光敏电阻安装在抽油烟机正面外壳上,此处油烟污染小。功能开关K1安装在开关板上。热敏电阻用胶粘在底面靠近墙壁5cm两风扇中间处,因为此处风速小,热空气集中,在热敏电阻和机壳之间需加绝热材料。
最后把继电器触点与抽油机手动开关作相应连接,即可投入使用。
已具有自动功能的抽油烟机,只需加装温度控制电路和照明控制电路,并更换
希贵GDS65-C型电饭锅检修两例
[例1]故障现象:通电电源指示灯不亮,无法加热食品。
检 修:该型电饭锅控制电路见附图所示。经查市电和电源线正常。该电饭锅电路分两大部分,其中供电回路、加热盘及继电器RY等在锅底。控制按键、集成电路及相关指示灯在锅盖上。220V市电经安装于锅底的电源变压器TB初级,次级输出AC10V电压,整流桥整流后经稳压集成块7805稳压后输出+5V直流电压为控制电路提供工作电源。同时AC10V为继电器RY提供工作电压。正常时按下按键K3(或K1、K2)相关指示灯亮。同时触发IC3{15}脚(或{17}、{16}脚),{8}脚输出高电平,经R1(2kΩ)及锅盖/锅底间插头座{4}脚连接至三极管BG1 b极,BG1导通,继电器RY受电吸合,其常开触点RY1闭合接通电加热盘。检查稳压器输出端无+5V电压,而输入端电压为10.5V正常。下载半球电磁炉电路图拆下原稳压集成块,用同型号同规格集成块更换后恢复正常。
[例2]故障现象:通电电源灯亮,但无法煮饭。
检修:电源灯亮表明供电稳压电路正常。先用一导线短接继电器RY的常开接点,然后按正常程序通电试机发热盘EH发热正常。恢复接线,通电仔细倾听仍无继电器吸合声,表明可能为继电器损坏或无工作电源。实测集成块IC3{8}脚为高电平正常,但三极管BG1 b极电压为零。怀疑与R1相接的接插件接触不良,拔下插头另加检修延长线后测b极电压仍为零,查R1电阻已开路。用2kΩ电阻更换后,恢复正常。
全自动洗手器的实际电路如图1所示。220V交流电源经变压器T降压、V1~V4桥式整流,C1滤波后变为9V直流电源,该电源一路供给继电器K1~K3作为工作电源,一路再经三端稳压器7231稳压后变为3V直流电供给SM9576作工作电源。该洗手器电路的核心器件为SM9576,它内部包含红外发射驱动电路和红外接收放大电路,其接收灵敏度由的容量大小决定,当C7在0.01~0.1μF之间变化时,接收距离可在5~25cm之间变化。本电路取C7为0.1μF,接收距离最大(25cm)。SM9576有三组控制输出端Q0~Q2,分别对应于12脚、7脚、8脚,Q0~Q2的输出状态由10、11脚上所接的电位决定,其输出状态见表1所列。13脚为红外发射输出端,该脚输出的红外信号经VT1功率放大后,由VD2向外发射红外信号,20脚为红外信号输入端,VD2发射的红外信号由VD1接收,经C7、R6输入至20脚,并由SM9576内部放大整形,最后用于控制Q0~Q2的输出状态。
由表1可知,在没有人洗手或无物体靠近时,Q0~Q2均为低电平,三极管VT2~VT4均于截止状态,继电器K1~K3均打开,皂液供应阀Y1、供水阀Y2及干手用的电吹风均不工作。有人洗手时,即有物体靠近时,Q0变成高电平,VT2导通,K1得电吸合,接通供水阀Y2交流电源,Y2动作,水龙头放出自来水供人们洗手,4秒后,Q1输出高电平,VT3导通,K2得电吸合,接通皂液供应阀Y1的交流电源,Y1工作2秒钟,放出2秒钟的皂液后停止。再洗手6秒后,Q2变为高电平,VT4导通,K3得电吸合,接通电吹风的交流电源,电吹风吹出热风。在正常洗手过程中,如果时间超过60秒,Q2将变低电平,电吹风停止工作,以免浪费电能。洗完手离开后,Q0、Q2均变为低电平,供水阀、电吹风均停止工作,同时Q1输出高电平,放出8秒钟的皂液在容器内以供下次使用。由以上分析可知,该洗手器集皂液供应、放水、干手于一体,可实现洗手的全自动控制。
表1 SM9576的状态选择
10、11脚电位选择 无物体靠近 物体靠近 物体停留 物体离开
Q Q Q Q
10脚 11脚 0 1 2 0 1 2 0 1 2 0 1 2
接地 接地 0 0 0 14s后为1
2s后为06s后秒为1 1 060s后转0 0 8s后转0 0
该电路中的T采用220V/9V、5W小型交流变压器,VD2、VD1分别为普通红外发射、接收二极管,VT1~VT4均9013三极管,K1~K3可采用JRX-13F、9V小型直流继电器,Y1、Y2均采用220V小型交流电磁阀,干手器可用市售的电吹风代替。
3 安装调试
将该洗手器固定于洗手池上方,并将Y1、Y2分别接到皂液供应龙头和自来水龙头上,红外发射管VD2和红外接收管VD1应在同一直线上,并且相距应在5cm之内,以保证洗手器可靠地工作。
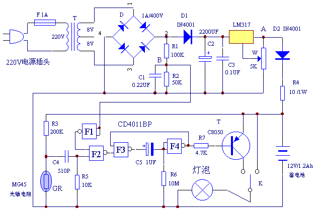
全自动多用途应急灯原理图
F1、F2和GR、R1、R2等作为交流失电且亮光消失时的信号形成电路,F3、F4构成单稳态触发电路,C8050为控制灯亮的电子开关。
LM317等组成稳压电源,交流有电时提供整个电路的工作电压,并给电池浮充电,补充一点:K为测试开关,打到右为测试状态,由灯是否亮及是否足够亮可判断灯及电池是否正常,打到左为正常待命状态。
这是一个应急灯控制电路。LM317是稳压电路,C8050是灯的电子开关,CD4011是振荡控制电路,MG45是光亮度控制器。mg45的作用是白天停电灯也不亮,夜晚停电才亮灯,应该是家用型的停电宝。
工作原理:全自动应急灯电路由蓄电池恒压限流浮充回路和光控延时回路两部分组成。交流电压通过变压器降压,整流滤波后得到18V的直流电压,由D2、R4、12V/1.2Ah的铅酸蓄电池和LM317组成恒压、限流浮充电不间断电源,可以确保蓄电池随时处于充足电状态,12V铅酸蓄电池的浮充电压为14.4V。LM317接成恒压源,W为精密多圈可调电位器,通过调整W可以使输出端A点输出稳定的15.1V直流电压。电阻R4可以**充电电流大小,D2可以防止市电停电后蓄电池反向放电。 R1、R2、C1、D1、F1组成交流电压检测电路,当交流电压正常时B点经过分压后电压为8伏左右,经过F1反相后输出低电平。当交流电压停电时,因为有D1隔离,所以B点电压迅速跌至0伏,经F1反相后输出高电平。 CD4011BP是COMS型四与非门集成电路,与非门工作的逻辑关系是:只有两个输入端都输入高电平时输出端才输出低电平;只要其中一个输入端输入低电平时就输出高电平。如果将两个输入端并联成一个输入端那么这个与非门等效成一个非门。门电路输入特性为:输入电压小于40%电源电压时为输入低电平;输入电压大于60%电源电压时为输入高电平。输出高电平时输出电压接近正电源电压;输出低电平时输出电压接近0伏。
图中两个与非门F3、F4和C5、R6组成单稳态延时电路,延时时间由C5和R6的数值决定,按照图中的数值延时时间在10分钟左右,当延时电路进入延时单稳态时F4输出低电平,使三极管T导通,灯泡点亮。单稳延时电路的工作条件是F2输出低电平,要使F2输出低电平那么F2的两个输入端必须都输入高电平,其中一个输入端用来监视交流电压,只有停电时才会输出高电平,另一个输入端是光控检测端。 R3、GR、和R5组成光控检测电路,用来检测周围环境光线的变化情况,当周围光线逐渐由强变弱(从白天到夜晚)或者由弱变强(从夜晚到白天)时,光敏电阻GR的阻值发生缓慢变化,使其两端的电压也随之缓慢变化,由于微分电容的隔离使R5两端电压为0V,延时电路没有被触发输出高电平,驱动三极管T不工作,应急灯不亮;当周围光线突然由弱变强时(晚上开灯照明),GR的阻值由大突变成小,在GR两端产生一个负跳变电压,通过、R5使R5两端电压仍为0V,应急灯同样不亮;只有当周围光线突然由强变弱时(停电造成电灯熄灭),GR的阻值由小突变成大,在GR两端形成一个正跳变电压,通过微分电路、R5使R5两端产生一个正脉冲,如果这时是交流电压消失,F2的另一个输入端也是高电平,那么F2输出低电平,触发单稳延时电路工作,延时电路进入延时时F4输出低电平T导通,灯泡点亮。
经过10分钟左右,单稳延时电路退出单稳状态,输出高电平,T截至,灯泡熄灭。 K是功能切换开关,有三个位置:置于中间位置是强制断开,置于左侧位置是自动,置于右侧是手动接通,可以根据需要灵活切换K的位置。正常使用时可以将全自动应急灯接通交流电源,将K置于自动位置。 用途:该应急灯即可以安装在常年累月没有自然光照的场所,也可安装在白天具有充足光照,晚上需要应急照明的地方。尤其是在晚上7点到9点用电高峰期间经常拉闸限电的农村使用。
江苏光芒集团公司燃气热水器采用1Y7A集成电路
1Y7A管脚功能说明
1Y7A热水器点火控制芯片采用DIP20脚塑料封装,各管腿的功能如下:
管腿号. 管腿名称:功能介绍,,。
1,LBSET:低压报警设置端:模拟输入端,用于设置低压报警的电压值。在芯片内部已经预设一个电压值,此电压值随芯片的生产批号的不同而不同,可通过外接电位器调节,如果不用此功能,可以将此端接到3V电源上。
2,XT2:时钟振荡器输出端:
3,XT1:时钟振荡器输入端:将 32K晶振与 XT1和 XT2相接,晶振的两端与地之间接两个10-50P的电容,如果波形不好,可在 XT2和晶振之间接一个1-100K左右的电阻,并在 XT1和 XT2之间接一个2M的电阻。
4,TRIN:点火高压确认端: TTL(0.8V)电平输入端,高电平表示点火高压正常,如果没有点火确认,芯片不会进行下一步动作,电路将在此等待直到点火高压正常,才进入下一步强吸状态。在电路上,点火针不再是对火排点火,而是对点火确认针点火,点火确认针和TRIN之间必须装有电阻电容退耦电路,用于保护芯片,并将输入的脉冲信号缓冲成大于 0.125秒的电平信号。在一些普通型号的热水器(不是三针的热水器)上应用本芯片时,不需要使用本功能,这时,应该将TRIN端接到高电平上,以禁止本功能。
5,GND:电源地。
6,TR:点火脉冲输出端:功率输出,驱动可控硅控制端,高电平有效。
7,TRA:升压电路控制端:功率输出,控制升压电路工作与否,高电平有效。
8,NRES:复位端:数字输入端,低电平复位,内部有拉高电阻,悬空为高电平。此端与地之间接一个电容可以达到上电复位的功能。
9,TESTN:快速测试端:数字输入端,低电平有效,内部有拉高电阻,悬空为高电平。
10,LEDG:绿色发光二极管驱动端:输出端,低电平有效。
11,LEDR:红色发光二极管驱动端:输出端,低电平有效。
12,BPN:有源蜂鸣器或其他驱动端,低电平有效。
13,FANN:强排式热水器风扇电源控制端,芯片开始工作后,此端送出信号启动风扇电源,遇到任何情况的关机都延时30秒再关断风扇电源,低电平有效。
14,GASQ:强吸电磁线圈驱动端:低电平功率输出,低电平可输出大电流。应注意防止对电源短路,引起芯片损坏。
15,GASW:维持电磁线圈驱动端:低电平功率输出,低电平可输出大电流。
16,VDD:3V正电源,接至水开关。
17,TOFN:定时模式设置端:数字输入,芯片内部有拉低电阻,悬空或接到地时,有18分钟报警、20分钟关机功能,接高电平时,禁止18分钟报警、20分钟关机功能。
18,FANIN:风扇转动确认端:内部有拉高电阻,低电平表示风扇未转。此端与地之间接一个常闭的干簧管或其他风压开关,就可检测风扇的运转状态。
19,FIRE:火焰检测器输入端。这是一个负电压检测器,当信号电压低于 -0.3V时,芯片认为火焰正常燃烧,在芯片内部此端与地之间有一个大面积的二极管,利用二极管的反相电流作为信号源的负载,同时也利用了二极管的正向导通作为干扰脉冲的泄放通道,对地可产生很大的正相电流,因此,不能将此端直接接到电源。
20,XTRC:RC振荡器:第二时针振荡器。外接一个电容和一个电阻,调节电阻和电容的值使振荡频率约为 32K,当第一振荡器损坏时,这个振荡器将接替第一振荡器的工作,而不至于使整个芯片停止工作。如果对定时的要求不高,也可以只用这一个振荡器,芯片内部有表决电路,当两个振荡器同时工作时,以第一振荡器的频率为准,当第一振荡器的频率明显的低于标称值时,第二振荡器将补充一部分的脉冲,以拉高频率;当第一振荡器的频率很低或者停振时,第二振荡器将取代第一振荡器的工作。
工作流程介绍
1,开机:
打开水阀后,水压开关将接通电源,芯片一开始工作,就立即打开风扇电源、高压升压电源、以及维持阀,但不打开强吸阀,所以煤气阀并未打开。开机的另一种方法是在芯片的复位端加上一个低电平脉冲。
2,点火高压确认:
开机接通电源后,点火电路立即工作,产生高压并开始打火,点火电路产生的高压电火花是否真实并且有效,有TRIN端进行检验确认,只有在电火花得到确认后,才驱动强吸阀工作,也就是说气阀是在有高压电火花的前提下才能打开,这样就有效地降低了大容量热水器发生爆燃的机率。如果不用点火高压确认功能,此端应该接至高电平。
3,风扇转动确认:
在强排式类型的热水器中,风扇在开机后就应该立即转动,而风扇转动的正常与否,是通过位于风道中的风压开关来得到证实的。点火确认和风扇转动确认都是高可靠的闭环控制系统。
4,强吸:
当点火高压和风扇转动得到确认后,芯片进入强吸阶段,在此期间以低电平驱动强吸电磁线圈和维持电磁线圈,驱动端口的对 VDD短路电流约为50mA,注意强吸阀和维持阀两个线圈的相位,以使磁通量增加,而不是抵消。 0.5秒后强吸线圈不再驱动,维持阀线圈继续驱动。
5,点火:
开机到开机后的 8秒时间内。 TRA送出高电平,用于打开外接振荡器, TR送出每秒 8次的窄脉冲,用于驱动点火可控硅,TR的脉宽为 1mS;点着火继续点火 0.5秒后停止点火;停止点火后遇到熄火立即进行再次点火(限于 8秒以内)。点着火的标志是火焰检测端FIRE检测到低于0.3V 的负电压。
6,监测:
8秒以后。在此期间不断检测各传感器的警报;牵涉到安全的报警引起关断维持电磁线圈的电流,关闭气阀,同时发出声、光报警,声音报警的时间长度为 24-28秒;关闭气阀后的 50-60秒后,芯片关断风扇电源和芯片自己的电源,关断振荡器,停止工作,电源消耗降至最低。不影响安全的警报是电源电压有所降低,建议更换,这是声音发出24-28 秒的单音提示,红色信号则一直发出每秒一次的提示。
7,关机提示:
18分钟。根据TOFF端的状态决定是否有时间到警报。TOFF为高时禁止时间到警报,TOFF悬空或接地为有时间到警报。关机提示的作用是防止将凉水冲到人身上。
8,关机:
20分钟。根据TOFF端的状态决定是否有时间到关机。TOFF为高时禁止时间到关机,TOFF悬空或接地为有时间到关机。
9,扫除尾气:
关机后,风扇继续排风30秒,然后关断电源,电路进入低功耗状态。
下图是一个说明芯片功能的,实际的产品电路图将根据热水的形式和品牌而有所不同。图中使用RC振荡器,没有使用晶体振荡器;使用了定时功能;没有使用风扇确认功能;使用了低电源电压报警和关机功能。图中的元件数据仅作参考。
家用电器的定时器常见的有机械式和电子钟式,前者的结构简单,价格低,缺点是寂定时时间短,后者定时时间长,但结构复杂,成本高,体积也较大,本文介绍的定时插座,采用数字分频集成电路,定时时间可长可短,精度也适当,最大的优点是使用方便,适合于各类家用电器的定时控制用。其核心是一片带振荡器的14级分频IC CD4060。在通电的瞬间,、R6产生一尖脉冲,使IC复位,LED灯一闪一灭,以示计时开始,振荡周期由IC 的9、10、11脚的RC元件决定,当R8>2R9,VCC约为10V时,t=2.3 R9 X C5,计数器在时钟的下降沿作增量计数,最长延时为T的延时T为2的(14-1)次方和t的乘积, 按图中的数据延时T 约为180分钟,如需要延长时间,则可以增大C5的容量,改变R9,可以调节振荡器的频率,电路中选择IC的7、1、2、3脚作为输出,定时时间为O时档为12秒,1档为45分,2档为90分,3档为180分钟,到定时时间后,IC的输出高电平使V饱和,继电器J1吸合,输出插座得电,LED1点亮,同时高电平通过VD5强迫IC停振,LED2熄灭,一次定时结束。
该定时插座比较适合于电饭煲使用,如上午上班时开好3小时定时,中午回家时正好饭煮好,可避免上班时就将电饭煲通电,得电长时间后的米饭口味变差,而且又费电。如果定时关,可通过继电器J1的常闭触点引出,如果在VD5上串联一只开关,可进行单定时,循环定时的选择,VD5接通时为单定时,断开时则为循环定时,也就时到定时时间后,继电器吸合,再过定时时间后,又断开,这样一直循环下去,这对电热毯之类的负载比较适合。
IC选用CD4060,晶体管V选用9014型,发光二极管为普通型,二极管VD1-VD4用IN4007,稳压管为10V,二极管VD5、VD6选用IN4148型,继电器J1选用HG4123,或其它合适的型号。
XJ-1000空气清新机电路
依据上海新技电子生产的XJ-1000型家用、车用负离子空气清新机,按实物测绘出电原理图,供维修参考。
整个电路主要由电源输入控制、电源工作指示、高频振源和高压发生器四个部分组成的,见下图。
时基集成块IC(NE 555)及元件构成无稳态多谐振荡形式,①脚和②脚所接的电容、电阻确定了振荡频率,即{=1.443/(R2+2R3).C。振荡器产生的高步方波脉冲经③脚输出,控制开关三极管VT2的导通与截止,通过高频升压变压器T升压,再由电容C5-C20和二极管VD6-VD21组成的多级倍压整流电路,生成了近万伏的直流电压,从而在放电极DJ之间使空气电离而释放出负氧离子。电离强度有高、低两档,当把控制开关SW拨至HIGH高档时,12.8V稳压二极管VD3接入电路,使电压调整管VTI输出的电压为全工作电压供给高频升压变压器T;若把SW拨至LOW低挡时,VD2稳压二极管(9.1V)接入电路,电压调整管VT1则提供较低的工作电压,所以放电极间得到的直流高压也比较低。绿色发光二极管LED2为电源指示灯。LED3(绿)为工作状态指示灯。红色发光二极管LED1是电源欠压指示灯。当直流12伏供电电压低太多时,10.6V稳压二极管VD5和三极管VT3、VT4等组成的欠电压识别电路,促使红色发光二极管LED1导通发光。二极管VD1用以防止输入电源极性反接。
生产厂家已经将三极管VT2的型号打磨掉了。实际采用的是TO-9ZL塑料封装形式。根据线路原理分析,大概属于2SC2482、2SC2271或2SD2611之类的,Pcm≥1W,1cm≥100mA,BVcmo≥300V,FT≥ 50MHz的高频率三极管。维修时,可直接选用价廉易购、性能也好的MJE13003代用。
GALANZ微波炉控制板的资料以前有人发过,现在找到如下;
①图是格兰仕微波炉的接线电路原理图。220交流电经高压变压器TH变换,在次级获得3.4V灯丝电压和1.8kV的高压。3.4V灯丝电压直接加至磁控管V的灯丝(阴极),1.8kV高压经R、C、D等组件作倍压整流过后,升成约4kV的直流高压加至磁控管阳极,磁控管向炉内发射2450MHz的微波。关闭炉门后,S1闭合,S3从AC点转换到AB点,S2闭合接地。
②图是格兰仕微波炉的控制电路原理图。关闭炉门后,S1闭合,S3从AC点转换到AB点,S2闭合接地,Q3因b极变为低电位而正偏导通,+5V经Q3的e、c极,R7、R8分压加至CPU(TMP47CA00BN-RH31)的13脚,CPU检测到闭门信号后,处于等待工作指令状态。
当需要,经 D11整流,R23、R20分压加至Q13的b极,触发Q13导通,Q13导通又使Q14正偏导通,+14V电压经Rll、R18分压后从Q14的e、c加至Q13的b极,这一结果又使Q13进一步导通,也即Q13、Q14与CPU的16脚共同构成锁定状态。由于Q14的导通,也使Q6的b极由高电位变为低电位而正偏导通;此时,电流经继电器J2,R42,Q4的e、c极,Q6的e、c极,D10、S2到地,J2吸合,也即RY2触点接通,变压器TH通电工作。
当需要烧烤时,CPU的15脚恢复高电平,停止微波工作部分;CPU的12脚输出低电平,控制Q5导通,J3吸合也即RY3接通,220V交流电直接加至石英发热管进行加热。
同时,在微波炉进入工作状态时,CPU的2脚会自动输出一低电平信号给Q7,使Q7导通,继电器J1吸合,RYl接通,使炉灯点亮,转盘、风扇电机同时转动。
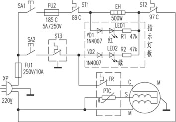
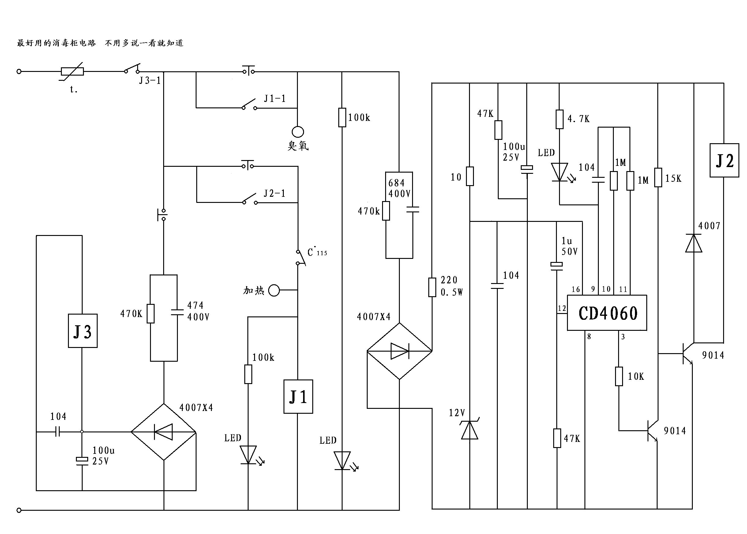
半球HD-72型高温消毒柜有关资料
半球HD-72型高温消毒柜采用远红外高温消毒,具有升温迅速、消毒彻底、自动控温和使用安全等优点。
一、电路原理根据实物绘出电路原理图如附图所示。全电路由控制电路(图中框线内)和加热消毒电路两部分组成。接通电源,按消毒开关SB1,220V交流电源经消毒温控器ST、超温保险器FU、二极管VD1、限流电阻R1、热敏电阻RT(PTC)加至VD2~VD5桥式整流、C2滤波使继电器K1吸合,常开触点K1-1闭合。此时,220V交流电源经K1-1分成两路,一路经电容C1降压、VD2~VD5桥式整流得12V直流电源维持K1吸合。另一路加至加热消毒电路,红色消毒指示灯HL亮,远红外石英电热管EH1(200W)、EH2(500W)同时发热。当消毒柜温度升至125℃时,ST触点自动断开,切断220V交流电源,K1失电释放,K1-1复位断开,HL灭,EH1、EH2停止发热,表示一次消毒完成。若中途需停止消毒,按停止开关SB2,K1两端电压被瞬时短接而失电,K1-1断开,消毒柜立即停止工作。电路中,FU及RT皆是保护元件。若电路出现短路故障或温升异常,FU自动熔断。若同时按SB1、SB2误操作,RT过流发热约10s自动断路,常开触点K1-1断开电源,起到保护作用。
二、图纸如下
电子灭蚊灯原理图与检修
电子灭蚊灯根据蚊虫的趋光性,采用小功率自镇流荧光灯管诱导蚊虫,由内部电路通过倍压整流得到的高压电击蚊虫,同时还能为居室提供微光源照明。
一、基本结构
典型的电子灭蚊灯外部结构如图1所示。由灯架组件和底座两部分组成。灯架组件包括荧光灯管、高压电极、网架和安全护栏。荧光灯管竖直安装在中间,采用透明且绝缘性能良好的有机玻璃制作的栅网网架,高压电极平行地绕制在网架上。网架的用若干根竖立的有机玻璃棒制成安全防护栏,防护栏与栅网架间保持一定距离,以防使用者不慎碰触栅网而触电。灯架组件安装在底座上,底座上方装有电源开关,电源线从底座后侧接入,整个电路及高压产生元件都安装在底座内部,既美观又安全。
二、工作原理
电子灭蚊灯的典型电路原理如图2所示。图中C1的作用主要是降压,以延长灯管的使用寿命。二极管D1、D2与C2、C3构成倍压整流器,R为限流电阻。按下电源开关K,220V市电通过电容C1加到灯管两端,点亮灯管。同时市电通过限流电阻R加到倍压电路,该电路原理简单,不再赘述。
通过倍压整流后C3两端得到约600V电压,此电压接在栅网平行绕制电极A、B上,由于A、B靠得较近,在其间形成一个直流高压电场,飞向灯管的蚊虫一旦碰到,立即被电击死亡。
三、常见故障检修
例1.故障现象:按下灭蚊灯开关后,灯管不亮。 分析检修:原因是电路或灯管损坏所致。
(1)电源开关K损坏。可拆开检查,若已损坏,可用尺寸合适的普通电源开关代换。
(2)灯管引线或电容脱焊。拆下底座下方的固定螺钉,打开底座盖板,即可见印刷电路板及元件。首先检查灯管引线及C1是否脱焊,若引线断路、脱落或C1脱焊,应连好或重焊。
(3)灯管损坏。在开关、连线及C1均正常的情况下,可判断灯管损坏。焊下灯管引线,抓住灯管顶端自下而上将其抽出。该灯管为5W自镇流荧光灯管,选用同规格灯管,按拆卸的相反过程装上即可。
例2.故障现象:灯管亮,但不能灭蚊。
分析检修:原因是倍压整流电路有故障。
(1)限流电阻R损坏。R为一只功率仅为1/8W的小电阻,常因长时间工作而损坏或因二极管击穿,电流过大而烧坏,应更换同规格电阻。
(2)D1、D2击穿或C2、C3失效,在检查限流电阻R正常的情况下,应重点检查D1、D2、C2和C3,上述任一元件损坏都会导致栅网电极A、B间无高压而不能灭蚊。
例3.故障现象:灯管亮,但灭蚊能力差,有些蚊虫遭电击后不会立即死亡。
分析检修:灭蚊能力差,说明栅网电极A、B间的高压不足。
(1)C2、C3容量不足。若电容C3的容量下降和介质损耗很大都将造成栅网电极A、B间直流电压不足。检修时,焊下C2、C3用万用表测量,若容量确有下降,应选用同容量、耐压的涤纶电容更换。
(2)栅网电极A、B间积有大量灰尘和蚊虫尸体,这些杂物会在A、B间形成漏电,导致高压降低。可用小毛刷将栅网电极间的杂物清除干净,灭蚊能力即可恢复正常。
注意:清除栅网电极间的杂物时必须在断电状态下进行,在灭蚊灯通电时进行清除容易遭电击。
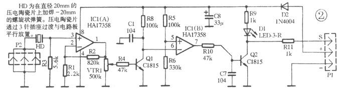
本使用一只隐藏在门窗上的廉价压电蜂鸣器X1作为传感器。这种蜂鸣器具有双向压电效应:当在其两端加上电压时,它的压电陶瓷材料会产生机械变形而发出震动声音;反之,当它受到盗贼破门入室时产生的机械震动声音时,在其两端就会产生相应的输出电压。这里利用后一种特性,使它起到震动式传感器的作用。
如图所示,压电传感器X1产生的电压由晶体管T1等组成的第一级放大器放大约100倍。晶体管T2起检波的作用,其集电极电压只有50mv。由于R3将T2的基极直接接到电源正线,T2总是处于导通状态而不起放大作用。如果需要增大放大倍数,可将R3的上端改接到T2的集电极。晶体管T3提供约3倍的电压增益,并驱动脉冲检波器D1。当输入的脉冲电平足够高时,T4迅速向C6充电。脉冲过后,C6通过R9和R10及T5基射极组成的高阻抗电路缓慢放电,此放电时间决定了继电器的接通时间。因此C6所需的容量需要通过试验来决定,其值可在1uF-10uF之间选定。压电传感器X1应使用屏蔽电缆接到本电路的输入瑞,而且电缆应尽可能短。如果出现射频干扰,则可如图中虚线所示,在T1基极与地之间加接一只旁路射频干扰的lnF瓷介电容器。使用中,已知震动源(如正常环境下产生的各种声音)应尽量远离传感器,以免引起误触发。当继电器不工作时,本电路耗电只有几个毫安。
振动式防盗电路
录音笔原理图; 猫哥和王斑竹都不是搞家电维修,发这么多的原理图?主要目的是为了更好的支持大家,支持小家电维修版面。[box=#FF6666]请大家支持王斑竹,请大家都来为小家电维修提供资料。[/box]
32W日光灯 镇流器剖析
电路如下图所示。该电路由整流滤波电容、高频振荡电路以及输出负载屯路三部分构成。交流220V经整流滤波输出约300V直流为振荡电路提供电源。开机后,电源经R5对C3充电,使Vc3迅速升高,从而使VT2迅速达到饱和导通;此时由于T的反馈作用使VTI截止。VT2一旦导通,则Vc3下降,流过L2的电流减小,引起L2两端一个上负下正的电压。据同名端原则,L1得到上正下负的反馈电压,从而使VTI迅速饱和导通,同时T的正反馈作用又使VT2迅速截止,如此周而复始形成振荡方波(R6D6、R3D5起续流作用)。负载回路由L3、L4、构成。VTI、VT2产生的高频振荡方波由L3加给负载作激励源。灯管点亮前,由、L4等形成很大的谐振电梳流过灯丝,使管内氢气电离,进而使水银变为水银蒸汽,两端的高电压又使水银蒸汽形成弧光放电,激发管壁荧光粉发光。灯管点亮后,基本上不起作用,此时L4则起阻流作用。
常见故障1. VTl、VT2击穿进而导致D1-D4被击穿,此时将引起电源短路;2.R4偏置损坏; 3.振荡电路中L5.L6易损坏;4.负载电路中C24因高压易被击穿。最后特别说明,目前市场上所见的各种40W、32W节能日光灯以及各种环形灯,均可参考此电路进行分析。
相关图片如下:
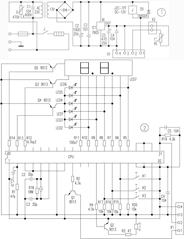
红心牌微电脑电饭煲资料
上海产红心牌CFXB40-DS15型电饭煲采用微电脑进行控制,为便于维修,爱好者根据实物测绘出该机的电原理图(见图1、图2所示),供参考。
图1为电源部分,装于电饭煲底部,RT为温度传感器,用于检测电饭煲发热体的温度。
图2为CPU控制板,安装于电饭煲的控制板上。图中各LED指示灯及按键开关的作用分别如下:
LED1:煮饭指示;LED2:快煮指示;LED3:煮粥指示;LED4:焖烧指示;LED5:蒸煮指示;LED6:保温指示;K1:功能选择键;K2:关/保温键;K3:定时键。
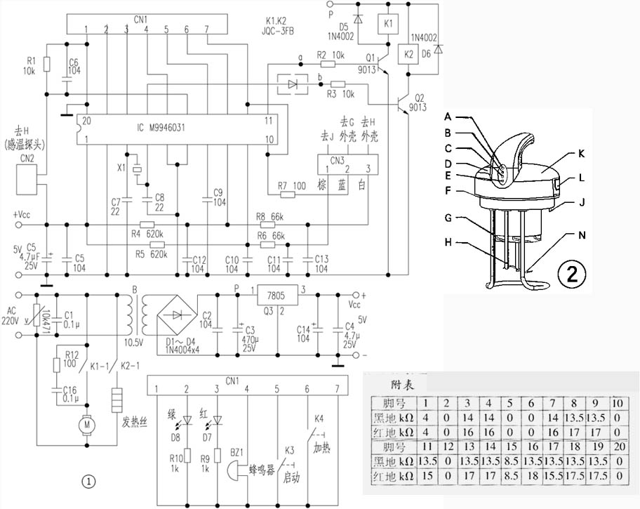
美的智能豆浆机原理及改进
美的DG13-DSA智能豆浆机采用微电脑控制,实现制浆自动化,具有智能控温、加热保温、缺水保护、防溢等功能,是居家的好帮手。该机未附电路图,给维修带来不便,笔者根据实物绘出电路如图1,供参考;图2为外形图。
电路原理
整个电路由微电脑芯片IC?M9946031?控制,若杯内盛水在正常范围之内,接通电源,电源指示灯A(D8绿灯)亮。按下启动键B(K3),IC复位,{17}脚输出高电平Q2导通,继电器K2吸合,发热管G通电加热;随着杯内水温的升高,测温电极H的电阻随之变化,当温度升高到75℃时,IC{17}脚输出低电平,发热管停止加热,此时IC{11}脚输出高电平,Q1导通,继电器K1吸合,电动机M得电转动开始打浆。打浆持续20秒,停10秒,共打浆4次;打浆结束IC{17}脚又输出高电平,发热管又继续加热。当豆浆煮沸,泡沫上升至防溢电极J时,IC{9}脚输入低电平,{17}脚输出低电平,停止加热,片刻后又开始加热,前后共煮沸3次,可保证豆浆煮熟,加热结束IC{16}脚输出信号,蜂鸣器鸣叫,提示豆浆已经煮好。若豆浆凉了,可以按加热键重新加热。
正常情况下,测温电极浸在水中,IC{8}脚输入低电平,IC能正常工作;若杯内水位低于测温电极,使IC{8}脚输入高电平时,机器自动断电,防止干烧,确保人、机安全。
在使用中,用冷水制浆时常出现加热管表面轻微烧糊和豆浆溢出现象。根据电路原理笔者作了如下调整,取得了较好的效果。
1.解决烧糊的方法
将R1换成20kΩ的可变电阻,然后断开机内电源,用导线将发热管G的外壳与测温电极H连接起来,外接5V稳压电源。将测温电极浸在盛水的烧杯中,用酒精灯加热,当水温达到90℃时,调节可变电阻使IC{11}脚刚好跳变为高电平,这样可提高打浆前的水温,既减少了豆浆加热时间,又可防止烧糊。
2.防溢方法
由于发热管加热后的余热,即使停止加热,泡沫也会继续溢出。解决方法是:在防溢电极上加套上一小段700W电炉的电阻丝,并少许拉长使防溢电极增长约2cm即可。
用MF-47型万用表R×1k挡所测IC各脚的在路电阻值见附表。
2002年,第18期,电子报
樱花10升普排式燃气热水器的原理与维修
樱花10升普排式燃气热水器SCH-102×系列产品有1021、1022、1023、1025、1029,其内部结构完全相同。类似的还有老型号0821、1007等,市场拥有量相当大,是维修的重点。燃气种类有液化石油气、人工煤气、天然气三种。其电路主要特征是:1.水压式全自动点火,微动开关控制;2.采用2节1号电池供电,并可外接交流200V——直流3V电源变换器供电;3.脉冲点火器直接驱动3V直拉式自吸阀;4.内置20±3分钟定时装置;5.采用双点火针点火,保证点火位置准确;6.热感式反馈针,意外熄火时自动关闭自吸阀;7.采用水压式气阀和电压式自吸阀双重控制燃气;8.电池电压过低指示,当低于2.6V时指示灯会点亮,提醒更换电池。总电路图如图1。
维修实例
?[例1]? 樱花SCH-1023燃气热水器,打开热水龙头能听到高压打火声,听不到自吸阀吸合的声音,不着火,8秒钟后停止打火,再试又重复以上过程。
检修:拆下机盖,短接W1与W2端,发现打火针HV端不对S1反馈针打火而对着火排打火,用尖嘴钳调整打火针位置,发现打火针已松动,可在陶芯套中转动。更换双点火针后再试,HV针直接能对S1针打火,能听到自吸阀吸合声,接通燃气、开热水龙头试机,一切正常。
小结:由于长期使用,点火针在高温烧烤下容易在陶芯套中松动,造成与反馈针S1端距离过大,S1端接收不到打火信号,点火器就不能控制自吸阀吸合,燃气不能通过,自然不会着火燃烧。
?[例2]? 樱花SCH-1029液化气热水器,故障现象同上。
检修:拆下机盖,短接W1与W2端接线,发现打火针位置准确,就是听不到自吸阀吸合的声音。用万用表测V、H端和A、H端电压,发现有吸合脉冲和3V电压,怀疑自吸阀不良,更换后故障依旧。最后关闭燃气总阀后拔掉液化气胶管,短接W1与W2能听到自吸阀的吸合声,断定是液化气减压阀不良,更换减压阀后装上原来的自吸阀试机,故障排除。
小结:由于液化气减压阀内皮圈有裂缝,导致减压阀高低压端泄漏,起不到减压作用,液化气的高气压顶住自吸阀皮盖,点火器虽有正常的吸合电压也拉不动自吸阀,所以无法着火。
?[例3]? 樱花SCH-1023热水器,故障现象同上。
检修:拆下机盖,短接W1与W2线,打火正常,听不到自吸阀吸合的声音,拔掉燃气胶管再试,“叭”地一声自吸阀吸合。按照例2方法更换液化气减压阀后开热水龙头能正常着火工作,关闭后再开自吸阀又不吸合,拔掉胶管再试,又只能着火一次。测A、H端电压2.4V,再测电池盒+、-端只有2.6V,很明显电池电力不足。再仔细检查指示灯,发现靠灯处有一根电线脱落,焊接后换2节新干电池试机多次,每次均能正常着火。
小结:此例故障的直接原因,是电池电力不足,脉冲点火器输出电压在无燃气压力时刚能拉动自吸阀,当加有正常燃气压力时就拉不动。由于指示灯线已脱落,用户便不知道需要更换电池。
?[例4]? 樱花SCH-1025燃气热水器,开机能打着火,8秒钟后自动熄灭,再开机重复此现象,始终不能正常使用。
检修:拆下机盖,打开热水龙头观察着火情况,发现热水器着火后HV点火针依旧在不停地打火,8秒钟后打火结束,火焰立即熄灭。测自吸阀A、H端维持电压,在打火时有3V左右,打火结束立即回到0V,显然是由于反馈针S端未接收到着火信号,调整反馈针S在火焰上的位置无效,试换脉冲点火器后,故障排除。
小结:由于脉冲点火器内部损坏,虽有反馈信号,但不能输出3V电压维持自吸阀吸合。由于该机采用树脂浇灌式一体化点火器,无法拆开修理,只能整体更换。
?[例5]?樱花SCH-1007燃气热水器,机内有轻微漏水,不能点火,更换电池无效。
检修:拆下机盖,发现水压盘上方滑针机槽内有水渗出,周围积满白色氧化物。短接W1与W2端打火正常,自吸阀吸合,估计电路工作基本正常,只是微动开关损坏。拆下水压盘,旋出中心顶针,用汽油清洗掉氧化物,再把顶针周围密封皮圈换掉,装机后换上新微动开关,试机正常。
小结:每次开/关热水龙头,水压盘顶针均在水压作用下弹出再缩回,顶针周围的小密封皮圈易磨损漏水,水渗入微动开关,导致内部接触不良。
?[例6]? 樱花SCH-1023燃气热水器,故障现象同例4。
检修:拆下机盖,观察着火情况,发现正对反馈针S处的火排无火焰,其他几行火排也只有微弱火焰。拆下燃烧组,用小钢丝刷清扫火排口,清除各个喷嘴边的积垢,再用细铜丝逐个疏通每个喷嘴孔。组装完毕后试机,燃烧完全正常,着火后不再熄灭。
小结:长期使用,火排口和喷嘴上积满污垢,甚至堵住喷嘴孔,火排不能正常着火燃烧,反馈针接触不到火焰,无着火信号反馈,打火结束后自吸阀自动关闭,不能维持工作。
?[例7]? 樱花SCH-1021燃气热水器,每次开机时发出巨大的声,但着火后尚能正常使用。
检修:维修此类故障,必须先关闭燃气总阀。拆下机盖,开热水龙头,在不着火的情况下观察打火针位置是否正确。然后戴上防护镜,打开燃气阀(注意安全)再次试机,发觉点火时间较长,然后“轰”地一下子着火。仔细观察火焰,发现正对着点火针处火焰时有时无,忽高忽低。关机后用小钢丝刷清扫火排口和喷嘴,再试机“嗒”地一声就着火,火焰高低均匀,试验多次均一点就着,再无声。
小结:由于正对着点火针这行火排或喷孔堵塞,点火时不能立刻点着燃气,等旁边的燃气飘溢过来着火时,燃烧室内已积满燃气,一下子着火,发出巨大声。
?[例8]? 樱花SCH-1025燃气热水器,开启热水龙头后不点火,更换电池无效。
检修:取下机盖,开热水龙头检查,发现滑杆不能在槽内滑动,短接W1与W2线,有打火和自吸阀吸合声,调节高低水压调节杆无变化。拆下水压盘检查,发现腔内水压皮圈中间有一细微裂缝。更换同规格皮圈后试机,顶针弹出,滑杆能向上移动,微动开关弹开后工作正常。下载半球电磁炉电路图
小结:由于水压盘腔内水压皮圈破裂,导致顶针不能弹出,无法打开气阀组和微动开关,使热水器不能工作。
?[例9]?樱花SCH-0821燃气热水器,开机能打火,但只有瞬间着火,不能正常使用。
检修:拆下机盖检查,发现自吸阀打火时“叭”地一声吸合又立即关闭。测A、V、H三端均有正常吸合脉冲和维持电压,再测自吸阀的两组线圈,发现有一组开路。更换自吸阀后故障排除。
小结:由于自吸阀内部维持线圈开路,在点火时强脉冲吸合自吸阀后不能维持,所以燃气只能瞬间通过自吸阀涌上火排着火。
电吹风常见故障修理
电吹风是常用的小家电,最常见的电路如图1所示。由于电热丝发热功率大,发热集中,其连接部分很容易松动。常见的连接方法是用黄铜铆钉将电热丝等导线铆紧在云母板上。黄铜、镍铬丝、铜导线三者的热膨胀系数不同,使用一段时间后铆接点就会松动(图1中A、B、C三点),导致接触不良甚至打火。
找一根医用10号以上的不锈钢注射针头,切取5~10mm长的一小段,如图2所示连接,穿卡在原来的黄铜铆钉孔中作支点(图3)。因为紫铜的热胀系数比不锈钢大,当温度升高后不但不会松动,反而会接触得更紧,笔者用此法修理过多种电热器件都很成功,长时间使用导电都十分良好。
修理飞利浦HS-308型电动剃须刀 资料
该电动剃须刀充电时指示灯不亮,然后出现转动无力,不能剃须的故障。
拆开检查,发现电阻R1烧断,三极管V1已击穿短路(c、e极间)。因无图纸资料,为便于分析检修,先后画出印板图(见图2)和电路图(见图1)。因V1(C3588)无法购到,就用一只DK50型晶体管代换;同时更换R1后试机。充电7小时后电池两端电压由1.4V上升到2.5V,此时,V1由于发射极电位升高(基极电压不变)而截止,D6熄灭,充电结束。这样,该剃须刀已能正常使用,修理完成。
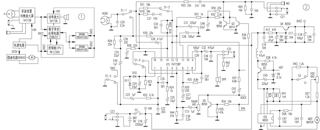
TCL王牌8120B复读机原理与故障检修资料
TCL语言复读机是在磁带录音机的基础上,结合先进的CPU控制技术和数字语音处理技术综合开发而成,其工作原理方框图见图1,录放部分电路见图2。
下面对整机各单元电路进行简要分析。
一、放音部分
信号由磁头提供,经录/放转换开关、C26输入TA7738的{15}脚进行前置放大,从{13}脚输出两路信号,一路进入语音处理集成电路(TC8831);一路经R37、C42、VR1、C13进入TA7738的{5}脚进行功率放大,最后从{8}脚输出,经C32、CZ2推动扬声器发声。
二、磁带录音部分
信号由话筒提供,经C41、R33、录/放开关进入TA7738的{15}脚,进行前置放大,再经缓冲放大,从{2}脚输出,经录音均衡电路(R29、C39组成)、录/放转换开关送到磁头进行磁带录音。磁头为直流偏磁,由R30提供,由D10、D11、C24、R23组成ALC电路。
三、电机稳速电路
由L1、R38、Q2、D9、C45组成D6650的稳压供电电路,使D6650有一个稳定的输入电压,D6650本身就是一个稳压集成电路,通过调整VR2来调整D6650输出电压的高低,进而调整电机的转速,其中S2为快/慢速转换开关。
四、语音处理电路
在放音状态时(见图3),信号经C15、R14进入TC8831的{12}脚,转换成数字信号,通过DRAM接口存入DRAM。在复读、对比状态时,TC8831又从DRAM中取出数字信号转换成模拟信号,经带通滤波器从{19}脚输出,经C9、R6、VR1、C13进入TC8831第{5}脚进行功率放大,推动扬声器发声。
五、CPU控制部分
CPU是通过D0、D1、D2、D3四条数据传输线对TC8831下达指令及接收TC8831的反馈信息,复读、跟读、对比状态时,CPU的{5}脚输出低电平控制Q2基极,切断D6650供电,使电机停转;跟读状态时,CPU的{6}脚输出高电平,分为两路:一路控制话筒供电,当Q3的基极得到电压后,Q3导通,Q6的基极呈现低电平,Q6截止,使话筒通过R32得到工作电压;另一路到达Q5的基极,使Q5导通,使从C42耦合过来的音频信号到地而不能到达功放,从而避免产生啸叫。
六、常见故障检修
1.无放音
首先检查电源供电是否正常。如果正常,观察机心在放音键按下时电机是否正常动作。如正常动作,则检查扬声器及耳机是否已坏,否则检查TA7738的{13}脚有无输出,如没有输出则再检查TA7738的{15}脚有无信号输入,如果有信号输入则TA7738已损坏。如没有信号输入可再检查录音转换开关、磁头等。
2.有放音无复读
可先使机器处于放音状态,再检查TC8831的{12}脚有无音频信号输入,如果有再检查TC8831的{15}脚有无音频信号输入,如果也有则可以用示波器检查TC8831的{46}脚有无方波输出,如果有方波则在机器处于复读状态时用示波器测试TC8831的{47}脚有无方波,如果没有,则DRAM可能损坏。如果有,可再检查TC8831的{17}脚有无音频信号输出,如果没有,则TC8831可能损坏;如果有,则R6、C9是检查的重点。
3.复读声音小
首先检查C13、R3、R6、R9有无变质,如果没有,则再检查DRAM、TC8831,即可找到故障点。
4.显示控制板无显示
首先检查控制板电源端{2}脚有无工作电压。如果没有,则检查电源电路;如果有,则检查晶振、LCD液晶屏、CPU是否正常。
七、检修实例
1.磁带放音正常,不能进入复读状态。
分析与检修:首先按压面板复读键,观察到磁带已停止走动,液晶屏显示“复读”字样,说明机器已处于复读状态。用示波器测试TC8831的{17}脚,发现没有方波输出,怀疑DRAM损坏,用同型号集成块替换线路板上两片DRAM中的一块,试机,故障依旧,又换下另一块DRAM,再试机,复读功能恢复正常,故障排除。
2.开机,液晶屏只显示“放音”。
分析与检修:造成这种现象的主要原因是TC8831与CPU之间的数据不能正常交换。
首先用万用表电阻挡测试控制板D0、D1、D2、D3四根数据线有无开路,测试结果并无开路现象。因液晶屏能显示“放音”,判断控制板工作正常,怀疑TC8831没有送出数据信号。用一块CS8831代换后试机,机器功能及显示均恢复正常,故障排除。
荣事达XQB38-92型洗衣机电路图,及故障排除。
荣事达XQB38-92型洗衣机洗涤过程中会时洗时停,停止洗涤时,还会注水几秒钟。
检修:首先检查水位压力开关是否漏气或者接触不良,将三个水位压力开关的两接线短接,机器竟然进水不止,启动甩干后甩不干,电脑板自动报警,怀疑是电脑板故障。测微处理器(UPD7507B){8}脚(控制脉冲信号输入端)无电压,正常时应为2.7V(见附图)。{36}、{37}脚分别输入水位检测信号和盖板检测信号到{8}脚,以控制洗涤和甩干。重点检查{8}脚到{36}、{37}脚的元件。
经查C11严重漏电,用0.01μF电容更换后,故障排除。
樱花SCH-1081强排式燃气热水器故障分析
一、按故障代码分析故障部位
1.液晶显示屏显示"--"字符,开热水阀无反应。
故障原因:
(1)微动开关K不良;
(2)水压过低或管道内堵,微动开关K无法打开;
(3)主控板损坏。
2.开水阀热水器能工作,液晶显示屏显示"E1"。
故障原因:
(1)无燃气供给;
(2)点火针H漏电;
(3)脉冲点火器D损坏;
(4)主控自吸阀ZJ1不良或由于燃气压力过高而未能启动;
(5)过热保护器CJ开路;
(6)主控板不良。
3.着火指示灯一亮即灭,液晶显示屏显示"E2"。
故障原因:
(1)反馈针S不良;
(2)燃气供应不足;
(3)烟道堵塞。
4.开机后液晶显示屏显示"E3"、"E4",且不着火。
故障原因:
(1)温度传感器CS不良;
(2)主控板损坏。
5.使用一分钟后液晶显示屏显示"E4"。
故障原因:一般为过热保护(只要调整水温不大于80℃即可)。
6.使用约20分钟后液晶显示屏显示"E5"。
说明:这类情况并非故障,是机内定时器作用所致,重新开机即可。
7.开机后液晶显示屏显示"E6"。
故障原因:
(1)风机电源开路;
(2)主控板不良。
8.开机后液晶显示屏显示"E7"。
故障原因:
(1)风机绕组局部短路;
(2)36V电压过低;
(3)主控板的风机电流检测不良。
9.接通电源立即显示"E6"、"E7"。
故障原因:主控板损坏。
10.开机后显示屏显示"E8"。
故障原因:
(1)电源电压过低(低于180V);
(2)主控板上电检测部分不良。
二、其它常见故障
1.着火正常,按大/小火转换开关无法转换,指示灯无变化。
故障原因:
(1)大/小火轻触式开关不良;
(2)主控板不良,无法控制。
2.着火正常,按大/小火转换开关指示灯能从红色变为橙色,但火力无法控制。
故障原因:
(1)自吸阀ZJ2不良;
(2)主控板控制不良。
3.接通电源就听到自吸阀吸合的声音,未开热水阀点火器也点火,有时还会自动着火(干烧)。
故障原因:主控板损坏。
4.爆燃,点火很长时间后突然"轰"地一声着火。
故障原因:点火针不良或位置不对。
鼓风燃烧式燃气热水器故障及排除
鼓风燃烧式燃气热水器是一种新型的燃气热水器。它与普通燃气热水器相比,最显著的特点是将燃烧室结构由敞开式改为了密闭式,采用机械鼓风代替了自然引风,因而大大地提高了燃烧室的热强度,使这种热水器有了出水量大(可达到20升/分钟以上)、体积小(与相同热负荷的普通热水器相比,可减少一半)、热效率高(一般可提高3%~5%)等优点,实现了大流量热水器向小型、高效发展的目标。
鼓风燃烧式燃气热水器,其基本结构与普通燃气热水器相同,也由水路系统、燃气系统、燃烧系统、加热系统、控制系统及辅助系统等几部分组成,仅燃烧器及部分控制部件有所改动。因篇幅关系,本文仅介绍这种热水器的几种常见故障,供大家参考。
一、热水产率降低
某台鼓风燃烧式燃气热水器。用户反映该机出热水量日渐降低。经查该机额定热水产率为12升/分(温升25℃),实测仅能达到7升/分(温升25℃)。拆开检查后发现该机水路系统及气路系统均无异常,但缝隙式燃烧管烧损严重,已有部分被烧穿。
这种热水器由于采用了封闭式燃烧室,在相同的热负荷下,其结构尺寸大大减小。由于燃烧室的封闭及缩小,助燃用的空气仅靠自然引射已不能满足燃烧需要,因此需加设风机及调节装置。这种燃烧器多采用缝隙式火孔,燃气从喷嘴喷出后与一次空气一起进入混合室,混合后的可燃混合气从火孔流出后被点燃。另一部分空气(即二次空气)从火孔下方的二次空气分配器喷孔演出并进入火焰中,帮助火焰充分燃烧。由于风机送入较高压力的空气,它一方面使燃气与空气混合过程加快,使燃烧器尺寸大大缩短,减小了体积;另一方面,它又使燃烧得到强化,燃烧室空间也大大缩小(约为普通引射式的三分之一左右);加之燃烧室是封闭的,对外散热减少,燃烧室温度明显提高,这又使燃烧加速,换热增强。拆下该热水器的燃烧管。仔细检查发现部分燃气喷嘴已被污垢(主要是燃烧管的烧损物及油污形成)堵塞,引起燃气供应量减少,从而形成热水出水量减少。经仔细清理喷嘴上的污垢后(不能把喷嘴的内孔扩大,以免引起其它问题)并更换已烧损的燃烧管。热水器出水量恢复正常。
分析该热水器之所以出现这个问题,一是由于该机装在厨房内,经常受油烟侵蚀,表面及内部遍布油渍,极易粘上灰尘粉末而形成污垢;二是该机系新型鼓风式燃烧型,热强度大、极易烧损燃烧管;三是该机系厨房工人共用,使用频率高而又无人负责清扫保洁而造成。为避免再次出现类似问题,将该热水器迁出厨房,以免受油烟侵蚀之害;并建议用户换用新型耐高温的不锈钢燃烧管后,问题彻底解决。
二、点火失灵
引起该故障的原因有两种:
(1)点火脉冲发生器失效
(2)长明小火气路不通
区别这两种故障的方法是:操作点火系统。观察小火管与点火针之间是否有火花,若有火花,则属后者;反之则可能是前者引起。对第(1)种原因,可检查电脉;中点火系统(线路、点火针及小火管清洁情况、电源等);对第(2)种原因,则应着重检查小火管的喷嘴。因小火管燃气流量极小、其喷嘴孔径也极小,很容易堵塞,如发属丝疏通,但应注意不可扩大孔径,以免造成新的问题。
三、使用过程中熄火
引起这种故障的原因有:
(1)主燃烧器处于停止工作状态,点火燃烧器因受风吹或其它原因而导致熄火
(2)主燃烧器处于工作状态下突然熄火 对于第一种原因的熄火,点火燃烧器熄火后,熄火保护装置会自动关闭燃气电磁阀,燃气热水器自然不能工作,这时只需重新点燃了小火即可。
对于第二种原因引起的熄火,此时若无其它外因影响,而是在工作状态下突然熄灭,此时决不能立即再点火,应按下面的方法处理:
① 立即切断热水器的水路(关闭进水阀),使水-气联动阀处于停止工作状态,防止热水器内部燃气积聚过多,造成再点火时发生意外事故;
② 把燃气调节旋钮调至最小位置(即关闭);
③ 将点火旋钮复位。
判断熄火原因后,排除故障再按常规点火步骤点火:先点燃小火燃烧器,检查热电偶、电磁阀工作是否正常,小火火焰是否正常;若无异常,再开启水路检查主火燃烧器工作是否正常。若有异常,应排除后再使用。
四、停水后,燃烧器不熄火
这种故障是水-气联动阀失效造成的。水-气联动装置是燃气热水器上的主要安全控制装置,它的作用是保证只有在自来水进入热水器后,燃烧器(或主燃烧器)才能点火工作;断水后,燃烧器立即自动熄火。水-气联动装置有多种型式,鼓风燃烧式热水器采用水控磁开 关作为水-气联动装置。
水控磁开关的工作原理见图2,其关键元件是干簧管。用于热水器的干簧管为常开型,即在通常状态下电接点是断开的。当受到外部磁力作用时,电接点闭合,使电路连通,一旦外部磁力消失,电接点又断开。
当进水阀打开时,冷水进入进水通道,水流冲动活动阀盖,使阀盖向上转动到通道侧壁的干簧管处,阀盖上装有永久磁铁,当达到预定位置后,磁力使干簧管电接点接通,从而使燃烧系统(包括燃气阀门、点火器、风机等)工作。
当进水阀关闭或因事故断水时,水流冲击作用消失,阀盖在重力作用下落下,干簧管失去磁力作用立即断开。使燃气阀关闭,风机停转,主燃烧器熄火。为保证水控开关不误动作,在阀盖处加装有一根小弹簧,一旦断水或水压不足,可在弹簧作用下使阀盖下移、电路中断,燃烧器停止工作。
发生停水后,燃烧器不熄火的故障原因主要有两种:
① 干簧管失效、电路一直接通;
② 活动阀盖处的小弹簧失效、停水时不能自动落下,造成干簧管一直接通。
在此例故障中,检查水气联动装置各部件,发现阀盖处小弹簧断裂,且活动阀盖的转轴处锈蚀,造成停水后阀盖不能自动落下,电路一直接通。清洗转轴并加注黄油(需用防水的锂基脂黄油,普通的钠基脂黄油不防水),更换小弹簧后,故障消除.
剃须刀充电器资料
剃须刀与可充电式手电筒,均采用内置式充电器,要求体积要小,以便于装于剃须刀内部。常用的方式是电容降压的充电电路。
图为一成品剃须刀的内部电路。其中包括市电降压整流器,由振荡器组成的DC/AC变换器和整流器,将市电电压变为1.6V左右的直流电。
50Hz的交流电下0.22μ/400V的电容容抗约为14.5K,因此即使是输出端短路,电路最大的电流也只有15mA。2SD1350和脉冲变压器T组成直流变换器,以降低电压,同时达到提高次级电流的目的。如果2SD1350集电极平均电流为10mA,则加到集电极的电压约为38V,可输出0.38W的功率,次级最大电流可达到230mA,以满足充电的要求。
格力KYTA-30B遥控电风扇剖析
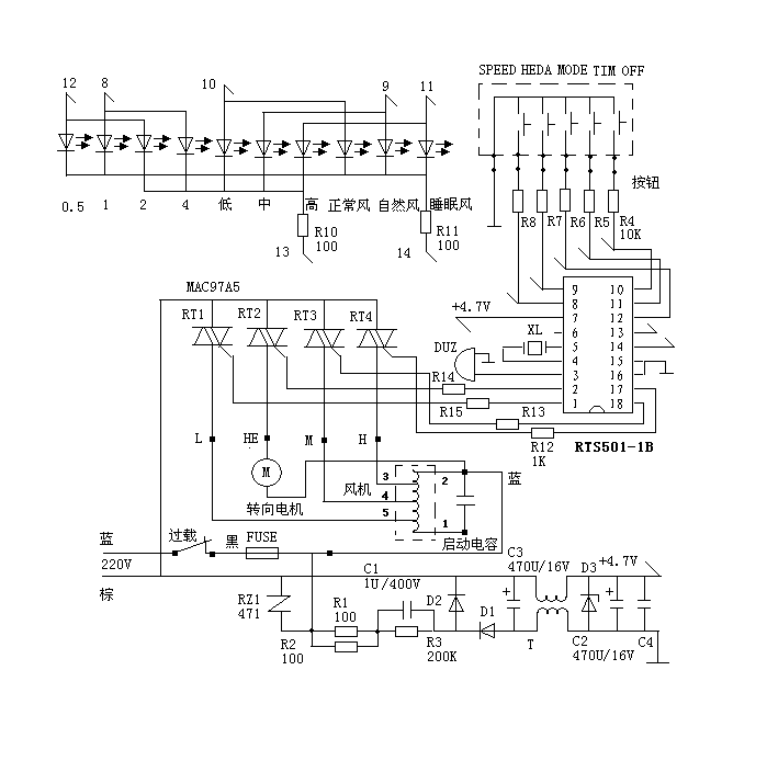
格力KYTA-30B是一种红外遥控风扇,它以程控电路BA3106为核心,配用一对红外遥控编译码器BA5101/BA5201,具有以下特点:强、中、弱三种风速控制;正常、自然、睡眠三种风类选择;睡眠风在4小时内自动预置;7.5小时四段累进定时;一组非独立电子摆头功能;正确输入蜂鸣器提示;32768Hz晶振作时基;自动风速启动等。本文介绍其电路及工作原理,供使用及检修时参考。这些内容也适用于格力KYTB-30B、KYSI-30B、KYSK-30B、KYZT-30B等型电风扇。
电路如图1。BA5101是红外编码发射电路,采用14脚DIP封装,引脚功能如表1。其工作电压VDD=2.2~5V,OP输出电流最小为1mA(VOH=2.2V),静态电流仅3μA(典型值),故无需电源开关。I1~I8内有下拉电阻,输入高电平有效,其输入高电平VIH>0.7VDD,输入低电平VIL=0~0.3VDD。本电路使用5个输入端,外接遥控键,分别控制关机(OFF)、风类选择(MOD)、定时(TMR)、风速选择(SPD)及摆头(SH1)。XT1产生455kHz时钟信号,经片内12分频后产生38kHz(红外线频率)载波频率,经遥控键编码调制后由OP端送出,经VT1放大后驱动红外发射管LED1向外发射红外遥控信息。
接收控制电路如图2。BA5301是一体化红外接收头,外部只有3根引线。发射的红外载波信号经BA5301解调后,将编码信号送入译码器。BA5201是与编码器BA5101配对使用的译码器,采用DIP 16脚封装,引脚功能如表2。工作电压VDD=2.2~5V,静态电流只有1μA。IP输入高电平VIH>0.7VDD,输入低电平VIL=0~0.1VDD。时钟频率f=32768Hz(与BA3106共用此晶振)。OP1~OP8输出驱动电流IOH>1mA,输出漏电流IOL>0.5mA,输出脉冲宽度为62.5ms(典型值)。OP1~OP8输出电平与编码器BA5101的I1~I8输入状态一一对应,此输出与5个手动功能开关并接,对BA3106进行双重控制。
BA3106是一种功能较全的电风扇程序控制器,它是BA3105的增强型产品,采用20脚DIP封装,引脚功能如表3。其主要特性参数为:工作电压VSS=-5V(典型),静态电流最大100μA,输入高电平最小-1.5V,输入低电平最大-3.5V,输出低电平-2.5V。COM1~COM3最小输出电流15mA,LED1~LED4最小输入电流10mA,可控硅(VS1~VS4)最小控制电流10mA,蜂鸣器(HTD)驱动电流不小于2mA。极限参数为:电源电压VDD-VSS=7V,输入、输出电压范围为-0.5V~+0.5V,功耗500mW,工作温度0~+70℃,储存温度-65~+155℃。
无论是遥控键还是手动键,每次按键时压电型蜂鸣器HTD都会鸣响一次确认音,表示控制信号被成功接收。若风扇在静止状态时,只有风速键才能启动风扇。
伟丰FR-15A型冷暖空调扇原理与检修
伟丰FR-15A型空调扇的主要功能为:(1)定时器预置工作时间;(2)三种风速选择;(3)冷风或暖风输送;(4)自动风向转换。本文介绍其工作原理及常见故障检修方法,供参考。
1.工作原理
电路如附图所示。插上电源插头,通过定时器PT预置工作时间后,定时开关闭合,接通市电,向各支路供电;定时结束后,定时开关断开,各支路均失电停止工作。各支路工作原理简述如下:
(1)风速控制:预置好时间后,风扇电机M3立即启动运转,同时送风指示管LED1发光。C为M3的启动电容。S5为调速开关,有弱、中、强三种风速供选择。(2)风向控制:闭合开关S1,风向电机M1开始工作,带动出风换向器叶片左右摆动,不断改变送风方向,同时风向指示管LED2发光。(3)冷风控制:闭合开关S2,冷风电机M2带动制冷压缩机运转,冷风通过风扇吹出,同时冷风指示管LED3发光。(4)暖风控制:闭合开关S3,市电经温控器ST常闭触点加至半导体陶瓷发热器EH1两端,开始加热,风扇向外吹送暖风,同时暖风指示管LED4发光。若闭合S4,则EH1、EH2并联工作,可高温送风。ST是自动复位温控器,当温度升至ST预置温度时,其触点断开,发热器失电停止加热;而当温度降至ST预置温度时其触点会自动复位闭合,发热器又开始加热。如此反复循环工作,实现自动恒温控制。
2.常见故障及原因
(1)风扇电机M3不工作:若LED1也不亮,为电源插头接触不良,保险丝FU熔断,PT定时开关接触不良或没有预置工作时间(此时其他支路亦无电);若LED1发光,则为S5接触不良,启动电容C及M3损坏或引线折断。(2)定时结束后,M3仍运转不停:PT定时开关粘连,不能切断电源(此时各支路均有电)。(3)风向电机M1不工作:若LED2也不亮,为S1接触不良;若LED2亮,则为M1损坏或开路。(4)制冷电机M2不工作:若LED3也不亮,为S2接触不良;若LED3亮,则为M2损坏或开路。(5)加热器不工作:若LED4也不亮,为S3接触不良;若LED4亮,则为ST触点接触不良,EH1、EH2烧断开路;若只有EH2不工作,则为S4接触不良或EH2烧坏开路。(6)超过预置温度,但发热器仍继续加热:ST控温失灵,一般为其触点粘连。
振达牌冰热饮水机原理与检修
振达牌冰热饮水机原理
振达牌HC-6A型立式冰热饮水机采用压缩机制冷,具有冰水容量大、制冷速度快和自动控温等优点。该机制热功率为500W,供应87~97℃热水。制冷功率为100W,供应5~15℃的凉水(本文中称冰水),本文介绍该机结构、电路原理及常见故障的检修方法。
一、整机结构与电路原理
该机结构主要由聪明座、热水罐、电热管、压缩机、冷凝器、蒸发器(绕在冰水罐外壁)、冰水罐、热水和冰水水龙头等组成。使用时,将水瓶倒置插入聪明座,饮用水经导水柱、隔离板分别流入热水罐和冰水罐,通过加热和制冷,分别供应热水和冰水。
依据实物画出该机电路原理图如附图所示。主要由加热电路、制冷电路和指示灯板等组成。
1.加热电路 将电源插头XP插入电源插座,按下加热开关SA1,加热指示灯LED1亮,220V电源经保险丝FU1、SA1和超温熔断器FU2、加热温控器ST1、电热管EH、防干烧温控器ST2构成电源回路。EH发热使热水罐的水升温,当水温升到97℃时,ST1自动断开电源,LED1熄灭停止发热转入保温。当饮水或自然冷却,水温下降到87℃时,ST1自动接通电源,EH再次发热,使水温保持在87~97℃之间。
2.制冷电路 按下制冷开关SA2,制冷指示灯LED2亮,220V电源经保险丝FU1、SA2、制冷温控器ST3加到压缩机电机M,PTC起动器起动M后呈高阻,M继续运转。制冷系统内的低压制冷剂被M吸入压缩成高温、高压的蒸汽,流经冷凝器,带走制冷剂放出的热量,冷凝为低温高压的液体,再流经节流毛细管、干燥过滤器变成低温、低压的液体再进入蒸发器,吸收冰水罐水中热量,使水温下降。当下降到5℃时,ST3自动断开电源,LED2熄灭,M停止制冷。当饮水或自然升温,使水温上升到15℃时,ST3自动接通电源,LED2亮,M运转恢复制冷。
电路中,FU1、FU2、ST2、FR是保护元件。当加热电路发生短路或温升异常高时,FU1、FU2自动熔断;若热水罐无水通电干烧,ST2受高热自动断开电源,冷却后注水再按复位按钮,即可恢复正常工作。当压缩机电机发生过电流或过温升时,过热保护器FR自动断开电路,防止烧坏电机。
学之友ET-2000E型复读机电路及常见故障处理
学之友ET-2000E型是市场上流行的新型品牌复读机,整机电路见附图,供参考。
1.放音状态。 装入原声磁带,按下放音键,总电源开关接通,电源指示灯LED亮,机器进入放音状态。
磁带通过H磁头拾取放音信号,经SW1-B组开关常通、C21耦合至TA7738{15}脚,经内部前置放大,由{13}脚输出,经过SW1-F组开关,分成两路:一路经R40、C39至电子开关电路4066 {1}、{2}脚,再经10kΩ音量控制电位器、C16至TA7738{5}脚输入功放电路,再从{8}脚输出,经C19、TACK至喇叭发出声音;另一路音频信号经C32、R28送至Q3放大后经C33、D5、D6整流滤波后控制Q4导通,C极输出低电平至CPU自动控制AUTO输入端。CPU含语言合成电路,经过数模转换处理后存入动态寄存器,从而将母音保留在CPU芯片内,完成电脑录音。
放音时CPU控制状态:(1)通电开机CPU MOT端输出高电平开关管Q2导通,集成电路2402{5}脚呈低电平,{4}脚驱动电机转动。(2)CPU PB端输出低电平,Q7截止,4066{13}脚控制端为高电平,使{1}、{2}脚接通,满足了放音信号通路的条件。
2.复读状态。 复读时CPU工作状态:(1)按复读钮,CPU MOT端输出低电平,Q2截止,电机M停转。(2)CPU PB端输出高电平至电子开关4066{12}脚,使{10}、{11}脚接通,满足了复读信号回路的畅通;同时Q7导通,使{13}脚控制端也为低电平,{1}、{2}脚不通,便阻断了放音信号的通路,而复读信号从CPU OUT输出端提取,经R37,再经电子开关{10}、{11}、C38至音量控制电位器至放音回路。
3.跟读状态。 跟读时CPU控制状态:(1)按一下跟读钮,CPU MOT端输出低电平,使Q2截止,不能满足2402{5}脚低电平的工作条件,电机不转。(2)CPU PB端输出高电平使4066{12}脚控制{10}、{11}脚接通。(3)因4066{12}脚处于高电平,则Q7导通,4066{13}脚为低电平,{1}、{2}脚不通,满足了跟读条件的要求。(4)CPU MIC端输出高电平,经R34、Q6导通,4066{6}脚为高电平,{8}、{9}脚接通,同时Q5导通,为跟读信号、电脑录音并提供了降噪功能,此时跟读信号从内置话筒或外接话筒输入,经C36至4066的{8}脚,因这时{8}、{9}脚处于接通状态,CPU MICNI端输入经CPU数据处理,当点击复读Ⅱ/对比钮时,又可读出自己的声音(子音),再按一下,即进行跟读对比,母音在前,子音在后。如需学习下一段内容,按一下放音自动键,磁带继续放音,重复操作就可以实现跟随对比的练习。
4.全自动跟读、跟读对比。 在语言磁带放音状态,按住放音/自动键约2~3秒,CPU输入指令进入自动状态,显示屏左下角显示“自动”字样。当磁带放完一句后,自动进入语句三遍复读;需要跟读时,按一下跟读/清除键,即进入全自动跟读状态。首次跟读结束后会自动进行三遍对比复读,随后又自动进入跟读等待状态,可再次跟读,跟读结束后又自动对比一遍,重复以上过程。在跟读等待状态下,若2~3秒内不说话,则自动返回走带状态,放完一句母音后,自动进入跟读等待状态。要退出自动跟读状态,按住放音/自动键约2~3秒,即停止自动控制状态。
全自动控制过程靠CPU AUTO端取得语言段落的声控检测信号,经CPU 外部功能键的控制,由内部程序数据处理,完成自动控制的功能任务。
5.电源。 该机采用电池和交流电源适配器两种供电方式,具有自动充电系统,当机内放置可充电电池时,从JACK2插上本机专用DC6V电源适配器,即可对机内电池充电,连续充电时间不应超过12小时。
外接电源经已接通的开关S1(LED指示亮)至Q1、R2、R、C2、C3、C4组成5V稳压电路,输出5V作为CPU等控制电路的基准电压。常见故障处理(见附表)。
爱得乐EC-892型电脑语言复读机
一、原理简述
爱得乐EC-892型电脑语言复读机电路中,IC1~IC4及IC5、IC6(存贮器)等均与《电子报》今年第17、18期所刊索科CP-2008型复读机相同,故其主电路及工作原理均相同(本文从略)。所不同的是该机CPU采用9904芯片,其引脚数大大少于前者所用的CPU芯片,所以该机的按键板电路较为简洁(见附图1所示)。
图中J1和J13为主电路板与按键板的对应接插件。应注意的是,经键盘和输入信号的控制,CPU{23}脚经Q14输出的K端的电位,决定了复读机的工作状态。
放音状态:K端为高电平。
复读状态:K端为低电平。
跟读状态:K端为低电平。
自动状态:1.当有音频信号输入时Q12受控导通,接于Q12 c极的AUTO为低电平,K端呈高电平;2.当音频信号中断时,Q12截止,AUTO为高电平,而K端为低电平。
二、爱得乐复读机系列维修流程(见图2)。
塑料袋封口机电路原理与维修
塑料袋封口机是一种适用于小型企业及家庭使用的热合封口设备。通常使用220V交流电源,加热功率为数百瓦。各厂家生产的封口机电路大同小异,现以FR-200型封口机为例,剖析其电路的工作原理和维修实例。
一、电路原理 电路见附图。该机标称加热功率350W,封口最大长度200mm。它有一个操作手柄,其作用有二:一是压下操作手柄后,将待封口塑料袋压在加热条上,二是压下电源开关K使之闭合。当开关K闭合后,交流电源经R1、R2降压,二极管D1整流.电容器C1滤波,向本机提供工作电源。该电源经R4、VR向C2充电。充电初期,C2上电压很小,三极管Q呈截止状态,其集电极为高电平,经电阻R6和发光管LED触发双向可控硅SCR,变压器T得电。其二是向加热元件RL供电,被实压在RL上的塑料袋受热而被封口。待C2充电致使三极管Q导通,集电极电压降低,不足以触发可控硅时,RL停止加热,抬起手柄,取出塑料袋,封口即告完成。手柄抬起,开关K断开后,C2经D2和R3迅速放电,为卜一次充电作好准备。发光管LED在RL通电期间,发光管用于指示。调整电位器VR可改变每次封口加时的长短,具体调整幅度可根据工作时的电源电压和被封口塑料的厚度试验决定。
二、维修实例 本机常见的故障原因为变压器烧坏,可控硅损坏,发热条断裂等。实例1:压下手柄,开关K闭合,RL通电加热不停,最终将塑料袋封口部位加热熔断;修理时焊下可控硅,用万用表测量之,发现T1和T2极间已击穿。更换可控硅后即可修复。可控硅选3A/600V的,例如TLC336A。
实例2:压下手柄后,BL不能加热封口。打开外壳目测发现变压器已烧坏,测量变压器的初级线圈已断。此时可用次级电压约25V、功率与原相同的变压器代换后即可修复之。本机变压器为间歇通电工作,因此其功率容量约350W。如果气温偏高,或连续使用时间过长,有可能导致变压器损坏,这在使用中应予注意。
实例3:压下手柄后,通电加热时,加热的温度不能调整。维修时,主要检查电位器VR,因VR经常被转动,导致VR的碳膜片损坏。用新的VR换之,即可。
新颖感应台灯控制电路
本文介绍的感应台灯控制电路,不需要机械开关,只要用手靠近台灯,就能控制台灯的亮灭,或改变灯光亮度。具胡电路新颖,结构简单,灵敏度高,性能稳定和安全可靠等特点。 电路原理如附图所示,主 要由电源电路、感应信号产生电路和控制电路三部分组成。
1、电源电路
电路采用直流9V电压供电,为了缩小体积,使用C1和C2将交流220V市电降至10V左右,经二级管D1--D4桥式整流和C3滤波后,由三端固定稳压器U1输出稳定的9V直流电压。用于抑制7809可能产生的自激,R1为泄放电 阻,作用是停电以后,释放C1和C2中储存的电荷。
2、感应信号产生电路
主要由传感器和T1等组成,U2为NE555,并将它接成脉冲启动式单稳态电路。传感器使用导电金属箔制作,可以用香烟盒内铝箔代用,面积不应小于10*20CM2 ,此传感器灵敏度较高,人体离传感器1—2CM时,便可对电路进行控制。
3、控制电路
主要由U1和VS等组成,实现人体每靠近一次传感器一次,台灯亮灭状态便改变一次的功能
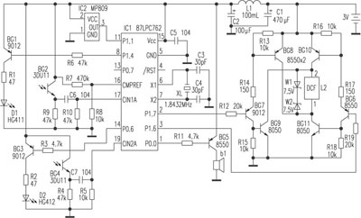
智能型微电子红外感应水嘴
智能型微电子红外感应水嘴是采用现代技术设计生产的,具有节水、卫生、方便、使用寿命长等特点的新产品。除了具有非接触的性能以外,它还具有远红外消毒、磁化水质等功能,使人们享用到更加洁净的水源,远离病菌交叉感染,产品适用于宾馆、酒店、医院、餐馆、家庭等场所。
一、功能与特点
1. 首创的两种感应方式:断续水流和持续水流。手伸水来,手离水停,以及手伸水来,再伸水停两种方式。前者适用于洗漱,后者适用于接水。2. 独特的安全防护措施:断续水流1分钟自动断水;持续水流5分钟自动断水;用自动洗浴装置时15分钟自动断水。3. 显著的节电效果 无需 将其进行简单改造,可用于生产自动感应洗手器、小便冲水器、全自动感应淋浴器等设备。
二、主要技术参数
1. 电源:DC 3V 2. 感应距离:(1)作自动感应水嘴:a. 用于洗漱时,15cm(可调);b. 用于接水时,2cm(可调);(2)作自动感应小便器时,55cm左右(可调);(3)作全自动感应淋浴器时,80cm左右(可调)。3. 感应时间Tg=1s 4. 供水压力0.05~0.7mpa
三、使用方法
用于洗漱时,将手置于出水口下15厘米左右水即流出,手离开出水口水阀自动关闭,手置于出水口下持续达到1分钟自动断水。用于接水时,将手置于上感应口2厘米左右时,水阀打开,自动出水,当手再置于上感应口2厘米左右处时,水阀自动关闭。用于自动感应小便器时,当人行至距感应口55厘米左右(可调)时,小便器自动冲水,人离开时小便器自动停水。用于全自动感应淋浴器时,当人站至距感应口80厘米左右(可调)时,淋浴器自动出水,人远离感应口时淋浴器自动停水。洗浴超时15分钟,淋浴器自动停水,再次感应,便可继续使用。
四、控制部分工作原理(电原理见附图)
1. 电路特点 PHILIPS P87LPC762单片机控制,采用片内上电复位,复位后各输出脚置为高电平;采用外接1.8432MHz晶振;设有电压监测报警电路,当电源电压低于2.63V时发出报警,提醒人们更换电池;采用内部看门狗电路,提高程序的抗干扰特性;设有专门节电电路(因属独创,节电电路在附图中未绘出);具有较强的抗干扰特性,只在人体等活动目标接近时启动电磁阀,外界持续强光不会启动电磁阀;采用低电压低功耗电磁阀;采用高灵敏度的红外发射接收管。
2. 电路结构 控制器由主控电路,红外光发射、接收电路,输出控制电路,电源监测电路,报警电路,节电控制电路,电源滤波电路等组成。
主控电路由单片机IC1 P87LPC762、XL、C3、C4等组成,其作用是根据输入电路的要求,进行分析判断,控制输出电路执行相应的操作。
红外光发射接收电路由两组电路组成:BG1、R1、D1、R6组成第一组红外发射电路,BG2、R7、R8、R9、R10、C6组成第一组红外接收电路,作用是当人体某一部位(如人手)接近红外发射接收区域时,向IC1发出打开持续水流的申请,IC1控制输出回路打开电磁阀,同时禁止第二组电路断续水流输入端的申请,直到下一次当人体某一部位(如人手)接近红外发射接收区域时,IC1控制输出回路关闭电磁阀;BG3、R2、D2、R3组成第二组红外发射电路,BG4、R7、R8、R4、R5、C7组成第二组红外接收电路,作用是当人体某一部位(如人手)接近红外发射接收区域时,向IC1发出打开断续水流的申请,IC1控制输出回路打开电磁阀,同时禁止第一组电路持续水流输入端的申请,当人体某一部位(如人手)离开红外发射接收区域时,IC1控制输出回路关闭电磁阀。当用手全自动感应小便冲水器和淋浴器等设备时,第一路红外发射接收控制电路不起作用。
输出控制的作用是根据主控电路的指令,启闭电磁阀。W1、W2用于吸收电磁阀启闭时产生的高压。
IC2 MP809为电源监测器,R11、BG5、b1(蜂鸣器)等组成报警电路,作用是监测到电源电压低于2.63V时发出报警,提醒人们更换电池。
现在的煤气灶、热水器等大都采用电子点火,它具有操作方便、使用安全、工作可靠等优点,电子煤气点火器的种类较多,但电路基本结构和原理大同小异。本文介绍一种结构简单,便的电子点火器,可供煤气灶生产厂家、电子爱好者参考。
工作原理该装置电路如图1它是由振荡器,高压整流电路和升压器组成。由三极管VT及T1的L1、L2、R组成振荡器,接通电源开关S,VT便产生振荡,于是在T1的L3端感应出较高的电压,经二极管VD半波整流后向电容器C充电,同时在T2的L5端感应出更高的电脉冲进行点火。当S拨至“2”档时,C中的电荷维持放电状态,直至可靠地将煤气点燃。整个动作只是在几秒种内完成。
元器件选择与制作E采用一节5号电池。VT采用锗三极管3AX81,以改善低电压下的压降特性,如用硅管则压降较大,工作效率明显降低。VD采用2DG系列高压硅粒,其反压要求大于250V,C的容量在0.47—0.68uF范围,耐压大于160V。T1可用小型半导体收音机中的输入或输出变压器的E型5×7铁芯,L1用Φ0.17mm度漆包线绕30匝,L2用同样线径的漆包线绕60匝,L3采用Φ0.06mm的度漆包线绕3500匝。T2采用40mm长的磁棒作铁芯,首先用Φ0.41mm的漆包线在磁棒上绕17匝作L4,然后在L4上套入塑料槽骨架,并用Φ0.06mm的度漆包线在骨架上绕1500匝。骨架上共分线槽10个,每个线槽内绕150匝,可有效防止高压击穿L5自身。电路制好后,可在L5两端接入电极,放置适当距离,拨动S,见两电极之间闪烁火花即告成功。
红外自动干手器 下图是红外自动干手器的电路。它是一个由六反相器CD4069组成的红外控制电路。反向器F1、F2、半导体三极管VT1及红外发射二极管VD1等组成红外光脉冲信号发射电路。红外光敏二极管VD2及后续电路组成的红外光脉冲接收、放大、整形、滤波及开关电路。当我们将手放在干手器的下方10-15cm时,由VD1发射的红外光线经人手反射后被红外光敏二极管VD2接收并转换成脉冲电压信号,经F3、F4、整形,并通过VD3向C6充电变为高电平,经反向器F5变为低电平,使VT4导通,继电器K得电工作,其K1触点闭合,接通电热风机的电源,热风吹向手部进行干燥处理。与此同时,发光二极管VD5也点亮,告知热风机电路已被启动。为防止人手晃动而偏离光控部分,造成短时的信号消失,而使电路不能连续工作,在电路中由VD3、C6、R12组成延时关机电路。当手离开光控部分时,C6通过R12需要一段时间,因此在短时间内C6上仍可保持高电平存在,使后级电路仍保持原工作状态不变。延时时间一般为3S就够了。
一款永保牌自动镍镉电池充电器,以15元购得。这款充电器型号为RB-333A,内设四个充电槽,可充1#、5#、7#电池,可单节充也可多节同时充,使用较方便。各电池槽均对应有红色发光二极管指示。将插头插入220V电源后,电源指示灯亮。放入充电电池后,对应发光管即亮。当该电池充足电后,发光管会立刻熄灭以示提醒。该充电器还具有检测真假镍镉电池的功能,如放入的不是真镍镉电池,则对应发光管不亮,充电器不对其充电,以免发生意外。本人根据充电器内部实物画出了电路图,其电路十分简洁。使用了一只3W的变压器进行市电隔离,使用起来安全可靠,长时间使用充电器也只是微热。电路中使用HA17339完成充电、充满指示以及检测等各项功能江苏郑永结
电动自行车充电器的图纸论坛已经有了,现在再贴几张。
电动自行车快速充电器
一、电路特点
1.输出电压设定好后(例如36V),若被充电瓶极板脱落断开,造成某组电池不通,或出现短路,则电瓶端电压即降低或为零,这时充电器将无输出电流。
2.若被充电瓶电压偏离设定电压,如设定电压为36V,误接24V、12V、6V电瓶等,充电器也无输出电流,若设定为24V误接为36V电瓶,由于充电器输出电压低于电瓶电压,因而也不能向电瓶充电。
3.充电器两输出端若短路时,由于充电器中可控硅SCR的触发电路不能工作,因而可控硅不导通,输出电流为零。
4.若使用时误将电瓶正负极接反,则可控硅触发电路反向截止,无触发信号,可控硅不导通,输出电流为零。
5.采用脉冲充电,有利于延长电瓶寿命。由于低压交流电经全波整流后是脉动直流,只有当其波峰电压大于电瓶电压时,可控硅才会导通,而当脉动直流电压处于波谷区时,可控硅反偏截止,停止向电瓶充电,因而流过电瓶的是脉动直流电。
6.快速充电,充满自停。由于刚开始充电时电瓶两端电压较低,因而充电电流较大。当电瓶即将充足时(36V电瓶端电压可达44V),由于充电电压越来越接近脉动直流输出电压的波峰值,则充电电流也会越来越小,自动变为涓流充电。当电瓶两端电压被充到整流输出的波峰最大值时,充电过程停止。经试验,三节电动车蓄电池36V(12V/12Ah三节串联),用该充电器只需几个小时即可充满。
7.电路简单、易于制作,几乎不用维护及维修。
二、电路原理
AC220V市电经变压器T1降压,经D1-D4全波整流后,供给充电电路工作。当输出端按正确极性接入设定的被充电瓶后,若整流输出脉动电压的每个半波峰值超过电瓶的输出电压,则可控硅SCR经Q的集电极电流触发导通,电流经可控硅给电瓶充电。脉动电压接近电瓶电压时,可控硅关断,停止充电。调节R4,可调节晶体管Q的导通电压,一般可将R4由大到小调整到Q导通能触发可控硅(导通)即可。图中发光管D5用作电源指示,而D6用作充电指示。
三、元件选择
电源变压器可用BK200型控制变压器,输出电压用36V挡,亦可用4090型200V环形变压器,选次级电压为22Vx2或20V×2挡串联使用。笔者使用的4090型环变,其次级电压为24Vx2、12Vx2、0-6-23V三组,若将其24Vx2挡串联(48V),则输出电压太高,充电电流过大(给36V电动车蓄电池充电时,串上电流表测量平均充电电流约为1.5-1.8A,此为平均值,这时的峰值电流可达5-7A以上),为降低变压器输出电压,将其余的12V×2和O-6V两组线圈顺向串接于初级线圈中,使次级输出电压降低为空载40V,满载(平均充电电流为1.2A时)为36V,可满足使用。由于4090型环形变压器市售价格仅为23元左右.可以降作成本。爱好者也可自行绕制变压器。
另外,电路中整流全桥D1-D4可选用8-10A方形全桥,中间有一圆形安装孔,可安装在铝板上以便散热。可控硅可用1OA/100V金封单向可控硅,将其同整流桥用螺母固定在同一散热铝板上。触发三极管Q的参数为Vceo≥60V,IM=1A,可选用2SB536、B564、B1008、B1015或2SA684、A720等管子。R6用作限流保护作用,若变压器次级输出电压合适,充电电流(平均值)不超过1.5A,该电阻亦可省去不用。
该充电器若用于其他电压的蓄电池充电(如24V、12V等),则可选取变压器的次级输出电压分别为22V-26V、12V-14V等类型,同时适当减小R2和R5的阻值,也可用波段开关分别控制次级交流电压和阻值转换,使该充电器有更大的使用范围。
低成本、高可靠性的电瓶车充电器
根据电动自行车铅酸蓄电池的特点,当其为36V/12AH时,采用限压恒流充电方式,初始充电电流最大不宜超过3A。也就是说,充电器输出最大达到43V/3A/129W,已经可满足。在充电过程中,充电电流还将逐渐降低。以目前开关电源技术和开关管生产水平而言,单端开关稳压器输出功率的极限值已提高到180W,甚至更大。输出功率为150W以下的单端它激式开关稳压器,其可靠性已达到极高的程度。MOS FET开关管的应用,成功地解决了开关管二次击穿的难题,使开关电源的可靠性更上一层楼。
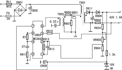
目前,应用最广的、也是最早的可直接驱动MOS FET开关管的单端驱动器为MC3842。MC3842在稳定输出电压的同时,还具有负载电流控制功能,因而常称其为电流控制型开关电源驱动器,无疑用于充电器此功能具有独特的优势,只用极少的元件即可实现恒压输出,同时还能控制充电电流。尤其是MC3842可直接驱动MOS FET管的特点,可以使充电器的可靠性大幅提高。由于MC3842的应用极广,本文只介绍其特点。
MC3842为双列8脚单端输出的它激式开关电源驱动集成电路,其内部功能包括:基准电压稳压器、误差放大器、脉冲宽度比较器、锁存器、振荡器、脉宽调制器(PWM)、脉冲输出驱动级等等。MC3842的同类产品较多,其中可互换的有UC3842、IR3842N、SG3842、CM3842(国产)、LM3842等。MC3842内部方框图见图1。其特点如下:
单端PWM脉冲输出,输出驱动电流为200mA,峰值电流可达1A。
启动电压大于16V,启动电流仅1mA即可进入工作状态。进入工作状态后,工作电压在10~34V之间,负载电流为15mA。超过正常工作电压,开关电源进入欠电压或过电压保护状态,此时集成电路无驱动脉冲输出。
内设5V/50mA基准电压源,经2:1分压作为取样基准电压。
输出的驱动脉冲既可驱动双极型晶体管,也可驱动MOS场效应管。若驱动双极型晶体管,宜在开关管的基极接入RC截止加速电路,同时将振荡器的频率**在40kHz以下。若驱动MOS场效应管,振荡频率由外接RC电路设定,工作频率最高可达500kHz。
内设过流保护输入(第3脚)和误差放大输入(第1脚)两个脉冲调制(PWM)控制端。误差放大器输入端构成主脉宽调制(PWM)控制系统,过流检测输入可对脉冲进行逐个控制,直接控制每个周期的脉宽,使输出电压调整率达到0.01%/V。如果第3脚电压大于1V或第1脚电压小于1V,脉宽调制比较器输出高电平使锁存器复位,直到下一个脉冲到来时才重新置位。如果利用第1、3脚的电平关系,在外电路控制锁存器的开/闭,使锁存器每个周期只输出一次触发脉冲,无疑使电路的抗干扰性增强,开关管不会误触发,可靠性将得以提高。
内部振荡器的频率由第4、8脚外接电阻和电容器设定。同时,内部基准电压通过第4脚引入外同步。第4、8脚外接电阻、电容器构成定时电路,电容器的充/放电过程构成一个振荡周期。当电阻的设定值大于5kΩ时,电容器的充电时间远大于放电时间,其振荡频率可根据公式近似得出:f=1/Tc=1/0.55RC=1.8/RC。
由MC3842组成的输出功率可达120W的铅酸蓄电池充电器如图2所示。该充电器中只有开关频率部分为热地,MC3842组成的驱动控制系统和开关电源输出充电部分均为冷地,两种接地电路由输入、输出变压器进行隔离,变压器不仅结构简单,而且很容易实现初次级交流2000V的抗电强度。该充电器输出端电压设定为43V/1.8A,如有需要可将电流调定为3A,用于对容量较大的铅酸蓄电池充电(如用于对容量为30AH的蓄电池充电)。
市电输入经桥式整流后,形成约300V直流电压,因而对此整流滤波电路的要求与通常有所不同。对蓄电池充电器来说,桥式整流的100Hz脉动电流没必要滤除干净,严格说100Hz的脉动电流对蓄电池充电不仅无害,反而有利,在一定程度上可起到脉冲充电的效果,使充电过程中蓄电池的化学反应有缓冲的机会,防止连续大电流充电形成的极板硫化现象。虽然1.8A的初始充电电流大于蓄电池额定容量C的1/10,间歇的大电流也使蓄电池的温升得以缓解。因此,该滤波电路的C905选用47μF/400V的电解电容器,其作用不足以使整流器120W的负载中纹波滤除干净,而只降低整流电源的输出阻抗,以减小开关电路脉冲在供电电路中的损耗。C905的容量减小,使得该整流器在满负载时输出电压降低为280V左右。
U903按MC3842的典型应用电路作为单端输出驱动器,其各引脚作用及元件选择原则如下(参见图1、图2)。
第1脚为内部误差放大器输出端。误差电压在IC内部经D1、D2电平移位,R1、R2分压后,送入电流控制比较器的反向输入端,控制PWM锁存器。当1脚为低电平时,锁存器复位,关闭驱动脉冲输出,直到下一个振荡周期开始才重新置位,恢复脉冲输出。外电路接入R913(10kΩ)、C913(0.1μF),用以校正放大器频率和相位特性。
第2脚内部误差放大器反相输入端。充电器正常充电时,最高输出电压为43V。外电路由R934(16kΩ)、VR902(470Ω)、R904(1kΩ)分压后,得到2.5V的取样电压,与误差放大器同相输入端的2.5V基准电压比较,检出差值,通过输出脉冲占空比的控制使输出电压限定在43V。在调整此电压时,可使充电器空载。调整VR902,可使正负输出端电压为43V。
第3脚为充电电流控制端。在第2脚设定的输出电压范围内,通过R902对充电电流进行控制,第3脚的动作阈值为1V,在R902压降1V以内,通过内部比较器控制输出电压变化,实现恒流充电。恒流值为1.8A,R902选用0.56Ω/3W。在充电电压被限定为43V时,可通过输出电压调整充电电流为恒定的1.75A~1.8A。蓄电池充满电,端电压≥43V,隔离二极管D908截止,R902中无电流,第3脚电压为0V,恒流控制无效,由第2脚取样电压控制充电电压不超过43V。此时若充满电,在未断电的情况下,将形成43V电压的涓流充电,使蓄电池电压保持在43V。为了防止过充电,36V铅酸蓄电池的此电压上限不宜使电池单元电压超过2.38V。该电路虽为蓄电池取样,实际上也**了输出电压,如输出电压超过蓄电池电压0.6V,蓄电池电压也随之升高,送入电压取样电路使之降低。
第4脚外接振荡器定时元件,CT为2200pF,RT为27kΩ,R911为10Ω。该例中考虑到高频磁芯购买困难,将频率设定为30kHz左右。R911用于外同步,该电路中可不用。
第5脚为共地端。
第6脚为驱动脉冲输出端。为了实现与市电隔离,由T902驱动开关管。T902可用5×5mm磁芯,初次级绕组各用0.21mm漆包线绕20匝,绕组间用2×0.05mm聚脂薄膜绝缘。R909为100Ω,R907为10kΩ。如果Q901内部栅源极无保护二极管,可在外电路并入一只10~15V稳压管。
第7脚为供电端。为了省去独立供电电路,该电路中由蓄电池端电压降压供电,供电电压为18V。当待充蓄电池接入时,最低电压在32.4V~35V之间,接入18V稳压管均可得到18V的稳定电压。滤波电容器C909为100μF。
第8脚为5V基准电压输出端,同时在IC内部经R3、R4分压为2.5V,作为误差检测基准电压。
充电器的脉冲变压器T901可用市售芯柱圆形、直径?12mm的磁芯(芯柱对接处已设有1mm的气隙)。初级绕组用0.64mm度漆包线绕82匝,次级绕组用0.64mm度漆包线双线并绕50匝。初次级之间需垫入3层聚脂薄膜。
该充电器的控制驱动系统和次级充电系统均与市电隔离,且MC3842由待充蓄电池电压供电,无产生超压、过流的可能,而T901次级仅有的几只元器件,只要选择合格,击穿的可能性也几乎为零,因此其可靠性极高。此部分的二极管D911可选择共阴或共阳极,将肖特基二极管并联应用。D908可选用额定电流5A的普通二极管。次级整流电路滤波电容器选用220μF已足够,以使初始充电电流较大时具有一定的纹波,而起到脉冲充电的作用。
该充电器电路极为简单,然而可靠性却较高,其原因是:MC3842属逐周控制振荡器,在开关管的每个导通周期进行电压和电流的控制,一旦负载过流,D911漏电击穿;若蓄电池端子短路,第3脚电压必将高于1V,驱动脉冲将立即停止输出;若第2脚取样电压由于输出电压升高超过2.5V,则使第1脚电压低于1V,驱动脉冲也将被关断。多年来,MC3942被广泛用于电脑显示器开关电源驱动器,无论任何情况下(其本身损坏或元件故障),都不会引起输出电压升高,只是无输出或输出电压降低,此特点使开关电源的负载电路极其安全。在该充电器中MC3842及其外电路都与市电输入部分无关,加之用蓄电池电压经降压、稳压后对其供电,使其故障率几乎为零。
该充电器中唯一与市电输入有关的电路是T901初级和T902次级之间的开关电路,常见开关管损坏的原因无非两方面:一是采用双极型开关管时,由于温度升高导致热击穿。这点对Q901的负温度系数特性来说是不存在的,场效应管的漏源极导通的电阻特性本身具有平衡其导通电流的能力。此外,由于开关管的反压过高,当开关管截止时,反向脉冲的尖峰极易击穿开关管。为此,该电路中通过减小C905的容量,以在开关管导通的大电流状态下适当降低整流电压。二是采用中心柱为圆型的铁氧体磁芯,其漏感相对小于矩形截面磁芯,而且气隙预留于中心柱,而不在两侧旁柱上,进一步减小了漏感。在此条件下选用VDS较高的开关管是比较安全的。图2中Q901为2SK1539,其VDS为900V,IDS为10A,功率为150W。也可以用规格近似的其它型号MOS FET管代用。如果担心尖峰脉冲击穿开关管,可以在T901的初级接入通常的C、D、R吸收回路。由于该充电器的初始充电电流、最高充电电压设计均在较低值,且充满电后涓流充电电流极小,基本可以认为是定时充电。如一只12A时的铅酸蓄电池,7小时即可充满电,且充满电后,是否断电对蓄电池、充电器影响均极小。试用中,晚上8点接入电源充电,第二天早7点断电,手摸蓄电池、充电器的外壳温度均未超过室温。
电动车充电器电路图这里还有 ... 7%B5%E7%C2%B7%CD%BC
这一张已经发过,该充电器会发生故障是保险管断,查两只整流二极管和两只开关管13007坏,更换好元件后,开机即烧V2这只13007三极管。行家分析,主电原:V1、V2推动的右变7-5脚至左变5-4脚至的串联谐振回路。依提到情况分析,坏了,漏电或击穿。
格力QG15A干衣暖气机电路剖析
电路如附图所示。该机采用两只PTC陶瓷发热器,分别由两只继电器控制通断,可获得低热和高热两种工作状态。送风电机M和摆叶电机S分别以双向可控制硅VS1、VS2为交流电源开关。整机工作状态通过按键由ICBA3205A4M控制。
IC由开/关键K3控制启动和关闭。按压K3一次,IC进入启动状态;再按压一次,IC关闭。
开机后,用调温键K1选择工作温度,有室温、低热、高热三种温度可选。按K1一次,IC①脚(L端)输出低电平,二极管VD1、VD6导通,使三极管VT1和VT2导通,进而触发可控硅VS1导通,使三极管VT1和VT2导通,进而触发可控硅VS1导通,送风电机M得电运行,暖气机要送出室温风,冷风指示LED点亮。再按一次K1,①脚恢复高电平,18脚(M端)输出低电平,该低电平通过VD2,VD6、VT1、VT2等使VS1继续导通,M继续运行,同时经VD4使三极管VT3恃通,继电器J1动作,其触点J1闭合接通PTC1,暖气机以低热状态工作,绿色低热指示LED点亮。第三次按K1,①和18脚为高电平,17脚(S端)输出低电平,使VT2、VT3保持导通,同时又使VT4导通,继电器J2动作,这样在保持M和PTCI工作的同时,又使PTC2也通电工作,暖气机进入高热工作状态,高热指示LED点亮。第四次按K1,17脚恢复高电平,①脚输出低电平,暖气机返回到冷风工作状态。
摆叶键K2仅控制摆叶电机S工作,S工作可扩大暧风送风面。按一次K2,②脚(SHO端)输出低电平,可控硅VS2被输出低电平,可控硅VS2被触发恃通,同步电机S工作;再按一次K2,②脚恢复高电平,S停止工作。
定时键K4用以设定暖气机的工作时间。16脚(A/N端)为选择累加或不累加定时模式输入端,电路若将16脚和15脚(Vss端)相连,则是以0.5~7.5小时共15种定时选择.若将16脚悬空.则为不细小加定时,可有1.2.3.8I小时共4种定时选择.定时设定后,相关的LED指示灯点亮,并随时间逐个熄灭.
电容C1用以提供关机延时功能.关机后,C1将放电,使VT1,VD2,VS1继续导通,M继续运转10~10S,以使PTC迅速冷却.这有利于延长暖气机使用寿命.10-30S后M停止运转.
③脚(BUZ端)为蜂鸣器驱动端,当按键被按下时,③脚输出高频矩形脉冲,蜂鸣器得到交变电压而产生振动发声.若两键同时按下6S,则发出"毕-毕"警告声.同时按两键,暖气机将不能正常运行.
控制电路的工作电压由AC220V经变压,全桥整流电容滤波获得-9V电压作J1,J2的工作电压,-9V电压经27Ω/1W电阻限流后在5.1V稳压管的正极得到-5V电压作IC的负电源.接通电源后,若电源指示LED点亮,表示电源电压.
请各位大哥告诉我T3731A 。14寸场IC的型号是什么,我这机的场IC为人家拆走了,我用LA7840换之后,有满屏的黑线条,不知是不是不是这种IC 的啊,
大猫哥版主,你好,谢谢你提供了这么多好资料.现有一个问题:我看你在第九楼的插图,好像是自己画的,你是用什么软件绘的,在哪里有下载?
猫大哥,你够牛.你的应急灯电路正是我急于要找的,你够牛,我在这谢啦!!!!!!
美的消毒柜MXV型号电路图.求教????????????????
美的消毒柜MXV型号电路图没有,提供其它产生臭氧的电子消毒电路。
随着人民生活水平的不断提高,电冰箱(冰柜)已越来越多地进入千家万户,给人们带来很多方便,但同时也不可避免地带来了各式各样的烦恼。如食物气味的交叉感染(鱼腥味、牛羊肉膻气味、香烟味等)以及冰箱内的病菌等。一般的“除臭剂”只能吸附气味不能杀菌。O3(臭氧)是一种强氧化剂,它能杀死附着在冰箱内的病毒、霉菌等,能将臭气异味强氧化成对人体无毒无害的气体,如二氧化碳(CO2)、氧化(O2)和水(H2O)。O3(臭氧)还具有极强的除臭、灭菌、防霉、消毒等功能。
下面介绍能产生臭氧的电子消毒电路。
电路原理:
原理电路图如图1所示。它由VT1、VT2、R1、R2、R3、R4及C3、构成的多谐振荡器来推动变压器T1,其振频给为20KHz左右。LED作指示灯,同时,LED的工作电流恒定,延长了臭氧管的使用寿命。VT3、VT4组成对称的正弦波推级,C5、C6用于吸收剩余峰值脉冲。由于电路选得对称,谐波成分较少,因此推动级选用A档材料即可。二极管VD的接入是为了防止电源接反,对后级电路起一定有的保护作用。电感L及电容C2组成滤波器,滤除高频电磁波,减免对其他家用电器的干扰。
元器件选择:
VT1、VT2选用3CG21或9021、9015等型管,两管的β值要求相同等且≥80,VT3、VT4选择用3DD325或DD01A,β值≥30。C1、C5、C6为0.01μF;C3、为0.022μF;C2为220μR/16V。电容器除C2为电解外,其余均用绦纶或瓷片。R1、R2为43Ω、R3、R4为15KΩ,R5为160Ω,R6为10Ω,电阻全部采用1/8W碳膜电阻。VD选用1N4011,电感L取56μH,变压器T1(初级2×200T,0.15次级2×12TΦ0.55)用一副环一体化行输出铁氧体磁芯绕制。T2次级(Φ0.1,1200T)绕制时需层层透明胶带纸绝缘,防止层与层之间打火。将“U”形磁芯用锯条割成 “L”形,待绕完成后再用502胶粘成“口”形即可。
本电路经正确焊完后,测得整机工作电流在400mA左右,接上臭氧管可发出红光,并有特殊清新气味逸出,即可正常工作。
图2是半球HD-72消毒柜电路。
台灯触摸开关电路2种;
1)如果给你家里的台灯加装一个感应式触摸开关,在使用时不仅能给你带来乐趣,还能使你在使用时更加方便。
工作原理
该装置电路见图1 。当人手碰一下金属触片A,人体上的杂波信号便通过C3加到时基电路的②脚,②脚被触发,整个触发器翻转,③脚输出高电平,输出经限流电阻R加到可控硅控制极,可控硅VS导通,ZD点亮。
需要关灯时,用手碰一下金属片B,感应信号经加到时基电路的⑥脚,⑥脚被触发,③脚输出低电平,可控硅失去触发电流而截止,电灯熄灭。电路中的C3、是耦合电容,又能防止因个别元件的破坏而造成的麻电现象。电路中的C1、C1、VD、VDW组成6V直流供电电源。
元器件选择与制作
元器件清单见左表。
本电路因体积较小,可以装在一个盒子内,电路不用调试,一般一次就能成功。
编号 名称 型号 数量
R 电阻 500Ω 1
C1 金属化纸介电容 0.47u/400V 1
C2 电解电容 220u/16V 1
C3、 金属化纸介电容 0.01u/400V 2
C5 涤纶电容 0.01u 1
VD1 整流二极管 IN4007 1
VD2 稳压二极管 2CW57(9V) 1
VS 双向可控硅 1A耐压≥400V 1
IC 时基IC NE555、5G1555、uA555 1
A、B 金属片 自制 2
2)一种新的触摸式台灯按其实物画下了电路,属外壳。灯泡便发出低亮度的光,第二次触摸灯泡发出中等亮度的光,第三次触摸灯泡变为全亮,第四次触摸灯泡熄灭,依次循环。此电路易出属外壳与电路触摸输入端子之间接触不良。
笔者调试该电路时,TT6061用GS6061代,1N4004用1N4007代,其余元件与图中同。经验证,电路工作可靠,能实现文中所述功能。但双向可控硅易损坏,建议读者制作时在可控硅两端并联一电阻电容串联所组成的保护电路。
这里有一份电动自行车充电器的电路和检修资料,供你们参考。
喊话器是一种手持式话筒放大器的简称,多为号筒形式,当用户对着封闭的一头说话时,从喇叭开放的另一头就发出放大了的声音,用于流动性的集体广播,尤其用于嘈杂环境或广远环境的声音提示,如学校、车站、交通路口、市场、乡村等。
在上个世纪,喊话器几乎都是简单的扩音机,内部电路只有一个话筒放大器、功放电路和一组电池,电路简单,成本低廉,但是由于喊话器的用户群几乎都是、交通、城管、学校等单位,销售数量极为有限,因此销售价格极为高昂,很多地方现在都还能看到有每台 200~300 元的标价。
近几年来,一种录音喊话器完全取代老式的单纯喊话器占领了市场,它具有两点比较大的突破,一是具有录音和重复播放的功能,无须用户对着话筒一遍一遍地反复喊话,只需要说一句录下来,以后需要的时候就按键自动循环播放就好了,例如“火车进站了,请站在白色安全线以内”,“请排好队”等;二是使用 6V 可充电的蓄电池,可以反复充电使用,令用户的使用成本几乎降至为零——过去都是用 2 号普通电池,使用成本很高。正因为这些改革,新型的录音喊话器受到市场的欢迎,另外,这几年的全民经商热、下岗职工再就业热等社会现象也带动了录音喊话器的销售,很多下岗职工或初次经商的人在大庭广众之下张不开口去叫卖产品,有了录音喊话器,只有喊上一句,以后就可以由它代劳了,买卖的效果还好,又顾及了自己的心理素质,因而广受欢迎,其销售速度和数量都呈天文数字增长,当然价格也不断下降,这反过来又促进了录音喊话器的销售,直到现在,由于厂家的生产和竞争的成果,录音喊话器的出厂价格已经低到不可思议的程度。也因为此,录音喊话器以无以伦比的低廉价格开始大量外销,目前,录音喊话器的年产销量达到 300 万台以上,而且势头不减。
最早的录音喊话器采用 ISD1110 语音芯片, 10 秒录音,可以循环反复播放。由于 ISD1110 芯片的生产成本较高(芯片面积较大),销售价格较高,而且供货相对紧张。鉴于此, ISD 公司专门针对喊话器、玩具、礼品市场的应用,于 2002 年推出一款新的品种 ISD1810 替换 ISD1110 。两者的特点比较见下表。
型号
录放时间
分段
管脚数
电源电压
价格
ISD1110
10 秒
1~80
28
5V
较高
ISD1810
8~20 秒
1
14
3~6V
较低
产品优点
时间和音质灵活
无须分段
体积更小
耗能低,工作时间长
价格低廉
ISD1810 典型电路原理
ISD1810有DIP、COB等多种封装,根据电路设计需要可以使用11~14个管脚,图一是一个典型电路原理图。它有三种工作模式:录音模式、放音模式、直通模式。
在录音模式下,按住 REC录音键不放即在录音,RECLED灯会同步亮起,录音在松开按键或超出时间时停止。
放音模式下有三种情况:( 1)、边沿触发放音,按PE键一下即将全段语音放出,除非断电或语音结束不能停止放音;(2)、电平触发放音,按住PL键时即放音,松开按键即停止;(3)、循环放音,置循环放音开关闭合,按动PE键即开始循环放音,只能断电才能停止。
在直通模式下,直通开关闭合,对话筒说话会从喇叭里扩音播放出来,构成喊话器功能。由于该模式下的话筒放大同时经过 AGC自动增益调节和带通滤波器,其音质比通常的话筒放大器要好很多,而且不会出现喇叭过载的情况。
Rosc
录放时间
采样频率
典型带宽
80KΩ
8 秒
8.0 KHz
3.4 KHz
100KΩ
10 秒
6.4 KHz
2.6 KHz
120KΩ
12 秒
5.3 KHz
2.3 KHz
160KΩ
16 秒
4.0 KHz
1.7 KHz
200KΩ
20 秒
3.2KHz
1.3 KHz
如果用户不需要直通模式,而且对电路的静态耗电有要求,就可以改变话筒的接入方式,将话筒下端的偏置电阻接到 RECLED端,这样,在平时由于RECLED端为高电平话筒没有电压电流,整个电路的耗电几乎为零。但这种方式下直通模式不能工作。
ISD1810 可以方便地实现,只需要录音和放音时的外部 ROSC 端振荡电阻不同就能改变声音的录入和播放速度,录入的时间越短音质越好,录入的时间越长音质越差。详见振荡电阻和取样率表。
ISD1820由于低廉的价格、优质的性能将广泛应用于信息家电、高级礼品、智能玩具、工业仪表等产品,更多的应用资料可以访问中文网站。
录音喊话器设计
录音喊话器在外部使用上有四个琴键开关,分别是:电源开关( J4,POWER)、音乐开关(J3,MUSIC)、录音开关(J1,REC)、喊话/放音开关(J2,PLAY)。另外有一个音量调节电位器,用以调节音量大小。使用也非常简单,用户打开电源开关通电,直接就能对着话筒喊话,声音被扩音而出;用户按下音乐开关,就会发出很大的音乐声,作为提醒或警示用;用户按下录音开关,录音灯亮,就可以对着话筒说话进行录音,录音结束时恢复录音开关;用户按下放音开关时,喊话器就会反复播放刚才的录音,直到切回放音开关到喊话功能位置。
喊话器电路包括几个部分:电源电路、录放音电路、音乐电路、功放电路。
其中最重要的电路就是录放音电路,这里 ISD1810采用喊话器专门的COB设计,只有单列10个出腿,型号编为VT8375。它完成录音、放音的工作。在录音状态时,话筒捡拾外界声音信号进入VT8375录放音IC并存储起来;在放音状态时,VT8375将存储的信息还原出来,输出声音信号。声音信号通过VR4电位器调节音量大小,送入功率放大器集成电路TEA2025。这是一个10W的立体声功放,它接成BTL方式以双功放推动一个喇叭,以实现低电压下(3~6V)有较大的声音输出(5~10W)。
该利用ISD1810设计的录音喊话器设计已经批量投产一年多的时间,还在外形结构和市场宣传进一步细分,发展成儿童喊话器、车用喊话器、广告喊话器等。已产销200多万台,受到市场的广泛欢迎,目前国内及外销市场需求依然保持旺盛。
晶体三极管最重要的应用就是组成各种放大器,把微弱的电信号进行放大。如扩大器就是把话筒送出来的微弱电信号经过电压放大和功率放大,最后驱动喇叭发出较大的声音。在这里介绍一个简单实用的由三极管等分立元件组成的喊话器功率放大电路。这个电路也可以作有源音箱的放大器。虽然现在广泛使用的是集成电路功率放大器,但是通过制做一个三极管功率放大器不仅能学到电路的基础知识,而且对了解集成电路功率放大器的工作原理也是十分有用的。
一、元器件及材料的准备
表3
序号
元器件规格
R1
100kΩ、1/8W碳膜电阻器
R2
22kΩ、1/8W碳膜电阻器
R3
750kΩ、1/8W碳膜电阻器
R4
4.7kΩ、1/8W碳膜电阻器
R5
5.6kΩ、1/8W碳膜电阻器
R6
27kΩ、1/8W碳膜电阻器
R7
47Ω、1/8W碳膜电阻器
R8
100Ω、1/8W碳膜电阻器
R9
1kΩ、1/8W碳膜电阻器
C1~
10μF/10V电解电容器
C5
47μF/10V电解电容器
C6、C7
470μF/16V电解电容器
C8
470pF涤纶电容器
VD
1N4148等硅二极管
VT1
9014等NPN型三极管
VT2
9015等PNP型三极管
VT3
8085等NPN型三极管
VT4
8550等PNP型三极管
RP
10~51KΩ电位器
BM
小型驻极体话筒
12V电池夹
50mm×40mm电路板
BL
8Ω/2W扬声器
所用的元器件如表3所示。在三极管的家族中,从它们的结构上来看,可以分为NPN型三极管与PNP型三极管两大类。从三极管的符号中可以看到发射极有一个箭头,箭头所指的方向就是电流的方向。 NPN型三极管发射极箭头向外,而PNP型三极管发射极箭头向里。因此可以明白NPN型三极管与PNP型三极管的工作电压和电流正好相反,这两类三极管是不能互换的,这在后边的制作中一定要注意。
电路中三极管VT3和VT4是一对推挽管,由于工作电流较大,所以要求它们的集电极最大允许电流不小于1A,集电极最大允许耗散功率不小于1W,这样放大器的输出功率可达1.5W左右。也可以用其他率或大功率三极管代用。
二、电路的制作与调试
图3-1是喊话器的电原理图,图3-2是它的电路板安装图,图3-3是它的电路板元件图。所有元器件的引线在安装前都应进行镀锡处理,这样才能保证焊接的可靠性。对照图3-1、图3-2和图3-3,依次将电阻器、二极管、电容器、三极管装到电路板上。电阻器在电路板上的安装孔距都是10mm,所以这些电阻器全部为卧式安装,可以贴近电路板。驻极体话筒、电位器、扬声器要用导线连接到电路板上。
通电前要仔细进行检查,尤其要注意三极管的型号与管脚不能搞错。为了保险,可先在电阻器R8的旁边焊一导线(电路板上已留有位置)。接通12V电源,测量三极管VT3的发射极电压,应为电源电压的一半左右,如果不合适,可调整电阻器R6的阻值。然后测量一下电路的工作电流,应在5mA左右,这是三极管VT1和VT2的工作电流。将电阻器R8旁的导线去掉,再测量一下电路的总电流,应在10~15mA左右。如果电路的总电流过大,应减小电阻器R8的阻值,可以在电阻器R8旁再并联一只电阻器;如果电路的总电流稍小,可将电阻器R8换成110Ω或120Ω电阻器。
三、三极管的放大作用与电路的工作原理
我们知道三极管有放大作用,而且是一种电流放大器件。但是它是怎样放大电流的呢?我们先按照图2-4的电路作一个实验,图中的三极管选用一只共发射极放大倍数β为100的管子。首先记录下基极回路中微安电表的数值和集电极回路中毫安电表的数值。然后减小电位器RP的阻值,使基极回路中的微安电表的电流指示增加30μA。这时再看集电极回路的毫安电表指示,大约增加了3mA。这就是三极管的电流放大作用。其实三极管并没有把基极电流放大,而是用基极电流控制了集电极电流的变化,这里的能量是电源提供的。因此所谓“放大”,实质上就是“以小控大”。
虽然三极管是一种电流放大器件,但由于集电极电阻的作用,我们也能把它做成一个交流电压放大器。

在喊话器电路中,BM是小型驻极体话筒,电阻器R1为驻极体话筒提供了一个工作电压。电阻器R2和电容器C1为滤波退耦电路,能避免自激,保证电路的稳定工作。 RP为音量电位器,可以调节喊话器的声音大小。电容器C2、C3、为音频藕合电容;C8是为滤除杂波防止啸叫而设置的。三极管VT1与电阻器R3、R4组成了一个典型的电压并联负反馈电路。推动级三极管VT2与推挽功放管VT3、VT4是直接耦合的。电阻器R5、R6为三极管VT2提供了一个稳定的工作点,电阻器R6接在输出中点电压上。由于VT2与推挽功放管VT3、VT4是直接耦合的,电阻器R6的这种接法,起着深度的负反馈作用,使电路能够稳定的工作。同时电阻器R7为VT2发射极反馈电阻,讲一步保证了电路静态工作点的稳定;电容器C5是VT2发射极旁路电容,为交流信号提供了通路,使交流信号不受反馈的影响。电阻器R8、R9与二极管VD是三极管VT2的集电极负载。调节R8的大小,可以改变推挽功放管VT3、VT4的静态工作电流;而二极管VD有一定的温度补偿作用,保证电路的工作稳定。需要注意的是,电阻器R9没有直接接到电源的负极上,而是通过扬声器才接到电源的负极上。这种连接有一定的自举作用,使三极管VT3工作时能得到足够的驱动电流。 C6是输出隔直流电容,也为三极管VT4的工作提供了一个工作电源,它的容量越大越好。电容器C7为电源滤波电容。
互补推挽电路使用导电特性完全相反的NPN型与PNP型三极管组成推挽放大器。当推动级三极管VT2集电极为正信号时,上边的NPN型三极管导通,而PNP型三极管截止;当推动级三极管VT2集电极为负信号时,下边的PNP型三极管导通,而NPN型三极管截止。两只三极管一推一拉使负载扬声器上得到一个完整的电压信号。由于电路采用了直接耦合的方法,克服了使用变压器所带来的一些弊病,改善了放大器的音质。因此互补推挽放大电路被广泛应用。
这一种采用通用的,硬包封双列直插14脚的DIP14,字符标记为ISD1820P;
引脚描述
◆电源(VCC) 芯片内部的模拟和数字电路使用的不同电源总线在此引脚汇合,这样使得噪声最小。去耦电容应尽量靠近芯片。
◆地线(VSSA, VSSD) 芯片内部的模拟和数字电路的不同地线汇合在这个引脚。
◆录音 (REC) 高电平有效。只要REC变高(不管芯片处在节电状态还是正在放音),芯片即开始录音。录音期间,REC必须保持为高。REC变低或内存录满后,录音周期结束,芯片自动写入一个信息结束标志(EOM),使以后的重放操作可以及时停止。然后芯片自动进入节电状态。注:REC的上升沿有84毫秒防颤,防止按键误触发。
◆边沿触发放音(PLAYE) 此端出现上升沿时,芯片开始放音。放音持续到EOM标志或内存结束,之后芯片自动进入节电状态。开始放音后,可以释放PLAYE。
◆电平触发放音(PLAYL) 此端从低变高时,芯片开始放音。放音持续至此端回到低电平,或遇到EOM标志,或内存结束。放音结束后芯片自动进入节电状态。
◆录音指示(/RECLED) 处于录音状态时,此端为低,可驱动LED。此外,放音遇到EOM标志时,此端输出一个低电平脉冲。此脉冲可用来触发PLAYE,实现循环放音。
◆话筒输入(MIC) 此端连至片内前置放大器。片内自动增益控制电路(AGC)控制前置放大器的增益。外接话筒应通过串联电容耦合到此端。耦合电容值和此端的10KΩ输入阻抗决定了芯片频带的低频截止点。
◆话筒参考(MIC REF) 此端是前置放大器的反向输入。当以差分形式连接话筒时,可减小噪声,提高共模抑制比。
◆自动增益控制(AGC) AGC动态调整前置增益以补偿话筒输入电平的宽幅变化,使得录制变化很大的音量(从耳语到喧嚣声)时失真都能保持最小。通常4.7uF的电容器在多数场合下可获得满意的效果。
◆喇叭输出(SP+,SP-) 这对输出端可直接驱动8Ω以上的喇叭。单端使用时必须在输出端和喇叭之间接耦合电容,而双端输出既不用电容又能将功率提高至4倍。SP+和SP-之间通过内部的50KΩ的电阻连接,不放音时为悬空状态。
◆外部时钟(XCLK) 此端内部有下拉元件,只为测试用,不用接。
◆振荡电阻(ROSC) 此端接振荡电阻至VSS,由振荡电阻的阻值决定录放音的时间。
◆直通模式(FT) 此端允许接在MIC输入端的外部语音信号经过芯片内部的AGC电路、滤波器和喇叭驱动器而直接到达喇叭输出端。平时FT端为低,要实现直通功能,需将FT端接高电平,同时REC、PLAYE和PLAYL保持低。
使用操作
电源电压3-5V,在录放模式下,按住REC录音按键不放即录音,RECLED灯会亮起,录音在松开按键时停止,放音有三种情况:
1、边沿触发放音,按PE键一下即将全段语音放出,除非断电或语音结束不能停止放音;
2、电平触发放音,按住PL键时即放音,松开按键即停止;
3、循环放音,置循环放音开关闭合,按动PE键即开始循环放音,只能断电才能停止。
在直通模式下,直通开关闭合,对话筒说话会从喇叭里扩音播放出来,构成喊话器功能,由于该模
式下的话筒放大同时经过AGC自动增益调节和带通滤波器,其音质比通常的话筒放大器要好很多,而且不会出现喇叭过载的情况。
如果用户不需要直通模式,而且对电路的
静态耗电有要求,就可以改变话筒的接入方式,将话筒下端的偏置电阻接到RECLED端,这样,在平时由于RECLED端为高电平话筒没有电压电流,整个电路的耗电几乎为零。但这种方式下直通模式不能工作。如果用户只需要电路做放音用,可以在芯片录好音测试无误后,将芯片的REC端长期接低电平。取消REC按键,这样可以防止意外抹音。
如果用户想制作变调电路,现在ISD芯片也可以了,原来的ISD系列芯片的内部时钟固定,几乎不能产生变调效果,而ISD1820P可以方便的实现,只需要录音和放音时的外部振荡电阻不同就能改变声音的录入和播放速度,详见振荡电阻和取样率表。将ROSC端所接的振荡电阻改为电位器可以无级调节语音的快慢,录入的时间越短音质越好,录入的时间越长音质越差。
ISD1820P的批量拷贝,可以借助ISD1425编程拷贝机加ISD1820P拷贝模块的方案。用户可以先将需要的语音编程制作在ISD2532或ISD2560芯片上,然后即可向ISD1820P拷贝模块上的芯片拷贝即可,时间长度在模块上事先设定。
大猫哥版主,你好?首先谢谢你提供了稀有的好资料!我打开喊话器看见有两小块线路板,一块上面有TEA2025B功放一块、推拉电位器一只,这一块板我能与贵版主的资料对上号。另一块小板上有两小块如同简易电子表中的IC型式样的IC块、其中有一块10条腿均焊路板上,另一IC有5条腿三条焊路板上则对不上号,希望再明示一下为盼!
.
其中有一块10条腿均焊路板上,应该是录音IC块。你看对上号吗。
录音喊话器及录音门铃专用的,软包封单列直插10脚的,字符标记为VT8375
抱歉,浙大“博学通”语言复读机“ZD-588”型的维修资料没有。
超声波加湿器电路(转贴)
近来,市场上流行的超声波加湿器,都是采用超声波压电陶瓷换能器(俗称“振子”)把电振荡信号转换为机械能,利用1.7MHz左右的超声波把水激发成直径10um左右的微小水滴,然后用风扇吹出,形成水雾,起到改善环境的作用。
现将超声波加湿器的原理及安装、调试方法介绍如下,以便读者安装时参考。
电路工作原理
图1—33为电原理图。VT1为水位控制开关管,当水位探针P与水面接触时,通过水与电源正极接通VT1饱和导通。振荡管VT2的基极也与电源正极接通,使VT2得到基极偏置电压。当水位下降时,水位探针P与水面离开,VT1的基极开路,VT1由原来的饱和状态进入截止状态,集射极断开,振荡管VT2的直流偏置消失,振荡停止,可以保护振子不被损坏。
VT2为振荡管。B为振子,它的谐振频率在1.7MHz。为了防止振荡电压把VT2击穿,二极管VD5起保护作用。
元器件选择与调试
给本机供电的电源变压器,应选择其参数为:功率大约为40VA,次级电压42V~45V,供电电流大于0.8A。VDl—VD5可选用1N4004。R1、R3、R5采用1/2W金属膜电阻,其余电阻均可采用1/8W碳膜电阻。电容、C5、C6、C7要求较高,均应采用CBB电容,耐压在250V以上,尤其是、C5应经过仔细筛选,选择损耗小的电容。C1、C2、C3的耐压均应大于100V。L1用0.44mm漆包线在8mm×10mm的工字形磁芯上绕25匝,外面套热缩管,L2是空心线圈,用0.6mm删漆包线在4mm的圆棒上绕3匝,脱胎而成,L3采用色码电感,由于它起滤波作用,所以可在80uH~120uH之间选择。
为使水位控制可靠,VT2应采用B>200,BU>80V,lcM=50rnA的小功率硅NPN三极管,可选用ITT1943等。VT2的作用很关键,它关系到制作的成败,应严格按以下要求选用, BVceo>200V,Uceo>1.5V(Ic=2A时), fT>10MHz,Icm=6A, 可选用BU406、BU407等。
不要追求大的喷雾量,也不宜把电流调到0.8A以上,否则会大大缩短振子的寿命。一般情况下,喷雾量最大时,每小时喷出水量在350ml~400ml为正常情况。
当调节RP1到最小位置时,稍有水雾喷出,此时电流在0.2A—0.3A左右比较合适。
通电后,把喷雾量控制电位器RPl旋到最大位置,应看到水雾喷出量很大,同时观察电流表指示,不应超过0.65A,也不应小于0.5A,否则应调节RP2半可调电阻,使电流合适。但须注意,在加湿机通电工作状态下,水槽内不能无水或水量过少,否则振子在几十秒内会彻底损坏。
超声波加湿器的检修
以亚都超声波加湿器为例,介绍常见故障检修方法,电路图如图1。
1.通电后指示灯不亮,风机运转正常
分析检修:测变压器次级,无交流电压输出;用万用表测变压器初级绕阻值为无穷大;从外观上看无烧坏迹象,剥开绝缘纸发现初级一端串接的0.5A保险管断开,换新保险管试机运行正常。
2.开机电源指示灯亮,但无气雾喷出
分析检修:主板1A保险管正常,测直流48V电压正常,再测整机电流为550mA,也正常;拆下BG1(BU406),用万用表检测完好;查水位开关,用手上下移动磁环,干簧管开关正常;后发现喷嘴上结有水垢需清洗;发现换能片表面有大面积突起,更换换能片、清洗喷嘴后,加水通电,工作正常。
3.开机工作几分钟后,雾量逐渐减少到无
分析检修:用万用表测整机,起始工作电流为550mA,随着雾量减小,工作电流增大1倍,BU406发热,更换BU406故障依旧。拆下换能片,彻底洗净水垢后装好试机,工作正常。
4.机器工作,但雾量很小
分析检修:按常规检修惯例,应更换换能器与BU406三极管,但更换后故障依旧。后发现线路板严重受潮,雾量微调电位器VR1(5kΩ)碳膜与接脚处生锈,用万用表测量,阻值已大于50kΩ,更换微调电位器则故障排除。故障原因是电位器锈蚀,阻值增大,使BG1三极管振幅减小,换能片得不到足够激发能量,造成雾化效果不好。
大猫哥你好请问你有林率热水器jsg15-8的资料。 开水阀打火熄火,现示e3风机专几下停机下又转,有时 显示频一直亮。显示e3,e4.e5.感谢!
大猫哥:你好!请问你有希贵PZL70-A自动电热水瓶的电路图吗?最好你多辛苦一下,着重教我温控部分的维修方法及代用品等。特此拜托!谢谢!
老大真厉害!~
呵呵,请问在小天鹅洗衣机的控制电路板上的进水阀接线处旁拆下来一个三个脚的很小的一个黑色模块,上面标识:SanRex T1D6。
这个是什么啊?是连进水电磁阀的可控硅吗?
如果要更换,可以用什么型号的器件呢?(我到处都找不到这玩意)
再次感谢!~
多谢各位大哥发的图纸.希望同行多发一些这样的小家电的图纸.因为在我们县城里很少有这些小家点的图纸.县城里的小家电又最多.象我们修这样的只能靠自己的经研来修这些小家电.
ISD1110/ISD1420系列语音录放电路
概 述
使用方便的单片8至20秒语音录放
高质量、自然的语音还原技术
边沿/电平触发放音
自动节电,维持电流0.5uA
不耗电信息保存100年(典型值)
100,000次录音周期(典型值)
多段信息处理,可分1至80/160段
片内免调整时钟,可选用外部时钟
无需开发系统
5V单电源工作
COB,DIP,SOIC封装及工业级
型号与性能对照表
型号 时间 输入采样 典型带宽 最大段数 最小段数 外部钟频
1110 10秒 6.4KHz 2.6KHz 80 125ms 819.2KHz
1212 12秒 5.3KHz 2.2KHz 80 150ms 682.7KHz
1416 16秒 8.0KHz 3.3KHz 160 100ms 1024.0KHz
1420 20秒 6.4KHz 2.6KHz 160 125ms 819.2KHz
ISD1110/ISD1420系列单片录放时间8至20秒,音质好。芯片采用CMOS技术,内含震荡器、话筒前置放大、自动增益控制、防混淆滤波器、平滑滤波器、扬声器驱动及EEPROM阵列。最小的录放系统仅需麦克风、喇叭、两个按钮、电源及少数电阻电容。在录放操作结束后,芯片自动进入低功耗节电模式、功耗仅0.5uA。
ISD1110/ISD1420系列有唯一的录音控制和边缘/电平触发两种放音控制。不分段时线路最简,也可按最小段长为单位任意组合分段,参见表1-1“最大段数”芯片提供若干操作模式,大大提高了控制的灵活性。
芯片采用多电平直接模拟量存储专利技术,每个采样直接存储在片内单个EEPROM单元中,因此能够非常真实、自然地再属声”。采样频率从5.3,6.4到8.0KHz,对音质仅有轻微影响。片内信息可保存100年(无需后备电源),EEPROM单片可反复录音十万次。
二、 引脚描述
注:ISD1110系列的/REC,/PLAYE,A6和A7端内部被上拉到VDD,A0~A5内部被下拉到VSS,上拉/下拉阻值在50K至100KΩ,除此之外,各引脚与ISD1420完全相同。电路设计中,这些端的上/下拉电阻可省略,但需要仔细考虑静态电流的影响。
电源(VCCA,VCCD)芯片内部的模拟和数字电路使用不同的电源总线,并且分别引到外封装上, 这样可使噪声最小。模拟和数字电源端最好分别走线,尽可能在靠近供电端处相连,而去耦电容应量靠近芯片。
地线(VSSA,VSSD)芯片内部的模拟和数字电路也使用不同的地线,这两个脚最好在引脚焊盘上相连。
录音(/REC)低电平有效。只要/REC变低(不管芯片处在节电状态还是正在放音),芯片即开始录音。录音期间,/REC必须保持为低。/REC变高或内存录满后,录音周期结束,芯片自动写入一个信息结束标志(EOM),使以后的重放操作可发及时停止。之后芯片自动进入节电状态。
注:/REC的上升沿有50毫秒防颤,防止芯片自动进入节电状态。
边沿触发放音(/PLAYE)此端出现下降沿时,芯片开始放音。放音持续到EOM标志或内存结束,之后芯片自动进入节电状态。开始放音后,可以释放/PLAYE。
电平触发放音(/PLAYL)此端出现下降沿时,芯片开始放音。放音持续至端回到高电平,遇到EOM标志,或内存结束。放音结束后芯片自动进入节电状态。
注:放音过程中当遇到EOM或内存结束时,如果/PLAYE或/PLAYL仍处在高电平,芯片虽然也进入节电状态(内部震荡器和时钟停止工作),但是由于芯片没有对/PLAYE和/PLAYL的上升沿进行消颤,随后在这两个引脚上出现的下隆沿(例如释放按键时的抖动)都会触发放音。
录音指示(/RECLED)处于录音状态时,此端为低,可驱动LED。此外,放音遇到EOM标志时,此端输出低电平脉冲。
话筒输入(MIC)此端边至片内前置放大器。片内自动增益控制电路(AGC)将前置增益控制在-15至24dB。外接话筒应通过串联电容耦合到此端。耦合电容值和此端的10KΩ输入阻抗决定了芯片频带的低频截止点。
话筒参考(MIC REF)此端是前置放大器的反向输入。当以差分形式连接话筒时,可减小噪声,提高共模抑制比。
自动增益控制(AGC) AGC动态调节器整前置境益以补偿话筒输入电平的宽幅变化,使得录制变化很大的音量(从耳语到喧哗嚣声)时失真都能保持最小。响应时间取决于此端的5KΩ输入阻抗和外接的对地电容(即线路图中的C6)的时间常数。释放时间取决于此端外接的并联对地电容和电阻(即线路图中R5和C6)的时间常数。470KΩ和4.7uF的标称值在绝对大多数场合下可获得满意的效果。
模拟输出(ANA OUT)前置放大器输出。前置电压增益取决于AGC端的电平。
模拟输入(ANA IN)此端即芯片录音的输入信号。对话筒输入来说,ANA OUT端应通过外接电容连至本端。该电容和本端的3KΩ输入阻抗给出了芯片频带的附加低端截止频率。其它音源可通过交流耦合直接连至本端。
喇叭输出(SP+、SP-)这对输出端能驱动16Ω以上的喇叭。单端使用时必须在输出端和喇叭间接耦合电容,而双端输出既不用电容又能将功率提高4倍。录音时,它们都呈高阻态;节电模式下,它们保持为低电平。
内,频率变化在+2.25%内,并保证最小录放时间,所以有些芯片的录放时间比标称的值稍大。工业级芯片在整个温度和电压范围内, 频率变化在+5%内,建议使用稳压电源。若要求更高精度或系统同步,可从本端输入外部时钟,频率如表2-1“外部钟频”所示。由于内部的防混淆及平滑滤波器已设定,帮上述持荐的时钟频率不应改变。输入时钟的占空比无关紧要,因为内部首先进行了分频。
地址(A0~A7)地址端有两个作用,取决于最高(MSB)两位A7、A6的状态。当A7或A6有一个为0时,所有输入均释放为地址位,作为当前录放操作的起始地址。地址端只用输入,不输出操作过程的内部地址信息。地址在/PLAYE、/PLAYL、或/REC的下降沿锁存。
三、操作模式
ISD1110/ISD1420系列内置了若了干操作模式,可用最少的器件实现最多的功能。操作模式也由地址端控制;当A7和A6都为1时,其它地址端置高就选择某个(或某几个)模式。因为操作模式和直接寻址互相排斥。操作模式可由再次由高变低,芯片重新锁存当前的地址/模式端电平,然后执行相应操作。
操作模式简表
模式 功能 典型应用 可组合使用的模式
A0 信息检索 快进信息 A4
A1 删除EOM 要最后一条信息的结束处放置EOM A3、A4
A3 循环 从0地址循环放音 A1
A4 连续寻址 录放连续的多段信息 A0、A1
A0(信息检索)——快速跳过信息而不必知道其确切的地址。控制端每输入一个低脉冲,内部地址计数器就跳到下一条信息。此模式仅用于放音,通常与A4同时使用
A1(EOM删除)—— 使分段信息变为一条信息,仅在信息最后留一个EOM标志。这个模式完成后,录入的所有信息就作为一条连续的信息。
A3(信息循环)—— 循环重放位于存储空间起始处的那条信息。一条信息可以完全占满存储空间,那么循环就从头至尾进行。给/PLAYE发低脉冲后循环开始,给/PLAYL发低脉冲后循环结束。
A4(连续寻址)—— 正常操作中,重放遇到WOM标志时,地址计数器会复位。A4模式禁止地址计数器复位,使得信息可连续录入或重放。当芯片既非录音又非放音时,将A4短暂拉低可使地址计数器复位为0。
A2、A5 —— 末用。
注:ISD1110-系列只在将A3接高就可实现循环,操作同上。控制循环的另一种方法是只用/PLAYL端;接低开始循环,变高循环结束。
一点改进:ISD1110系列的三个按键脚及A7和A6内部有上拉电阻,A5~A0有下拉电阻,因此不需R6、R7和R8,不分段时地址线也不必接地。按键和A7、A6接地会产生100微安电流。下面这个电路,效果一样的,但是少了好几个元件。
该锅采用模糊控制技术,具有菜单显示、定时、倒计时及逻辑控制煮饭过程等功能。
控制电路主要包括CPU电路、温度控制电路、加热及加热控制电路,与之相关的还有电源电路、显示电路和输入电路等。
CPU(单片机MT-30)是整个电路的核心。温度控制电路由两个传感器(锅底温度传感器Rt1和锅顶温度传感器Rt2)组成,用来检测锅底和锅盖的温度。加热电路由主加热器L1、锅盖加热丝L2和侧加热丝L3组成(形成三面环绕立体加热)。加热控制电路中继电器控制L1通/断电,而可控硅VS控制L2和L3通/断电。
当电饭煲内加入米和适量水后接通电源,CPU发出指令使继电器J吸合,至加热板L1通电发热,当水温达到40℃左右时L1断电(此时为吸水阶段);这时,Rt1和Rt2分别测量锅底温度和锅盖温度,计算出锅底温度变化率,由温差和锅底温度变化率失算出大致的煮饭量,从而对整个煮饭过程进行模糊控制。
常见故障处理:
1,煲通电后无任何反应
首先检查电源状况和温度保险丝、温控传感器Rt1。检查Rt1时可把CN1端子拔下并短接,这时若能操作,则表明温控器Rt1及其线路有故障,若短接后还不能操作,则是控制电路有故障。
2,电饭煲不保温
重点检查VT1和VS及电路,若正常则常见为L2或L3断路。
3,电饭煲不加热
检修时先加水然后操作煮饭键,若此时无继电器吸合声,可能为CPU没有发出指令;也可能是继电器不良,可查继电器线圈是否得电。如果有吸合声表明加热板两端有市电,否则为加热板或其电路存在故障。
4,电饭煲煮饭时断电过早
检查温控器Rt1是否不良(20℃时其阻值约为60kΩ,30℃时约为40 kΩ);内锅与发热板L1接触不良或电路有故障。
大猫哥,我需要小天鹅XQB55-88型洗衣机电路图。
先谢谢了!
CPU是D75P036CW。
故障是一开电未按启动按钮进水阀就得电进水不停,进水阀是新的好的,可控硅是好的,MC141也是好的,不知是哪里有故障?
顶。
真是牛人啊。我想要美的微波炉的图纸。先谢谢了。
ISD1110/ISD1420系列语音录放电路
概 述
使用方便的单片8至20秒语音录放
高质量、自然的语音还原技术
边沿/电平触发放音
自动节电,维持电流0.5uA
不耗电信息保存100年(典型值)
100,000次录音周期(典型值)
多段信息处理,可分1至80/160段
片内免调整时钟,可选用外部时钟
无需开发系统
5V单电源工作
COB,DIP,SOIC封装及工业级
型号与性能对照表
型号 时间 输入采样 典型带宽 最大段数 最小段数 外部钟频
1110 10秒 6.4KHz 2.6KHz 80 125ms 819.2KHz
1212 12秒 5.3KHz 2.2KHz 80 150ms 682.7KHz
1416 16秒 8.0KHz 3.3KHz 160 100ms 1024.0KHz
1420 20秒 6.4KHz 2.6KHz 160 125ms 819.2KHz
ISD1110/ISD1420系列单片录放时间8至20秒,音质好。芯片采用CMOS技术,内含震荡器、话筒前置放大、自动增益控制、防混淆滤波器、平滑滤波器、扬声器驱动及EEPROM阵列。最小的录放系统仅需麦克风、喇叭、两个按钮、电源及少数电阻电容。在录放操作结束后,芯片自动进入低功耗节电模式、功耗仅0.5uA。
ISD1110/ISD1420系列有唯一的录音控制和边缘/电平触发两种放音控制。不分段时线路最简,也可按最小段长为单位任意组合分段,参见表1-1“最大段数”芯片提供若干操作模式,大大提高了控制的灵活性。
芯片采用多电平直接模拟量存储专利技术,每个采样直接存储在片内单个EEPROM单元中,因此能够非常真实、自然地再属声”。采样频率从5.3,6.4到8.0KHz,对音质仅有轻微影响。片内信息可保存100年(无需后备电源),EEPROM单片可反复录音十万次。
二、 引脚描述
注:ISD1110系列的/REC,/PLAYE,A6和A7端内部被上拉到VDD,A0~A5内部被下拉到VSS,上拉/下拉阻值在50K至100KΩ,除此之外,各引脚与ISD1420完全相同。电路设计中,这些端的上/下拉电阻可省略,但需要仔细考虑静态电流的影响。
电源(VCCA,VCCD)芯片内部的模拟和数字电路使用不同的电源总线,并且分别引到外封装上, 这样可使噪声最小。模拟和数字电源端最好分别走线,尽可能在靠近供电端处相连,而去耦电容应量靠近芯片。
地线(VSSA,VSSD)芯片内部的模拟和数字电路也使用不同的地线,这两个脚最好在引脚焊盘上相连。
录音(/REC)低电平有效。只要/REC变低(不管芯片处在节电状态还是正在放音),芯片即开始录音。录音期间,/REC必须保持为低。/REC变高或内存录满后,录音周期结束,芯片自动写入一个信息结束标志(EOM),使以后的重放操作可发及时停止。之后芯片自动进入节电状态。
注:/REC的上升沿有50毫秒防颤,防止芯片自动进入节电状态。
边沿触发放音(/PLAYE)此端出现下降沿时,芯片开始放音。放音持续到EOM标志或内存结束,之后芯片自动进入节电状态。开始放音后,可以释放/PLAYE。
电平触发放音(/PLAYL)此端出现下降沿时,芯片开始放音。放音持续至端回到高电平,遇到EOM标志,或内存结束。放音结束后芯片自动进入节电状态。
注:放音过程中当遇到EOM或内存结束时,如果/PLAYE或/PLAYL仍处在高电平,芯片虽然也进入节电状态(内部震荡器和时钟停止工作),但是由于芯片没有对/PLAYE和/PLAYL的上升沿进行消颤,随后在这两个引脚上出现的下隆沿(例如释放按键时的抖动)都会触发放音。
录音指示(/RECLED)处于录音状态时,此端为低,可驱动LED。此外,放音遇到EOM标志时,此端输出低电平脉冲。
话筒输入(MIC)此端边至片内前置放大器。片内自动增益控制电路(AGC)将前置增益控制在-15至24dB。外接话筒应通过串联电容耦合到此端。耦合电容值和此端的10KΩ输入阻抗决定了芯片频带的低频截止点。
话筒参考(MIC REF)此端是前置放大器的反向输入。当以差分形式连接话筒时,可减小噪声,提高共模抑制比。
自动增益控制(AGC) AGC动态调节器整前置境益以补偿话筒输入电平的宽幅变化,使得录制变化很大的音量(从耳语到喧哗嚣声)时失真都能保持最小。响应时间取决于此端的5KΩ输入阻抗和外接的对地电容(即线路图中的C6)的时间常数。释放时间取决于此端外接的并联对地电容和电阻(即线路图中R5和C6)的时间常数。470KΩ和4.7uF的标称值在绝对大多数场合下可获得满意的效果。
模拟输出(ANA OUT)前置放大器输出。前置电压增益取决于AGC端的电平。
模拟输入(ANA IN)此端即芯片录音的输入信号。对话筒输入来说,ANA OUT端应通过外接电容连至本端。该电容和本端的3KΩ输入阻抗给出了芯片频带的附加低端截止频率。其它音源可通过交流耦合直接连至本端。
喇叭输出(SP+、SP-)这对输出端能驱动16Ω以上的喇叭。单端使用时必须在输出端和喇叭间接耦合电容,而双端输出既不用电容又能将功率提高4倍。录音时,它们都呈高阻态;节电模式下,它们保持为低电平。
内,频率变化在+2.25%内,并保证最小录放时间,所以有些芯片的录放时间比标称的值稍大。工业级芯片在整个温度和电压范围内, 频率变化在+5%内,建议使用稳压电源。若要求更高精度或系统同步,可从本端输入外部时钟,频率如表2-1“外部钟频”所示。由于内部的防混淆及平滑滤波器已设定,帮上述持荐的时钟频率不应改变。输入时钟的占空比无关紧要,因为内部首先进行了分频。
地址(A0~A7)地址端有两个作用,取决于最高(MSB)两位A7、A6的状态。当A7或A6有一个为0时,所有输入均释放为地址位,作为当前录放操作的起始地址。地址端只用输入,不输出操作过程的内部地址信息。地址在/PLAYE、/PLAYL、或/REC的下降沿锁存。
三、操作模式
ISD1110/ISD1420系列内置了若了干操作模式,可用最少的器件实现最多的功能。操作模式也由地址端控制;当A7和A6都为1时,其它地址端置高就选择某个(或某几个)模式。因为操作模式和直接寻址互相排斥。操作模式可由再次由高变低,芯片重新锁存当前的地址/模式端电平,然后执行相应操作。
操作模式简表
模式 功能 典型应用 可组合使用的模式
A0 信息检索 快进信息 A4
A1 删除EOM 要最后一条信息的结束处放置EOM A3、A4
A3 循环 从0地址循环放音 A1
A4 连续寻址 录放连续的多段信息 A0、A1
A0(信息检索)——快速跳过信息而不必知道其确切的地址。控制端每输入一个低脉冲,内部地址计数器就跳到下一条信息。此模式仅用于放音,通常与A4同时使用
A1(EOM删除)—— 使分段信息变为一条信息,仅在信息最后留一个EOM标志。这个模式完成后,录入的所有信息就作为一条连续的信息。
A3(信息循环)—— 循环重放位于存储空间起始处的那条信息。一条信息可以完全占满存储空间,那么循环就从头至尾进行。给/PLAYE发低脉冲后循环开始,给/PLAYL发低脉冲后循环结束。
A4(连续寻址)—— 正常操作中,重放遇到WOM标志时,地址计数器会复位。A4模式禁止地址计数器复位,使得信息可连续录入或重放。当芯片既非录音又非放音时,将A4短暂拉低可使地址计数器复位为0。
A2、A5 —— 末用。
注:ISD1110-系列只在将A3接高就可实现循环,操作同上。控制循环的另一种方法是只用/PLAYL端;接低开始循环,变高循环结束。
一点改进:ISD1110系列的三个按键脚及A7和A6内部有上拉电阻,A5~A0有下拉电阻,因此不需R6、R7和R8,不分段时地址线也不必接地。按键和A7、A6接地会产生100微安电流。下面这个电路,效果一样的,但是少了好几个元件。ok........................ok
请问那位师傅有:"成都成华蓉光电器设备厂"生产的"稳压逆变器 型号为"RG-300VA""
的电路图,谢谢各位啦!!!!!
有文字说明工作原理,又有图纸资料,很方便理解.....
真牛,太厉害了,猫大哥。谢谢。
大猫哥,有没有关于吸尘器的资料.型号是:ZW1300-6型,海尔的.
谢谢楼主。。。。。。。。。。。。。。。。。。。。。
600)this.width=600;"> 同一主题附件:
130)this.width=130;">
130)this.width=130;">
130)this.width=130;">
130)this.width=130;">
130)this.width=130;">
130)this.width=130;">
130)this.width=130;">
130)this.width=130;">
130)this.width=130;">
130)this.width=130;">
130)this.width=130;">
130)this.width=130;">
130)this.width=130;">
130)this.width=130;">
130)this.width=130;">
130)this.width=130;">
130)this.width=130;">
130)this.width=130;">
130)this.width=130;">
130)this.width=130;">
130)this.width=130;">
130)this.width=130;">
130)this.width=130;">
130)this.width=130;">
130)this.width=130;">
130)this.width=130;">
130)this.width=130;">
130)this.width=130;">
130)this.width=130;">
130)this.width=130;">
130)this.width=130;">
130)this.width=130;">
130)this.width=130;">
130)this.width=130;">
130)this.width=130;">
130)this.width=130;">
130)this.width=130;">
130)this.width=130;">
130)this.width=130;">
130)this.width=130;">
130)this.width=130;">
130)this.width=130;">
130)this.width=130;">
130)this.width=130;">
130)this.width=130;">
130)this.width=130;">
130)this.width=130;">
130)this.width=130;">
130)this.width=130;">
130)this.width=130;">
130)this.width=130;">
130)this.width=130;">
130)this.width=130;">
130)this.width=130;">
130)this.width=130;">
130)this.width=130;">
130)this.width=130;">
130)this.width=130;">
130)this.width=130;">
130)this.width=130;">
130)this.width=130;">
130)this.width=130;">
130)this.width=130;">
130)this.width=130;">
130)this.width=130;">
130)this.width=130;">
130)this.width=130;">
130)this.width=130;">
130)this.width=130;">
130)this.width=130;">
130)this.width=130;">
130)this.width=130;">
130)this.width=130;">
130)this.width=130;">
130)this.width=130;">
130)this.width=130;">
130)this.width=130;">
130)this.width=130;">
130)this.width=130;">
130)this.width=130;">
130)this.width=130;">
130)this.width=130;">
130)this.width=130;">
130)this.width=130;">
本文来自电脑杂谈,转载请注明本文网址:
http://www.pc-fly.com/a/dianqi/article-22613-1.html
是对我们暗示什么
怎么办