
30133
DIY简易版市电半桥电磁炉
ehco 2010-11-1高电压技术
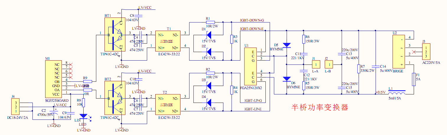
供电:220V市电
功率:冷锅电流3.9A 约850W,热锅电流2.5A约550W
驱动:SG3525
图腾:TIP41C,TIP42C(100V,6A,50W)
驱动变压器:E2磁芯,初级双股分两层绕制0.92mm 33T,次级0.92双线并绕22T。

三明治绕法,两层初级夹一层次级。这样能有效降低漏感,使变压器在跳沿上不会有寄生振荡。
这样,当高压电池功率18V时,次级驱动电压14V左右。
驱动电压钳位:15V TVS 1500W拆机未知型号
半桥IGBT管:仙童FGA25N120(25A,1200V),大路货 维修电磁炉处均有
桥臂储能电感:PC开关电源拆机220u,200V
续流分流管:BWM56E
占空比40%,死区3uS。
先看看电路

总结:
1.雕刻机做电路板时,焊盘隔离数修改为0,走线隔离数修改为1。绝对推荐选用国产0.2mm30°平底尖刀,转速20000rpm,走刀深度0.15mm,走刀速度3mm/S。这样可确保高速雕刻和品质。
隔离好后,将覆铜板用小太阳之类加热至80°左右,趁热用棉签配合刀片,尖嘴钳等用具将多余铜膜揭起撕开,这样比用雕刻机进行铣削速度提升20倍以上。一块同样面积20x15cm,同样走线复杂度的板子
完全用雕刻机成型,耗时15小时左右,用手撕配合雕刻,仅用1小时。
2.驱动变压器应留有充裕功率余量,为避免饱和,匝数应比计算匝数多50%-80%。否则图腾管易烧毁,次级输出波形也不能完全跟随初级波形。可选用EE,EC磁芯或电感。EE22输出50W不成问题
因我手头有过量EC磁芯,顾大材小用。
3.图腾与驱动变压器初级回路一定要加隔直电容,耐压2倍于图腾输出功率即可,容量视预算实现功耗和温度灵活变动。在35KHz,30W推动功率时,0.47uF已足够。频率越高,容量越小。

4.驱动变压器次级与IGBT GE极之间,一定要串联合适的电压来对冲击震荡进行减振(变压器次级漏感,布线分布电感,分布电容与IGBT管GE极之间电容,会在脉冲的跳沿上会产生寄生振荡,若
此震荡持续至死区时间之后,且力度高于管子的开通电压,就容易导致桥臂共导而炸管),改电阻取值在51R-10R之间、功率2W。可用示波器测量GE波形,调节电压使寄生振荡幅度足够小而驱动电压
上升时间足够短时最佳。
5.半桥对初级磁通不平衡有必定的减缓作用,但次级造成的安秒不平衡将无济于事。因此即使接变压器负载,次级最好采用桥式整流并采用孪生整流管。
6.接变压器(高压包)之类时,最应切记磁芯饱和最简单电磁炉电路图,磁芯饱和后等效为漏电,桥臂电阻储能瞬间直通IGBT CE 瞬间产生炸管。若无规范保护,上下两管任何一个击穿,另一个立即击穿。
若不知道使用的磁性具体参数型号,可先使用较高的驱动频率,如40KHz。初级线圈可先多绕几十圈,边增加圈数边监测负载回路电压波形,若开始畸变则磁芯开始转入饱和,应及时关掉母线电源或减少电流。然后降低导线匝数至带载电压最大而且波形良好。
7.对于彩电高压包U形磁芯,220V市电(母线直流315V),工作在30KHz情况下。初级宜选用0.55mm三线并绕20T做为初级。
8。做感应加热时,我用的成品电磁炉发热盘。应先放上铁锅最简单电磁炉电路图,将驱动温度调至最高,然后上电。监测回路电压,缓慢下降速率 使电压最大而波形不失真。这个实验由于没有完善的保护。因此极易于炸管,例如加热过程中将锅移走,线圈感抗急剧减少(空气不会磁饱和,但头部贴的磁条会),导致IGBT过流损坏。再如将铁磁性锅底换做非铁磁性的如铝板,瞬间炸管。

我于是损失6只IGBT。
9.桥臂储能电感越大,输出功率越大。但是受温度和负载线圈易饱和程度决定。频率越高,储能电感可越小;线圈越易饱和,储能电容越小。
+1 学术分 科创论坛 2010-11-03 大量珍贵经验。
本文来自电脑杂谈,转载请注明本文网址:
http://www.pc-fly.com/a/dianqi/article-123056-1.html
想讹点钱花