说明
此无线鼠标/键盘在制作时不需要对原始鼠标的内灵活操纵鼠标。

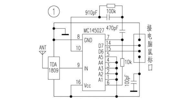
在通常情况下,鼠标和计算机电缆内有4条电路电缆,分别是电源的正极,电源的接地和数据线1、数据线2。首先转到在计算机城购买PS2插座和PS2插头(您可以使用废弃的鼠标或键盘插头),然后使用MC145026代码将接口中的这4条线与图中绘制的线连接起来。数据传输端子D6和电路的D7从鼠标数据线1和数据线2接收数据,并在芯片中编码后通过射频发送模块TDA1808进行发送。

射频发射器模块TDA1809工作后,将接收到的编码信息输入到MC145027解码电路中,并在转换后,将原始鼠标数据线1和数据线2的信号恢复到信号的数据输出端子D6和D7上。芯片,然后用D 6、 D 7、将PS2插头连接至电源正极和电源接地,然后连接至计算机即可。
可以看出,上述电路不需要修改鼠标/键盘和计算机,也不需要安装其他驱动程序软件。原始鼠标/键盘的所有功能也可以正常使用。该电路(请参见图1、图2)),只要所选组件正常,它就可以正常工作而无需调试。该电路的目的是发挥无线载波传输的作用。编解码电路是为防止外界干扰,射频收发模块起着无线传输的作用。


本文来自电脑杂谈,转载请注明本文网址:
http://www.pc-fly.com/a/bofangqi/article-365951-1.html
那不是对你秀的
在几个小时的交锋中就采取撞击等升级事态的行动
然而我是不会为了这个更新的